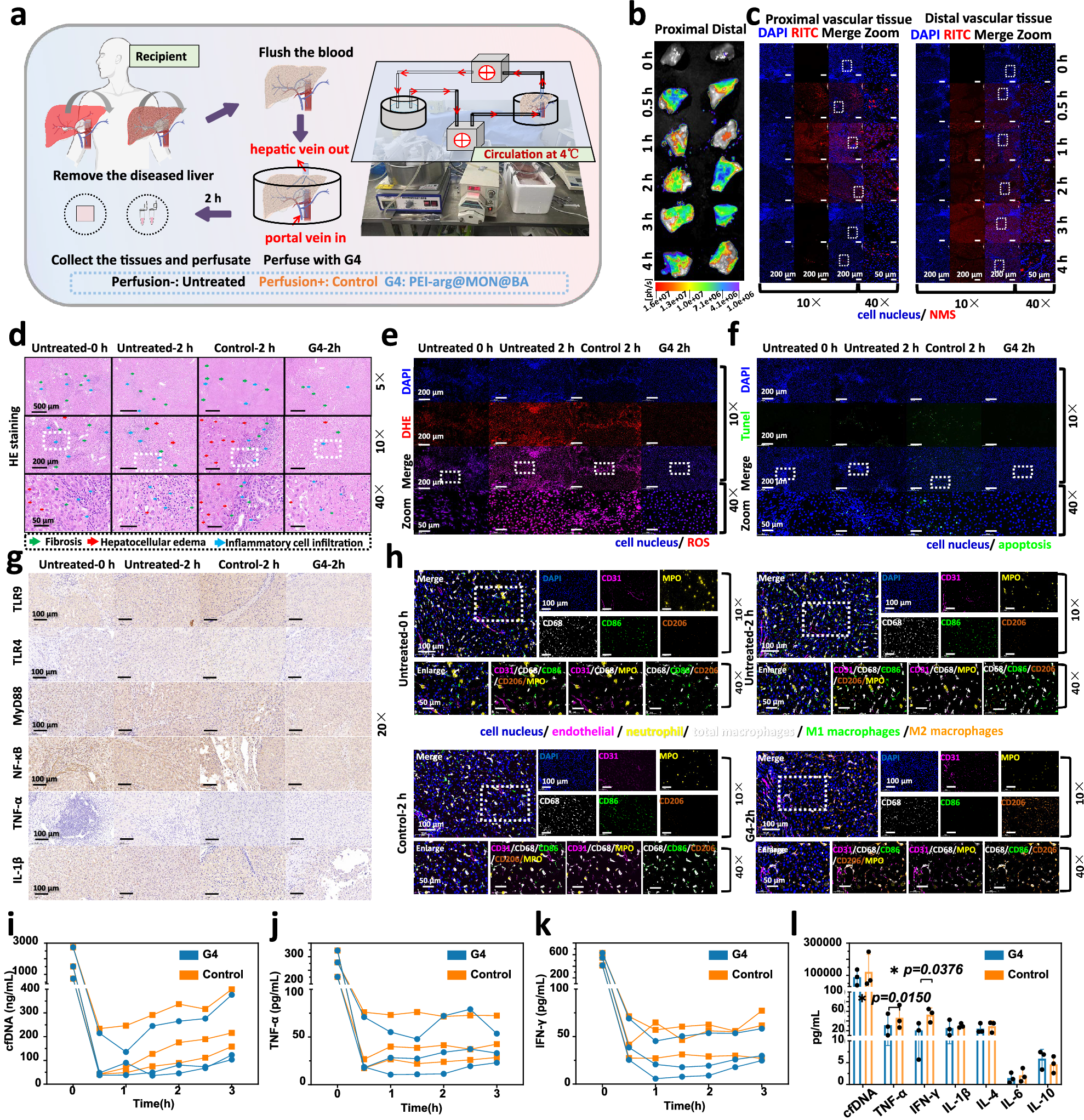
Fig. 10: Treatment efficacy of PEI-arg@MON@BA against human ischemic liver.

a. Treatment protocols on the perfusion of PEI-arg@MON@BA on human ischemic liver. Fluorescence (b) and CLSM (c) images on the distribution of PEI-arg@MON@BA from both proximal and distal vascular tissues after perfusion. HE (d), DHE (e) and Tunel (f) staining images on ischemic liver tissues of human; blue: cell nucleus, red: ROS, green: apoptotic cells. g. IHC images on liver tissues of human. h DAPI (as a cell nucleus marker, blue), CD31 (as an endothelial marker, pink), myeloperoxidase (MPO, as a neutrophil marker, yellow), CD68 (as a total macrophages marker, white), CD86 (as a M1 macrophages marker, green) and CD206 (as a M2 macrophages marker, orange) multiplex IF images on liver tissues of human. Dynamic perfusate cfDNA (i) and cytokine levels (j, k), and equilibrium concentrations (l) after perfusion with normal saline or PEI-arg@MON@BA. n = 3 biologically independent human tissues. Data are presented as the mean ± SD. *P < 0.05, **P < 0.01 and ***P < 0.001 by two-tailed Student’s t-test. Source data are provided as a Source Data file. g Created with BioRender.com. https://BioRender.com/h7oi8n2.