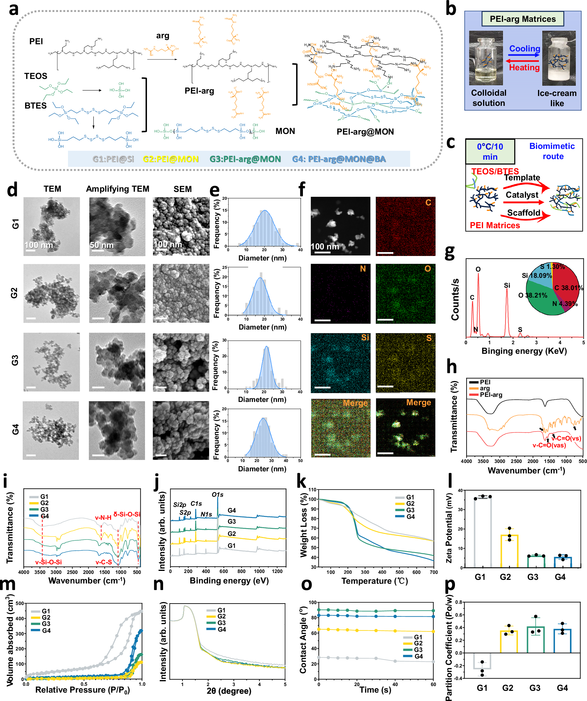
Fig. 3: The formation and structure of NMSs.

a The molecular synthetic route for PEI-arg@MON. Arg is first grafted onto PEI through electrostatic interactions to get PEI-arg, and tetrasulfur-bridged organic silicon source BTES is premixed and polycondensated with the inorganic TEOS in ethanol. By mixing, the crystalline PEI-arg promotes the hydrolysis of alkoxysilane and the formation of PEI-arg@MON. b The formation and appearances of crystalline PEI-arg. c The versatility of biomimetic catalytic template PEI-arg. Transmission electron microscopy (TEM, d) and scanning electron microscopy (SEM, d) images, and TEM particle size distribution curves (e) of NMSs. Energy dispersive spectrometer (EDS) mapping images (f) and element distribution (g) of PEI-arg@MON@BA. h. Fourier-transform infrared spectroscopy (FTIR) spectra of PEI-arg. FTIR spectra (i), X-ray photoelectron spectroscopy (XPS) spectra (j), thermogravimetric analysis (TGA) curves (k), zeta potential (l), N2 adsorption/desorption isotherms (m), small angle X-ray scattering (SAXS) patterns (n), contact angles-time curves (o) and oil-water distributions (p) of NMSs. Experiments were repeated three times independently with similar results. Data presented as the mean ± SD. Source data are provided as a Source Data file.