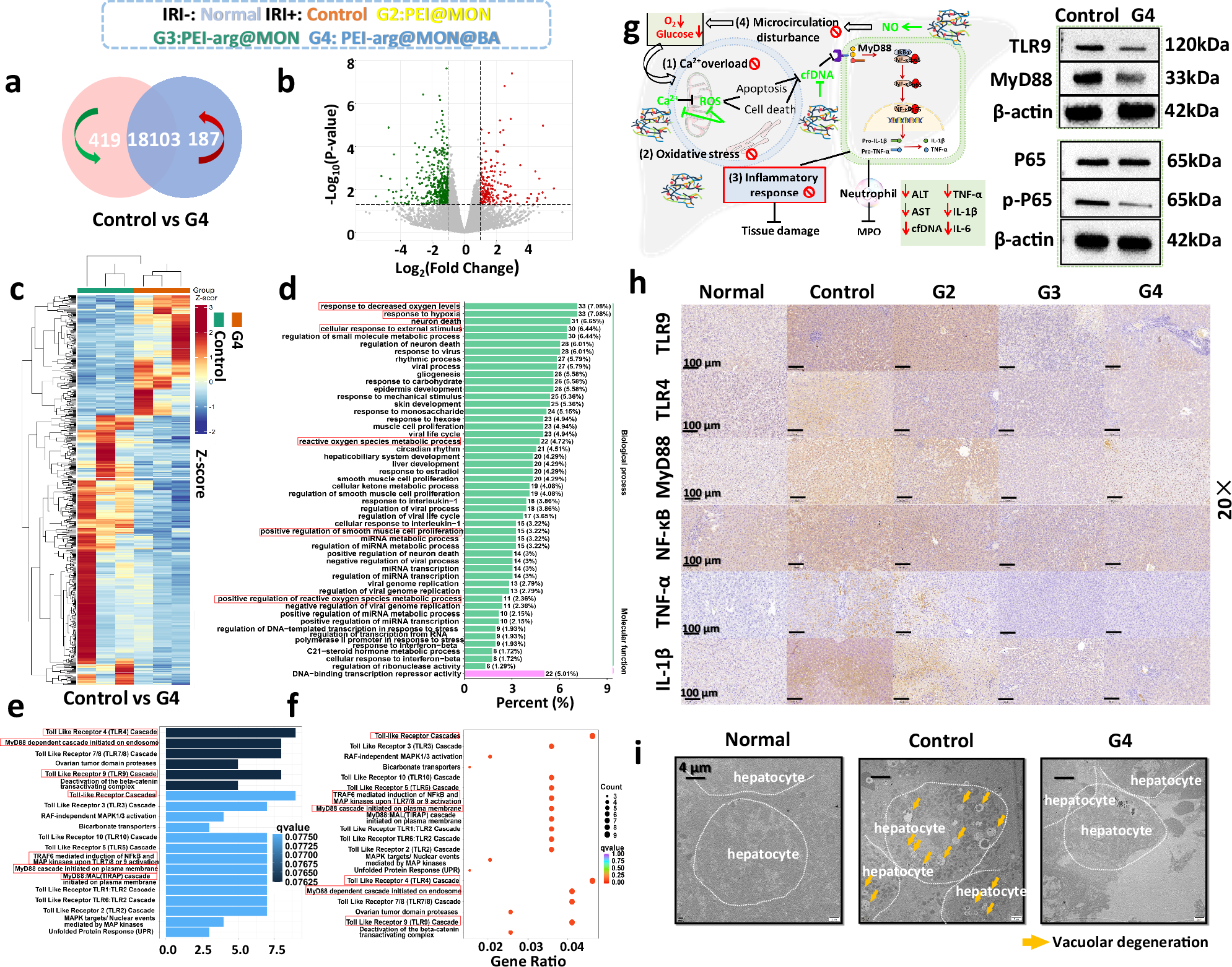
Fig. 8: Therapeutic mechanisms of NMSs against IRI rats at 6 h post-surgery.

Venn diagram (a), volcano plots (b), after performing differential analysis using the two-tailed Student’s t test, p values were adjusted for multiple hypothesis testing via the Benjamini-Hochberg method), differential expressed genes (DEGs) clustering heat map (c), gene ontology (GO) enrichment histogram (d), Reactome enrichment histogram (e) and Reactome enrichment scatter diagram (f) on the IRI rats with or without PEI-arg@MON@BA treatment. g The therapeutic mechanism (scavenging pathogenic factors and suppress TLR9–MyD88–NF-ĸB signaling) and western blot (WB) analyses of TLR9, MyD88, P65, P-65 on peritoneal lavage fluid of IRI rats with or without PEI-arg@MON@BA treatment. h IHC images on liver tissues of IRI rats. i Bio-TEM images on the liver tissues of IRI rats with or without PEI-arg@MON@BA treatment. n = 3 biologically independent animals. Source data are provided as a Source Data file. g Created with BioRender.com. https://BioRender.com/tlwvys0.