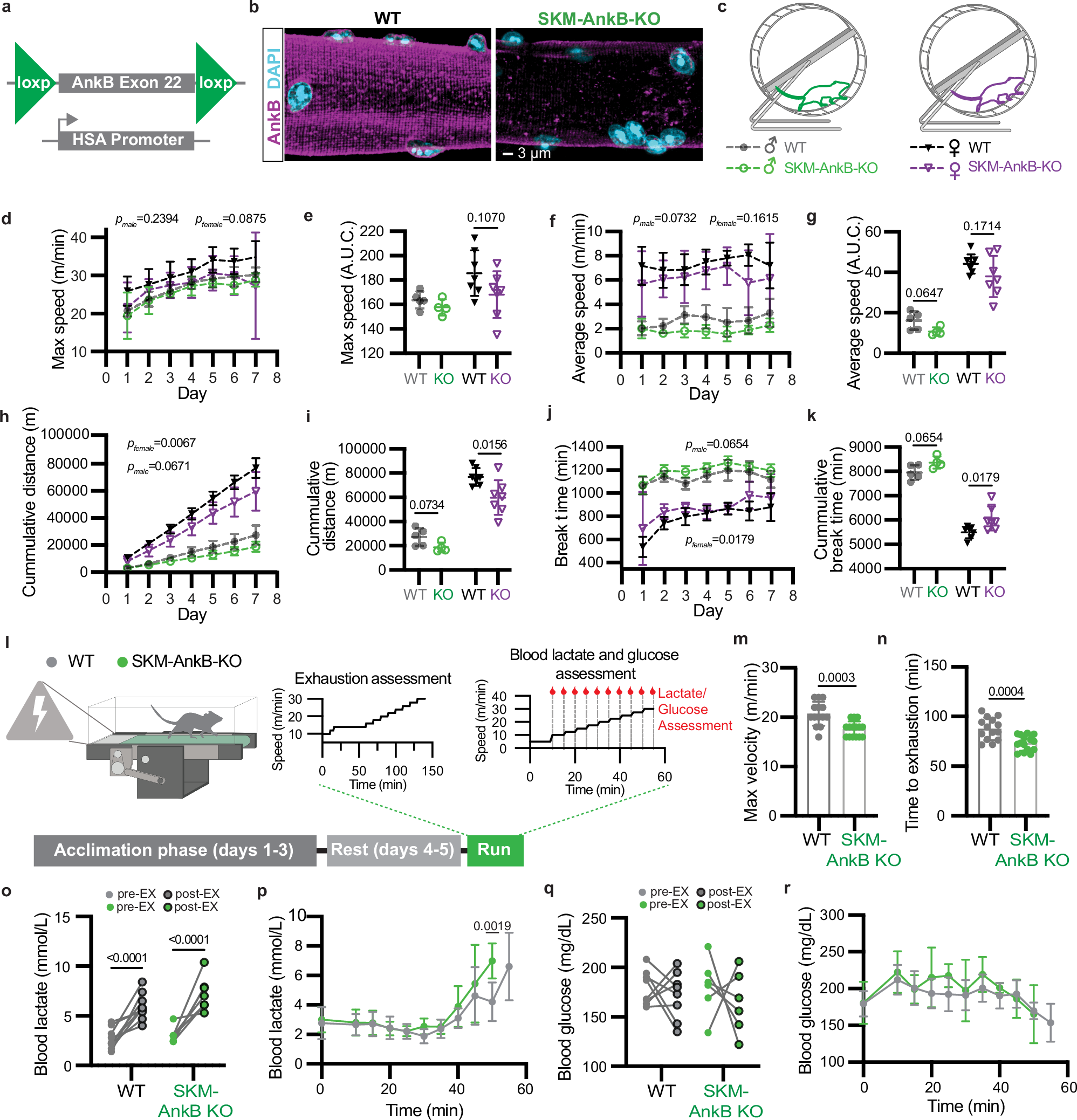
Fig. 1: SKM-AnkB-KO mice exhibit exercise deficits.

a SKM-AnkB-KO mice were generated by SKM-specific recombination of an Ank2 floxed allele driven by HSA-Cre. b Images of FDB fibers isolated from 4-mo control and SKM-AnkB-KO mice stained with a pan-AnkB antibody and DAPI to label nuclei (representative of n = 3 independent experiments). Scale bar, 3 µm. Analysis of exercise performance of 4-mo male (control n = 5, SKM-AnkB-KO n = 4) and female (control n = 7, SKM-AnkB-KO n = 7) mice on a voluntary running wheel. c was created in BioRender. Voos, K. (2025) https://BioRender.com/vz1ekdw. Line pots of daily maximum (d) and average non-zero (f) speeds and area under the curve (A.U.C.) (e, g). Line pots of daily cumulative distance (h), calculated as total distance traveled and break time (j), assessed as total minutes in which the wheel was not moving, and A.U.C (I, k). l Experimental design to evaluate endurance running capacity on a mouse treadmill, and to measure lactate and glucose levels in blood. Created in BioRender. Voos, K. (2025) https://BioRender.com/bxi9clq. Maximum velocity achieved by mice using the hybrid endurance exercise protocol (m) and time to exhaustion (n) of 4-mo control (n = 14) and SKM-AnkB-KO (n = 15) male mice. o-r, Blood lactate (o, p) and glucose (q, r) levels of 4-mo control (n = 8) and SKM-AnkB-KO (n = 6) mice before and during endurance running. Error bars are mean ± S.D. Statistical differences were calculated separately for males and females by two-way ANOVA with Å Ãdák’s multiple comparisons test or multiple two-tailed unpaired t-tests with a significance threshold of p < 0.05.