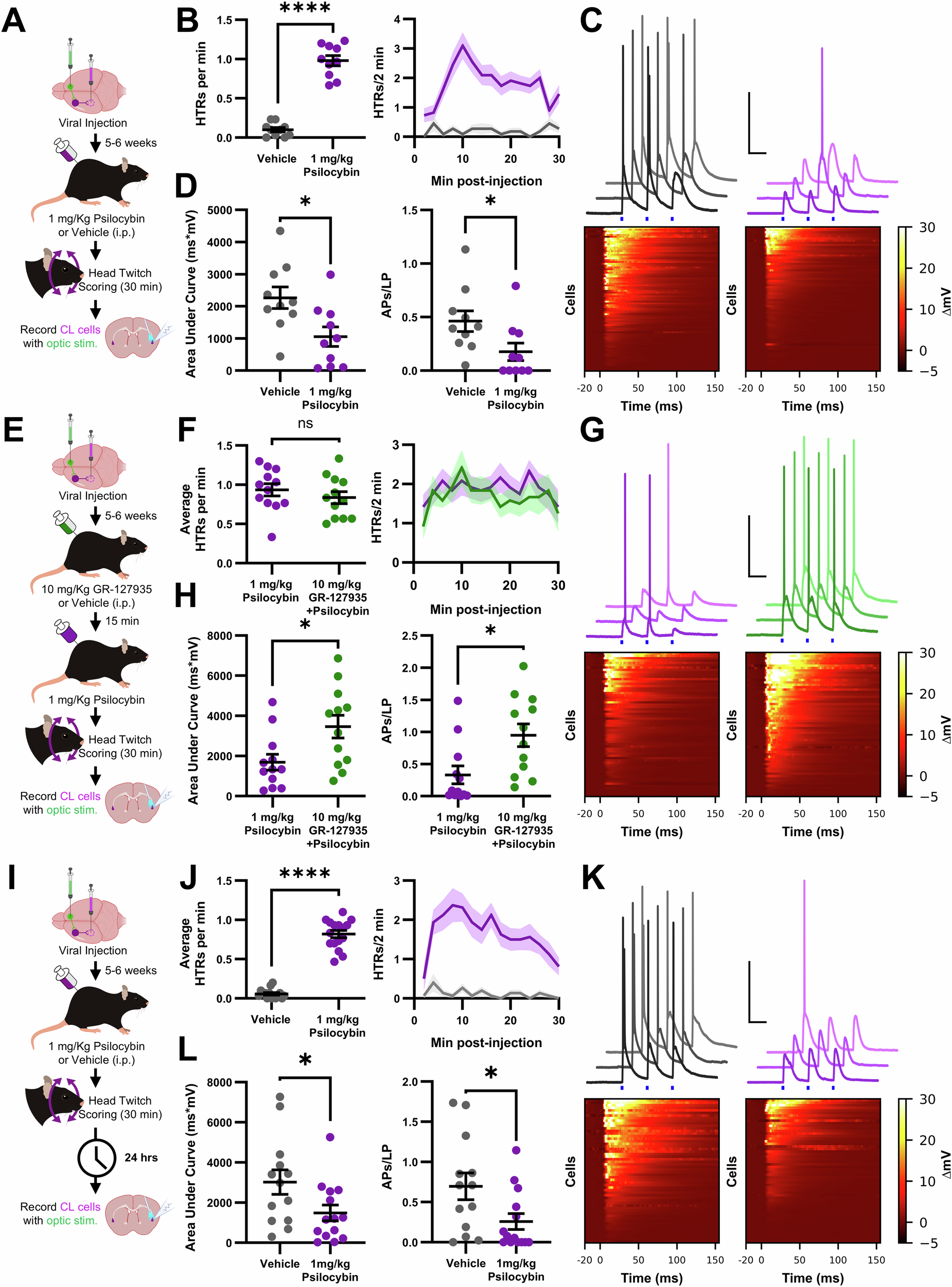
Fig. 5: Psilocybin injection suppressed ACC activation of PtA-projecting claustrum neurons in a 5-HT1B-dependent manner.

A Experimental timeline, corresponding to B–D. B Left, average rate of head twitches in animals injected with 1 mg/kg psilocybin (N = 10) was significantly elevated over vehicle injected animals (N = 10) (two-tailed Student’s t-test, t18 = 12.45, p = 3 × 10−10). Right, average head twitches over the 30-minute scoring period immediately post psilocybin injection. C Top, representative voltage responses in neurons from vehicle-injected (gray) or psilocybin-injected (purple) animals. Bottom, the average voltage response of all neurons recorded (4–10 neurons per animal): neurons from vehicle-injected animals (left), neurons from psilocybin injected animals (right). D Average AUC (left) and APs/LP (right) across all neurons recorded. Both AUC (two-tailed Student’s t-test, t18 = 2.67, p = 0.016) and APs/LP (two-tailed Student’s t-test, t18 = 2.26, p = 0.036) were lower in the psilocybin-injected animals. E Experimental diagram corresponding to F–G. F Left, average rate of head twitches was not different between animals pre-injected with the 5-HT1B/D antagonist 10 mg/kg GR-127935 (N = 12) or vehicle (N = 12) (t22 = 0.91, p = 0.37, two-tailed Student’s t-test). Right, average head twitches immediately post psilocybin injection with (green) or without (purple) GR-127935 pre-injection. G Top, representative voltage responses in neurons from vehicle pre-injected animals (purple) and animals pre-injected with GR-127935 (green). Bottom, the average voltage response of all neurons recorded (4-7 neurons per animal): vehicle (left) and psilocybin with GR-127935 pre-injection (right). H Animals pre-injected with GR-127935 exhibited higher average AUC (t22 = 2.55, p=0.018, two-tailed Student’s t-test) and APs/LP (t22 = 2.73, p = 0.012, two-tailed Student’s t-test) than vehicle pre-injected animals. I Diagram of the experimental timeline, corresponding to J–L. J Left, average rate of head twitches in animals injected with 1 mg/kg psilocybin (N = 13) was significantly elevated over vehicle injected animals (N = 14) (t25 = 13.85, p = 3 × 10−13, two-tailed Student’s t-test). Right, average head twitches immediately post psilocybin injection. K Top, representative voltage responses in neurons from vehicle-injected (gray) or psilocybin-injected (purple) animals, recorded 24 h after drug injection. Bottom, the average voltage response of all neurons (3-6 neurons per animal): vehicle-injected (left), psilocybin-injected (right). L Animals injected with psilocybin showed lower AUC (t25 = 2.16, p = 0.041, two-tailed Student’s t-test) and APs/LP (t25 = 2.32, p = 0.029, two-tailed Student’s t-test) 24 h after drug injection compared to vehicle-injected animals. Scale bars in C, G, and K are 100 ms (horizontal) by 40 mV (vertical). All error bars represent SEM. Source data are provided as a Source Data file.