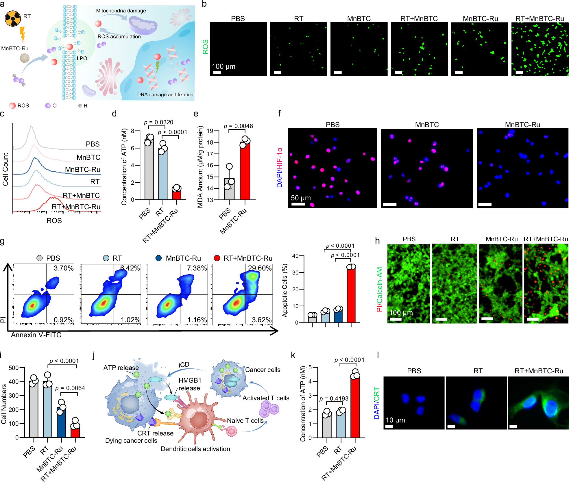
Fig. 4: In vitro biocatalytic and radiosensitizing antitumor effects of MnBTC-Ru complex.

a A schematic illustration of the in vitro antitumor activities of MnBTC-Ru. b The representative fluorescence images and c quantitative flow cytometry show the ROS generation in CT26 cells in different groups (n = 3 independent replicates; scale bar = 100 μm). d The intracellular ATP of CT26 in different groups (n = 3 independent replicates). e LPO product MDA detection of CT26 cells after different treatments (n = 3 independent replicates). f The expression of HIF-1α in CT26 subjected to different treatments (scale bar = 50 μm). g The Annexin V/PI analysis of CT26 cells in different groups (n = 3 independent replicates). The graph showed the percentage of apoptotic cells (early apoptotic, late apoptotic) in different groups (n = 3 independent replicates). h Live/Dead analysis of CT26 cells after different treatments, Green: live cells; Red: dead cells (scale bar = 100 μm). i Transwell migration assay is used to evaluate cell migration, and the graphs show the numbers of migrated cells in different groups (n = 3 independent replicates). j A schematic diagram of ICD of tumor cells releasing DAMPs and interacting with dendritic cells. k The ATP release of CT26 in different groups (n = 3 independent replicates). l The representative fluorescence images show the expression of CRT in CT26 after different treatments (scale bar = 10 μm). Experiments were repeated independently (b, c, f, h, l) three times with similar results. DAPI indicates 4′,6-diamidino-2-phenylindole, PI indicates propidium iodide, FITC indicates fluorescein isothiocyanate, Calcein-AM indicates calcein acetoxymethyl ester. Results are presented as means ± SD. Statistical significance was assessed using the Student’s t-test for two-group comparisons and one-way ANOVA for multiple-group comparisons, followed by Tukey’s two-tailed post-hoc test for pairwise analysis, all tests were two-sided. Source data are provided as a Source Data file.