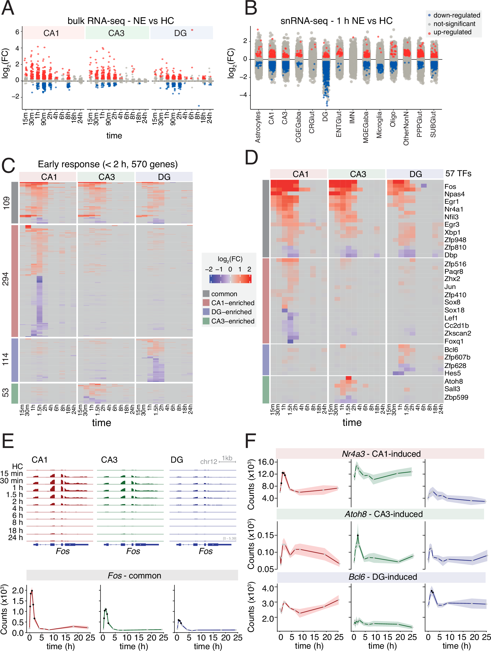
Fig. 3: NE-driven gene expression changes.

A Jitter plot of log2(fold change) for significantly differentially expressed genes (DEG). DESeq2 Padj <0.05, two-sided Wald test with Benjamini-Hochberg correction, |FC | > 1.2 in CA1, CA3 and DG by bulk RNA-seq across NE exposure time points. Red: upregulated; blue: downregulated. B Jitter plot of significant DEGs (Padj <0.05, two-sided Wilcoxon Rank Sum Test with Bonferroni correction, |FC | > 1.2) in major cell types by snRNA-seq at 1 h after NE (30 min NE + 30 min HC). Red: upregulated; blue: downregulated. C Heatmap of bulk RNA-seq log2(fold change) in CA1, CA3, and DG across NE exposure. Genes were defined as early ( < 2 h)-response genes based on the first time point at which |FC | > 1.2 and separated into CA1-, CA3-, and DG-enriched or Common based on whether fold change requirements were satisfied in one or more than one region, respectively. D Heatmap as in (C), showing early-response transcription factors. Every other row labeled; full gene list in Supplementary Data 1. E Merged genome browser tracks (top) and bulk RNA-seq line plots of DESeq2 depth-normalized counts for Fos in CA1, CA3, and DG. Lines = mean ± SEM; black = Padj <0.05; gray = Padj > 0.05 (two-sided Wald test with Benjamini-Hochberg correction). F Line plots of bulk RNA-seq counts for Nr4a3 (CA1), Atoh8 (CA3), and Bcl6 (DG). Lines = mean ± SEM; black = Padj 0.05 (two-sided Wald test with Benjamini-Hochberg correction).