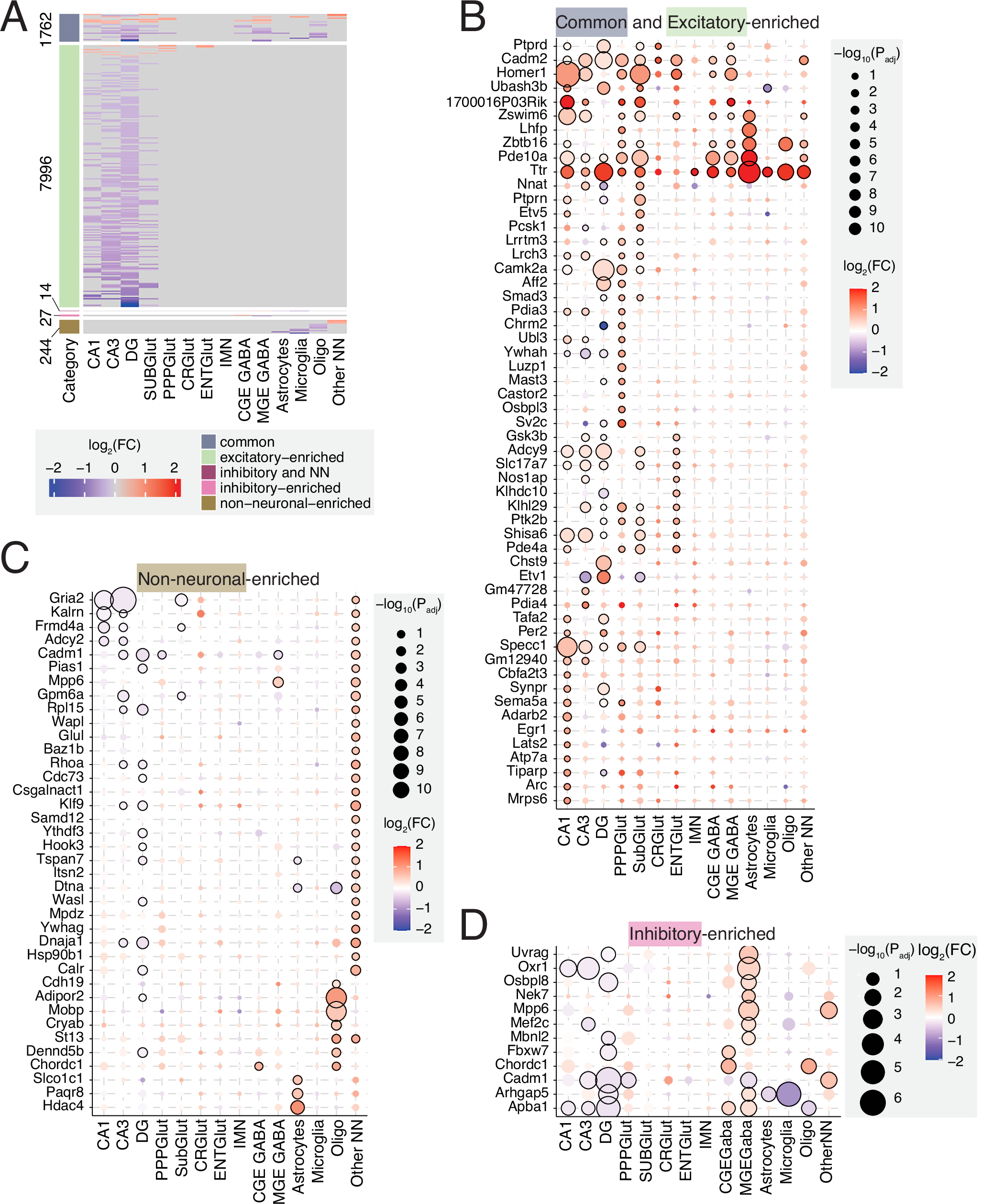
Fig. 5: Cell-type-specific NE-induced gene expression programs.

A Heatmap of log2(fold change) in gene expression relative to HC at 1 h following the initiation of a 30 min NE exposure in all major cell types by snRNA-seq. Genes were separated based on their induction in one or more cell classes (excitatory, inhibitory, or non-neuronal), with the number of significant genes specific for each cell class also indicated. B Dot plot of the top common or excitatory-specific induced genes. Dot color indicates log2(fold change); size indicates -log10(Padj). Black outline indicates Padj < 0.05 using a two-sided Wilcoxon ranked-sum test with Bonferroni multiple hypothesis correction. C Dot plot of the top induced genes in non-neuronal cell types. Dot color indicates log2(fold change); size indicates -log10(Padj). Black outline indicates Padj < 0.05 using a two-sided Wald test with Benjamini-Hochberg multiple hypothesis correction. D Dot plot of the top induced genes in inhibitory neuron cell types that are not significantly induced in any excitatory cell type. Dot color indicates log2(fold change); size indicates -log10(Padj). Black outline indicates Padj < 0.05 using a two-sided Wilcoxon ranked-sum test with Bonferroni multiple hypothesis correction.