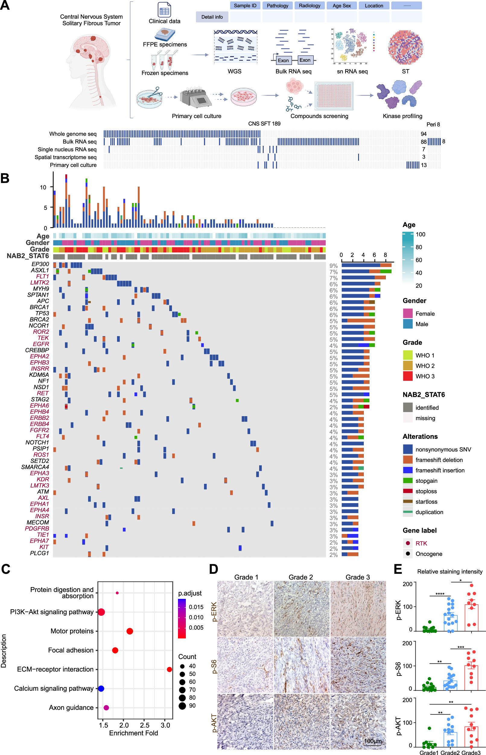
Fig. 1: Landscape of high-frequency driver mutations and associated functional pathways in SFT.

A Overview of the experiment design and the number of samples for WGS, bulk RNA seq, single nucleus RNA seq, spatial transcriptome seq and primary cell culture. Created in BioRender. Wang, T. (2025) https://BioRender.com/8urwveb. B Landscape of high-frequency candidate driver mutations in SFT. C KEGG pathway enrichment analysis of genes with non-synonymous mutations identified in all WGS samples. Term Enrichment is performed by R package clusterProfiler. P-value was calculated by two-sided Kolmogorov–Smirnov test and adjusted by FDR. D, E Representative results and quantification of p-ERK, p-S6, and p-AKT immunohistochemistry (IHC) staining in different grades of SFTs. D Representative images of p-ERK, p-S6, and p-AKT IHC staining in different grades of SFTs. E Quantification of the relative intensity scores of p-ERK, p-S6, and p-AKT staining across different SFT grades. For p-ERK: Grade 1 (n = 12), Grade 2 (n = 16), Grade 3 (n = 9); for p-S6: Grade 1 (n = 13), Grade 2 (n = 15), Grade 3 (n = 9); for p-AKT: Grade 1 (n = 9), Grade 2 (n = 12), Grade 3 (n = 11). Data are presented as mean ± SEM. *p < 0.05; **p < 0.01; ***p < 0.001; ****p < 0.0001. (Student’s t-test, two-sided). Source data are provided as a Source Data file.