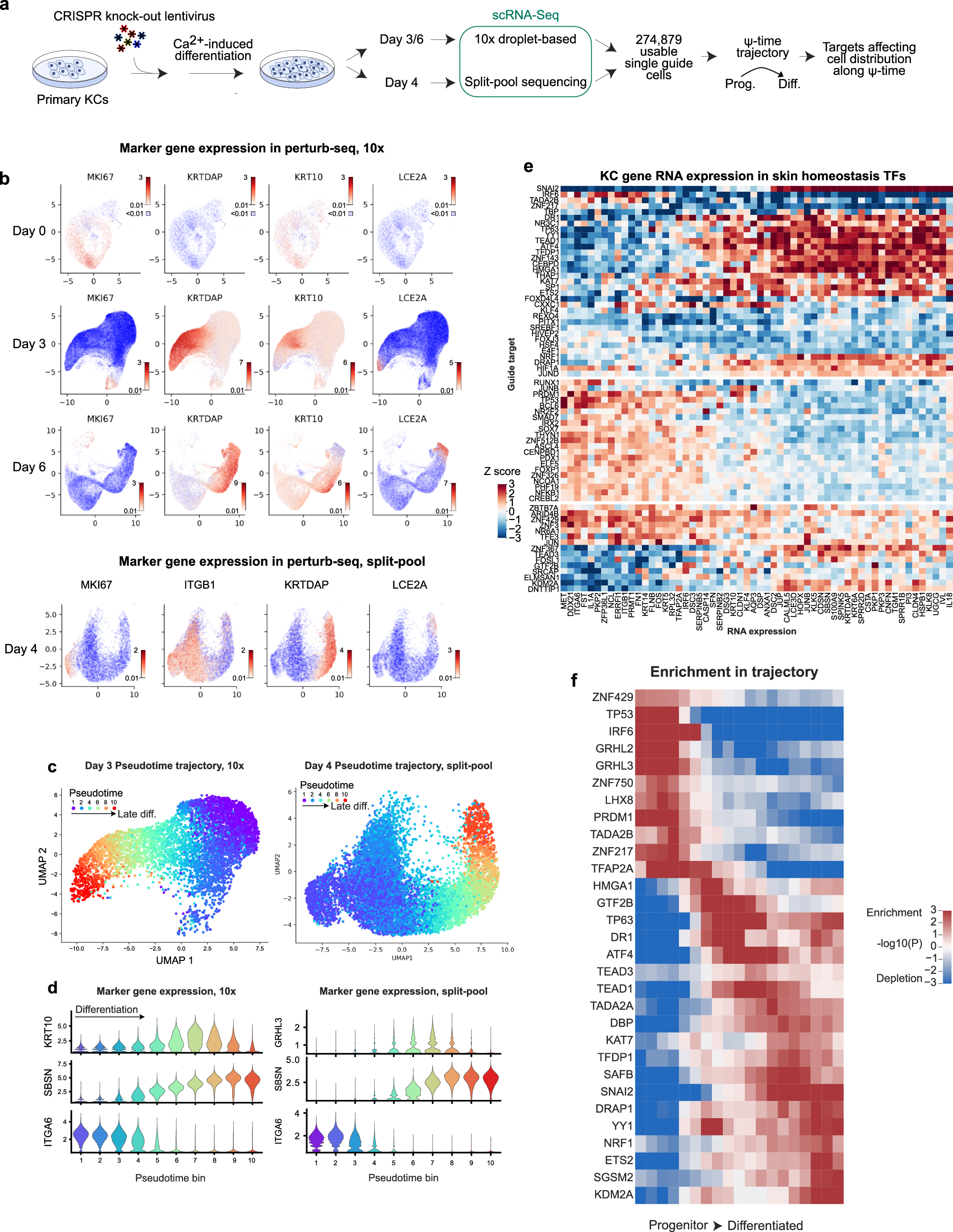
Fig. 4: A perturb-seq screen of 502 epidermis-expressed TFs.
From: Disease-linked regulatory DNA variants and homeostatic transcription factors in epidermis

a Experimental diagram for the perturb-seq timepoints. b Gene expression UMAPs of keratinocyte marker genes for the three timepoints in 10x data (upper panels), and split-pool (lower panels). Split-pool samples (121,301 cells) were randomly subset to 20,000 cells, with further subsetting the “no-expression” cells (blue) to 5000 for clarity. KRT10 was not efficiently captured by split-pool sequencing. c UMAP of Day 3/4 keratinocytes colored by pseudotime, scaled from 1 to 10, in order of increasing differentiation (left, 10x data, right, split-pool). Cells were randomly subset to 10,000 for clarity. d Markers for early differentiation (KRT10, GRHL3), late differentiation (SBSN) and basal cells (ITGA6) across pseudotime bins 1 to 10. e The effect of TF knock-outs on RNA expression for abundant RNAs dynamically expressed across differentiation. Colors represent the Z score for expression of the indicated RNA (x-axis) in cells with the given target (y-axis), vs other targets. f Enrichment of cells with the given guide (row labels) at the indicated position in the pseudotime trajectory (x axis), based on a one-sided Fisher’s exact test performed in a sliding window of pseudotime comparing cells with the indicated CRISPR target vs all cells. Plotted cells are those with the strongest effect size and FDR < 0.2 for altered pseudotime trajectory, with the addition of TFAP2A.