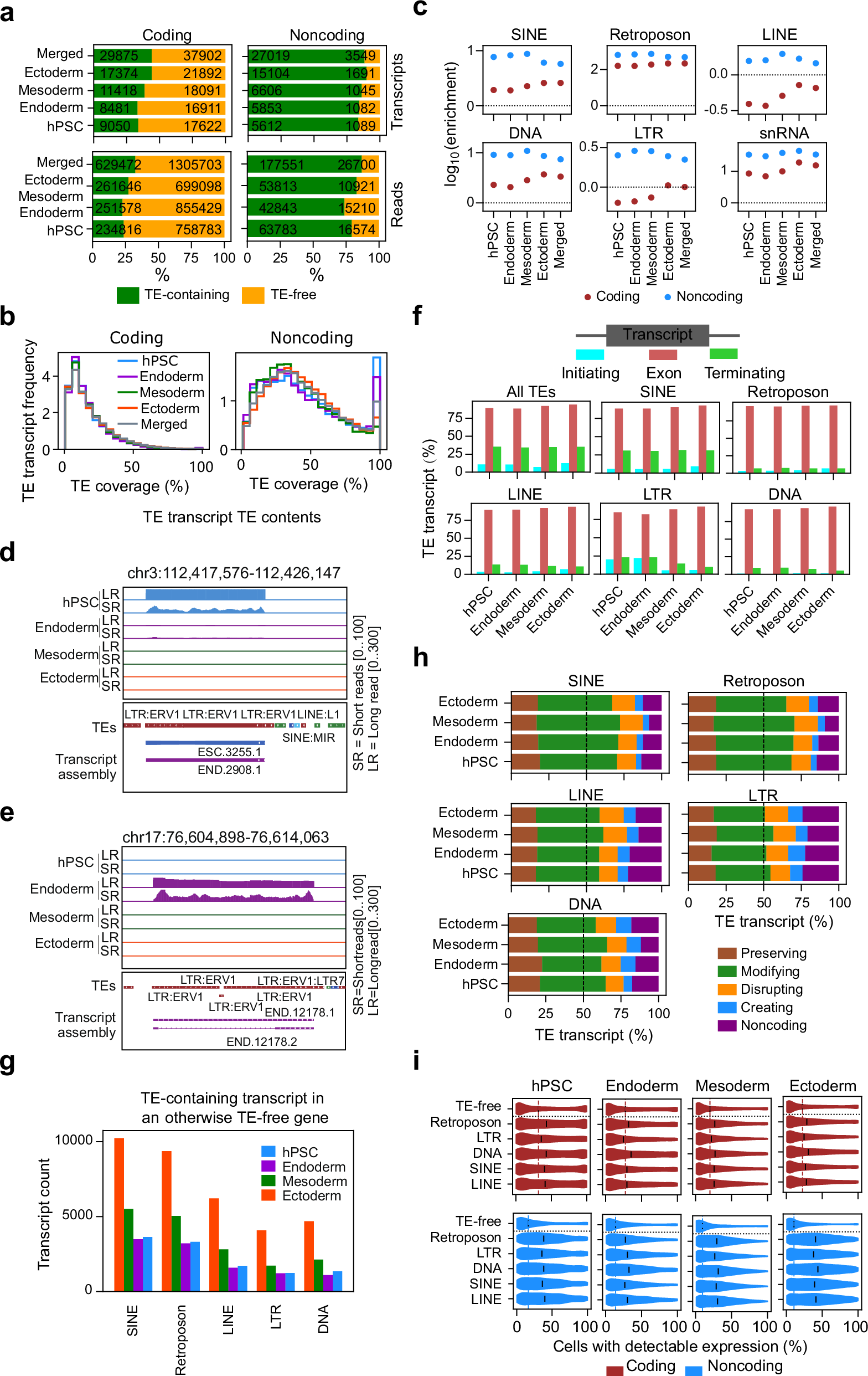
Fig. 3: Divergent TE expression dynamics across coding and noncoding transcripts.

a Stacked bar charts showing the proportion and number of TE-containing transcripts in the coding and noncoding transcripts in the hEDT assemblies. The upper plots show the number of assembled transcripts, whilst the lower plots show the number of reads assigned to each category. b Histograms showing the percent of nucleotides that are TE-derived (TE coverage) for both coding and noncoding transcripts. c Enrichments of TEs in the assembled coding and noncoding hEDTs, calculated as the proportion of the transcripts containing the TE relative to the proportion of the TEs in the human genome. Genome views of hPSC-enriched (d) and endoderm-enriched (e) LTR-containing novel transcripts. f Bar charts of the proportion of TE sequences that are expressed as parts of transcripts classified as initiating, exonized or terminating. g Chart of the number of TE-containing transcript variants of a gene that has at least one TE-free isoform. h Bar chart showing the consequences of TE sequences in TE-free coding and noncoding transcripts versus the TE-containing isoforms. Preserving is no change with or without a TE. Modifying is preserved coding potential with or without a TE, but the ORF changed. For disrupting, TE insertion causes a TE-containing coding transcript to lose coding potential. Creating means a TE insertion converts a noncoding transcript to coding. Noncoding refers to all other transcripts. i Single-cell RNA-seq expression detectability of coding and noncoding transcripts. The red and blue dotted lines represent the median values for transcripts without TEs. The black line on each violin represents the median for that class.