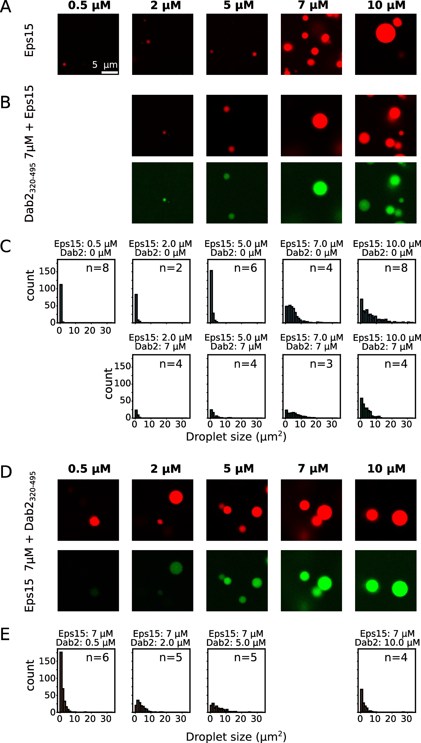
Fig. 6: Dab2320–495 is recruited into Eps15 droplets.

A Representative droplets imaged from Eps15 alone at different concentrations (0.5 to 10 μM, indicated above). B Eps15 droplets formed under the same conditions in the presence of 7 μM Dab2320–495. C Droplet sizes plotted in a histogram for different concentrations of Eps15 in the presence and absence of 7 μM Dab2320–495, corresponding to the microscopy images in (A) and (B). D Eps15 droplets formed with 7 μM protein, to which different concentrations of Dab2320–495 (0.5 to 10 μM, indicated above) was added. E Droplet sizes plotted in a histogram for different concentrations of Dab2320–495 in the presence and absence of 7 μM Eps15, corresponding to the microscopy images in (D). 10% of the protein used in the microscopy experiments was fluorescently labeled. Eps15 was labeled using AZDye594 (displayed in red). Dab2320–495 S328C was labeled using AZDye488 (displayed in green). The scale bar is 5 μm and applies to all images in the figure. Images were acquired by confocal microscopy. The number of images used for the histograms is indicated as ‘n = x’ in each plot. Source data are the same as for Supplementary Fig. 22A and B and are provided as a Source Data file.