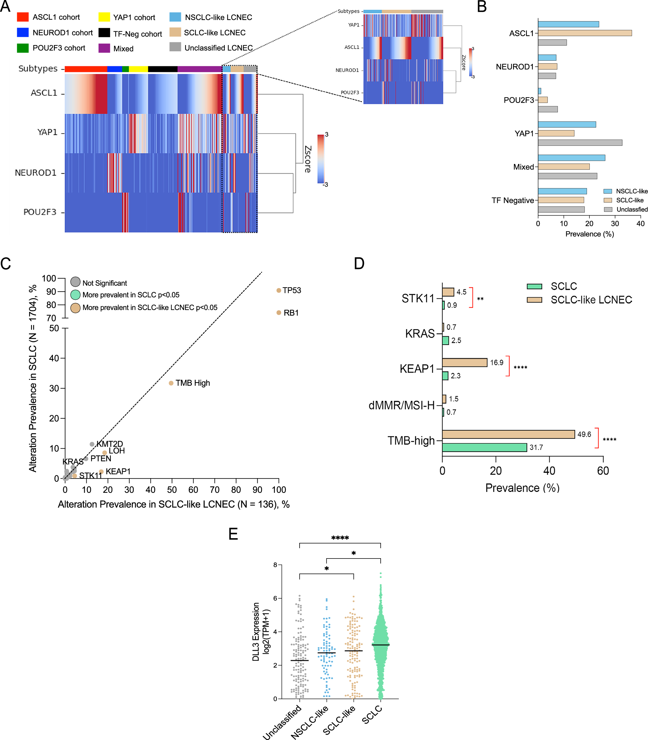
Fig. 4: Comparative analysis of transcriptional subtypes, genomic alterations, and FDA-approved ICI biomarkers in SCLC and LCNEC molecular subtypes.
From: Integrated molecular and clinical characterization of pulmonary large cell neuroendocrine carcinoma

A Heatmap illustrating hierarchical clustering of SCLC (n = 1643, Caris Life Sciences) and LCNECs (n = 361, Cohort 2) for established SCLC transcriptional subtypes (ASCL1, NEUROD1, POU2F3, and YAP1). B Bar plot showing the distribution of SCLC transcriptional subtypes across LCNECs (n = 361, Cohort 2). The non-parametric two-sided Wilcoxon rank sum test was used with statistical significance defined as p < 0.05. C Comparison between the prevalence of genomic alterations and FDA-approved ICI biomarkers between SCLC (n = 1643, Caris Life Sciences) and SCLC-like LCNEC (n = 136, Cohort 2). A two-sided Chi-Square test was employed with statistical significance defined as p < 0.05. D Bar plot illustrating the prevalence of NSCLC-like genomic drivers and FDA-approved ICI biomarkers between SCLC (n = 1643, Caris Life Sciences) and SCLC-like LCNEC (n = 136, Cohort 2). The non-parametric two-sided Wilcoxon rank sum test was used with statistical significance defined as p < 0.05. The p value for STK11 mutations was 0.003, while p values for both KEAP1 mutations and tumor mutational burden (TMB) were <0.0001. E Comparison of DLL3-transformed gene expression across NSCLC-like LCNEC (n = 84), SCLC-like LCNEC (n = 134), unclassified LCNEC (n = 143), and SCLC (n = 1643). The non-parametric two-sided Wilcoxon rank sum test was used with statistical significance defined as p < 0.05. Dot plots with median values are shown. *<0.05; **<0.01; ****<0.0001. The p value for unclassified versus SCLC-like LCNEC was <0.0001; for unclassified versus NSCLC-like LCNEC, 0.04; and for NSCLC-like versus SCLC-like LCNEC, 0.04. dMMR Mismatch repair deficient, MSI-H microsatellite instability high, TMB Tumor mutational burden, NSCLC non-small cell lung cancer, SCLC small cell lung cancer, LCNEC large cell neuroendocrine carcinoma.