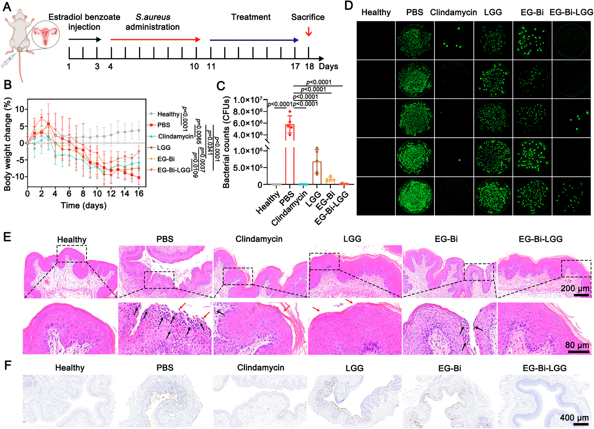
Fig. 7: Value of LSTC in intervening aerobic vaginitis.
From: Restoring mucosal barrier homeostasis by in situ formation of a living-synthetic therapeutic coating

A Experimental design of in vivo assessment using a S. aureus-induced murine model of aerobic vaginitis. Mice were intraperitoneally treated with 0.2 mg of estradiol benzoate every day for 3 days and subsequently were intravaginally infected with 4.0 × 109 CFUs of S. aureus every day for 7 days. The infected mice were then intravaginally administered with PBS, clindamycin, LGG, EG-Bi, or EG-Bi-LGG every day for 7 days. B Fluctuation of mouse body weight change (% of initial weight) after various treatments (n = 5 mice). Counts of S. aureus in vaginal washes on day 7 post-treatment (C) and corresponding fluorescence images of LB agar plates for colony counting (D) (n = 5 mice). E Images of H&E staining of vaginal tissues from treated mice. Black and red arrows indicate epithelial inflammation and epithelial desquamation or keratinization, respectively. F Images of MPO staining of vaginal tissues from treated mice. Brown indicates MPO+ cells. Data are mean ± SD. Statistical analysis was performed using one-way ANOVA with Fisher’s LSD multiple comparisons test, and p-values were indicated. Source data are provided as a Source Data file. The elements in Fig. 7A were created in BioRender.