Fig. 8: Efficacy of LSTC in treating vaginal candidiasis.
From: Restoring mucosal barrier homeostasis by in situ formation of a living-synthetic therapeutic coating

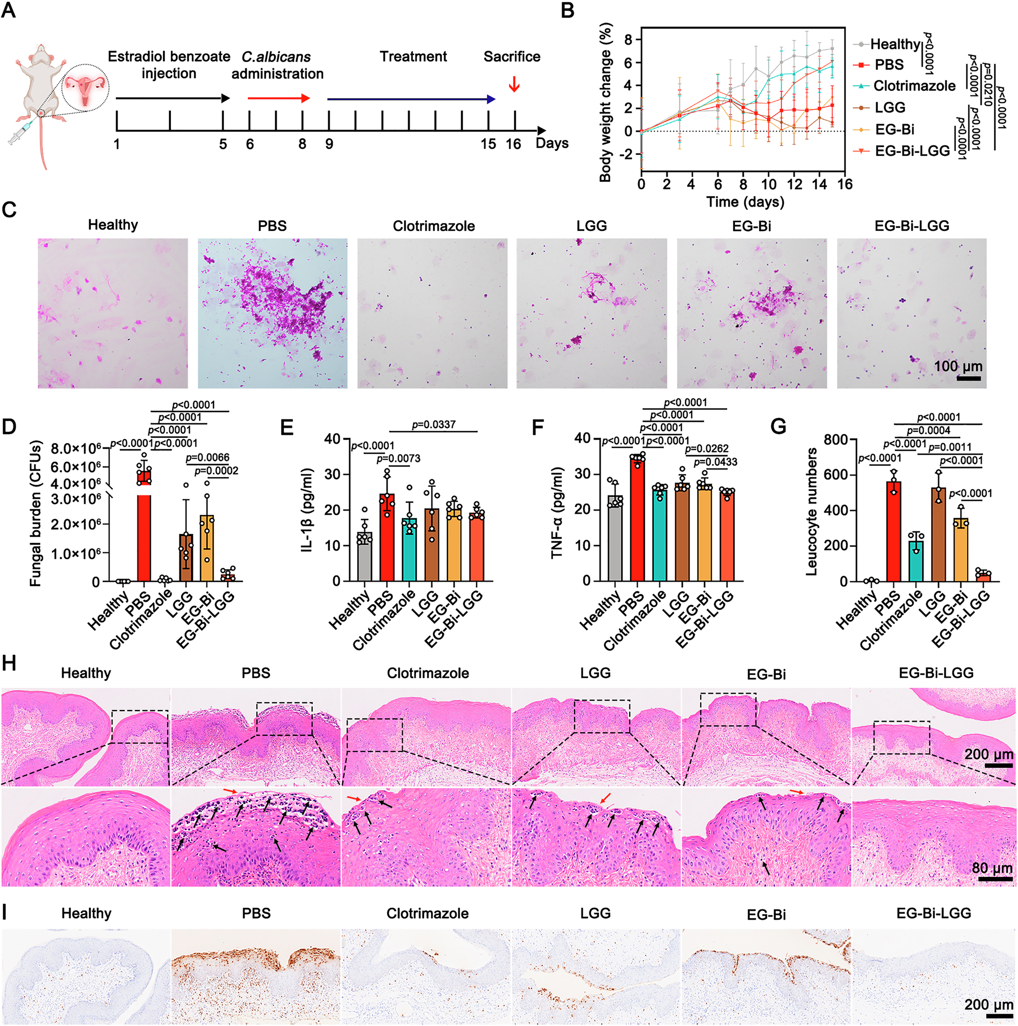
A Experimental design of in vivo assessment using a C. albicans-induced murine model of vaginal candidiasis. Mice were intraperitoneally treated with 0.2 mg of estradiol benzoate every other day for three times and subsequently were intravaginally infected with 2.0 × 109 CFUs of C. albicans every day for 3 days. The infected mice were then intravaginally administered with PBS, clotrimazole, LGG, EG-Bi, or EG-Bi-LGG every day for 7 days. B Fluctuation of mouse body weight change (% of initial weight) after various treatments (n = 6 mice). C Images of PAS staining of vaginal secretions showing C. albicans (n = 5 mice). D Counts of C. albicans in vaginal washes on day 7 post-treatment (n = 6 mice). Levels of IL-1β (E) and TNF-α (F) in serum (n = 6 mice). H Images of H&E staining of vaginal tissues from treated mice. Black and red arrows indicate inflammation and epithelial desquamation or keratinization, respectively. G Quantification of leukocyte infiltration from (H) (n = 3 independent samples). I Images of MPO staining of vaginal tissues from treated mice. Brown indicates MPO+ cells. Data are mean ± SD. Statistical analysis was performed using one-way ANOVA with Fisher’s LSD multiple comparisons test, and p-values were indicated. Source data are provided as a Source Data file. The elements in Fig. 8A were created in BioRender.