Fig. 2: Actomyosin and septate junction are key factor for forming accurate sphere shape.
From: Unraveling the regulative development and molecular mechanisms of identical sea urchin twins

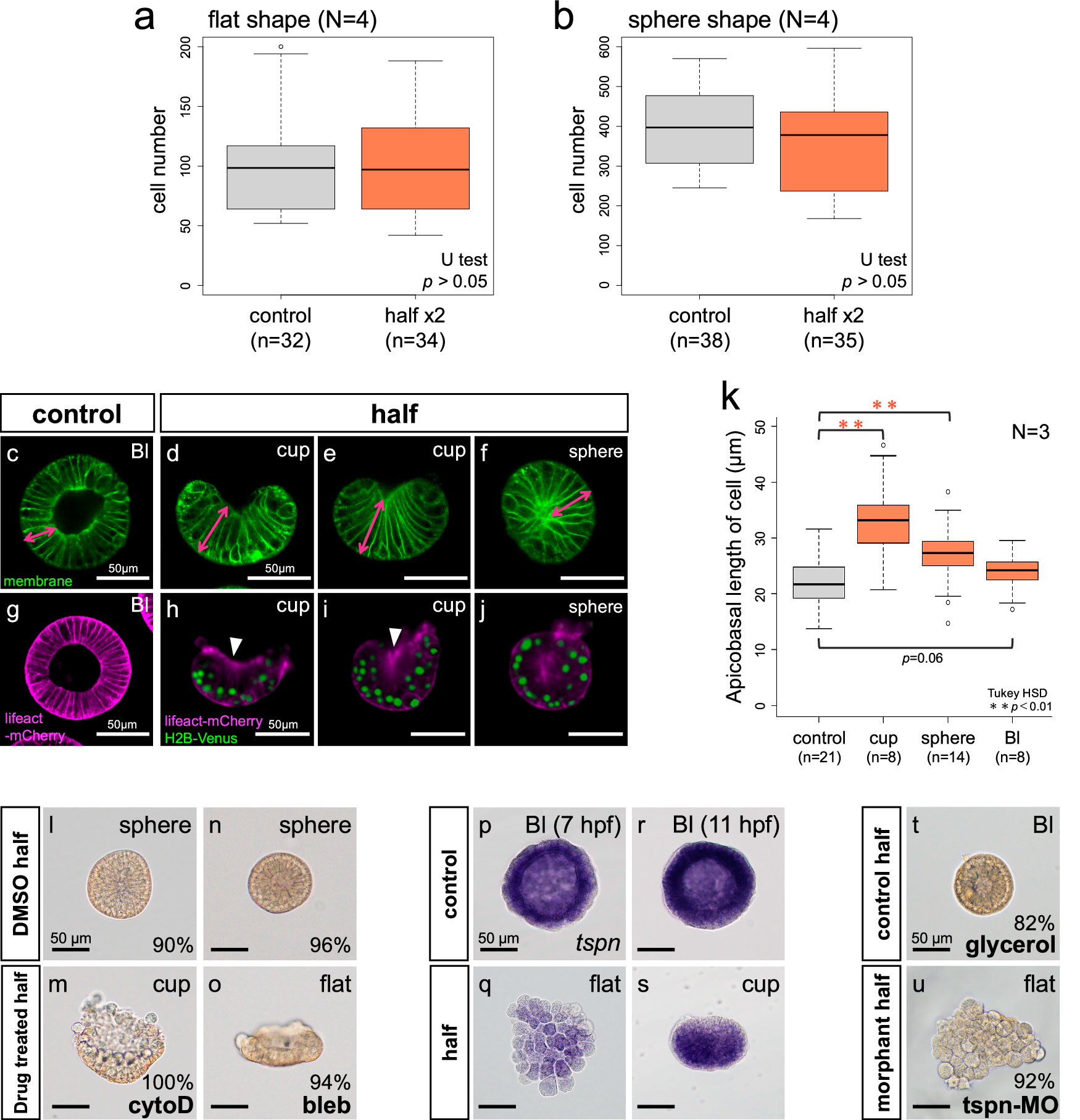
a, b Cell number comparison between intact embryos and double-counted halved embryos at flat and sphere shape stage. Statistical significance was determined using the two-sided Wilcoxon rank-sum test. [a control vs half x2: p value = 0.88, N = 4, b control vs half x2: p value = 0.087, N = 4]. c–f Cell membrane was stained with FM1-43. Magenta double-sided arrows indicate cell length along apicobasal axis (N = 3). g–j Actin and nuclei live imaging with lifeact-mCherry mRNA and histone2B-Venus mRNA in halved embryos. White arrowheads indicate actin accumulation sites. Results are based on three succeeded live-imaging. k Cell length comparison along apicobasal direction between each stage of halved embryos and control (N = 3). Statistical significance was assessed using a one-way ANOVA followed by Tukey’s Honestly Significant Difference (HSD) test for multiple comparisons. All tests were two-sided and adjusted for multiple comparisons (control vs cup: p = 0.001, control vs sphere: p = 0.001, control vs Bl: p = 0.061). l–o Actin polymerization and myosin II activity inhibition in halved embryos with cytochalasin D (cytoD) and (-)-blebbistatin (bleb), respectively [N = 2 in (l, m) and N = 3 in (n, o)]. p–s Gene expression pattern of septate junction related gene, tetraspanin (tspn) (N = 1). t, u Morphology of control halves and tspn morphant halves (N = 3). Percentage in images indicates the ratio of individuals that showed the same morphology with pictures at the timing of observation. Developmental stage is written in the upper right in each image. Bl blastula, hpf hours post fertilization. All box plots show the median (center line), the 25th and 75th percentiles (bounds of the box), and the minimum and maximum values excluding outliers (whiskers). Outliers are plotted as individual points. Scale bars, 50 µm. Source data are provided as a Source Data file.