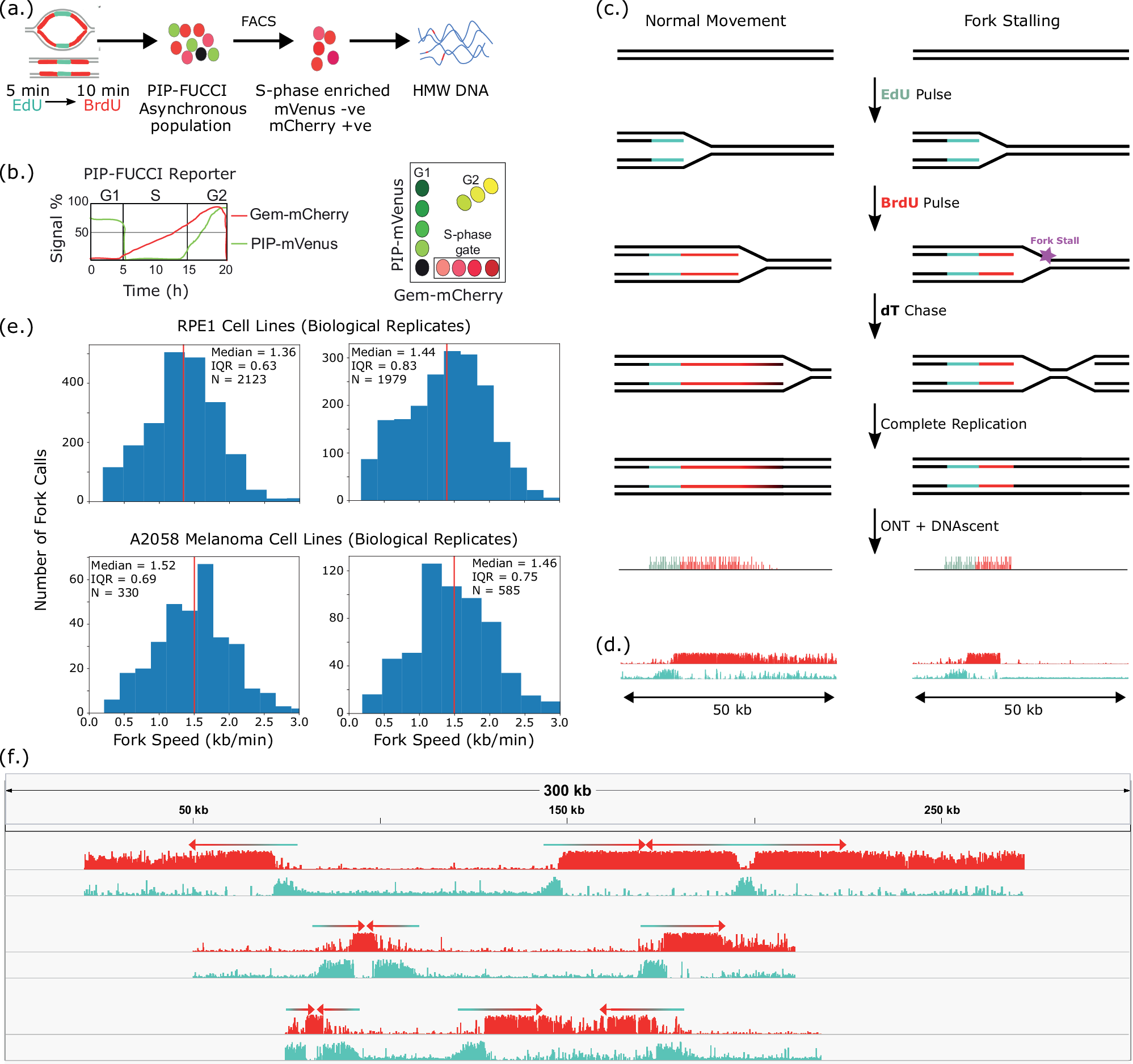
Fig. 1: Replication dynamics on ultra-long nanopore reads from human cancer cells.

a Cells expressing PIP-FUCCI were sequentially labelled with a 5-minute EdU pulse, a 10 min BrdU pulse, and a thymidine chase. The asynchronous population of cells was enriched for S-phase cells using FACS (mCherry+ mVenus-), and high molecular weight (HMW) DNA was extracted and sequenced on the Oxford Nanopore MinION platform. b PIP-FUCCI gates on high levels of geminin (Gem) and low levels of the PCNA-interacting protein (PIP) degron enabling S-phase enrichment without the cellular stress caused by arresting the cell cycle. c Diagram showing that fork stalling manifests as a sudden drop in BrdU incorporation into the nascent strand. d Two nanopore-sequenced molecules from A2058 melanoma cells analysed with DNAscent that show the patterns in (c). Tracks show the probability of BrdU (red) and EdU (blue) at each thymidine position along the molecule. e Distribution of fork speed measured by DNAscent in untreated RPE1 cells (upper) and A2058 cells (lower) for two biological replicates. Vertical red line median, IQR interquartile range, N number of fork calls. f Three ultra-long single molecules, each represented as a group of two tracks of bar graphs. The top track shows the DNAscent-called probability of BrdU (red) and the bottom track shows the DNAscent-called probability of EdU (blue). Each read is annotated with arrows to show fork direction. Reads were moved onto the same axis from different regions of the genome. Source data are provided as a Source Data file.