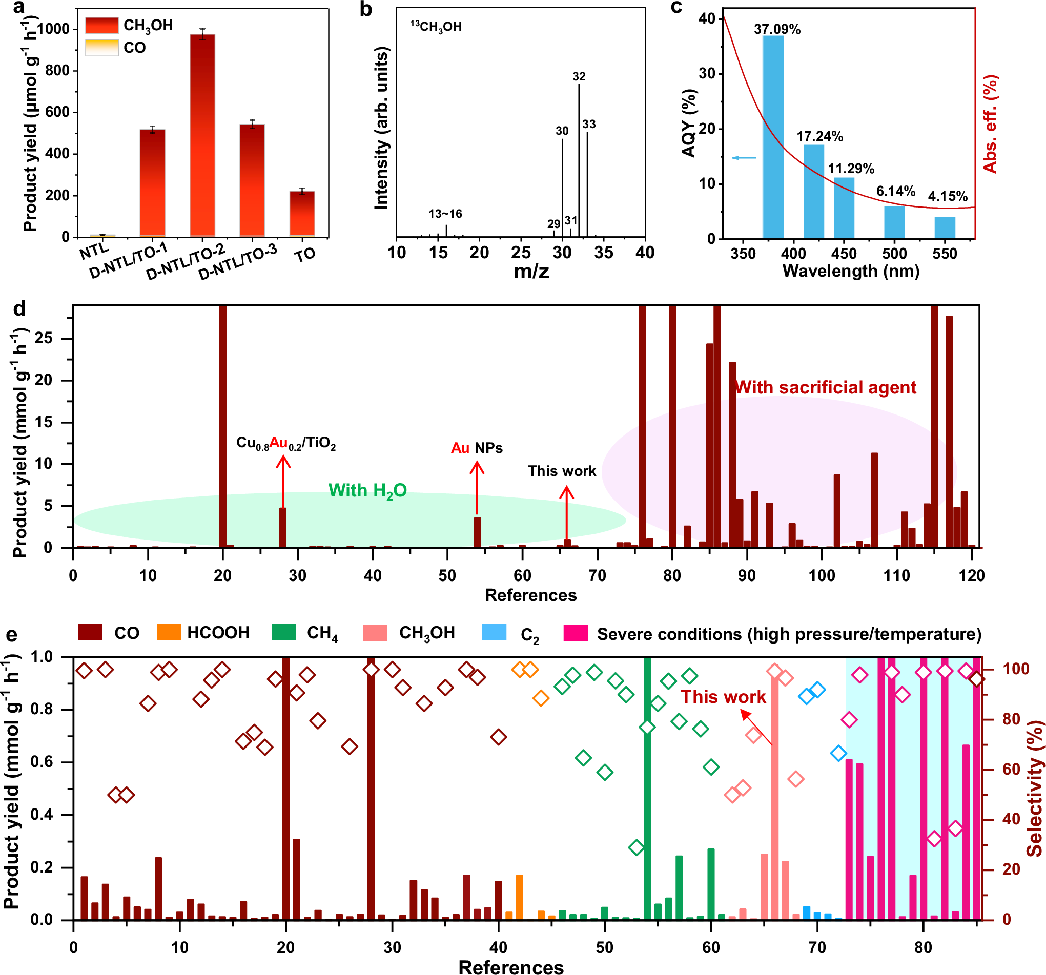
Fig. 2: Evaluation of the photocatalytic CO2 reduction performance.

a Product yields over different photocatalysts, in which error bars represent the standard deviation derived from three independent measurements. b Mass spectrum result of 13CO2 labeled test over D-NTL/TO-2. c AQY values under various wavelengths of light irradiation over D-NTL/TO-2. d, e The performance comparasion of photocatalytic CO2 reduction in our work with that in the previous literature. Source data for Fig. 2a-e are provided as a Source Data file.