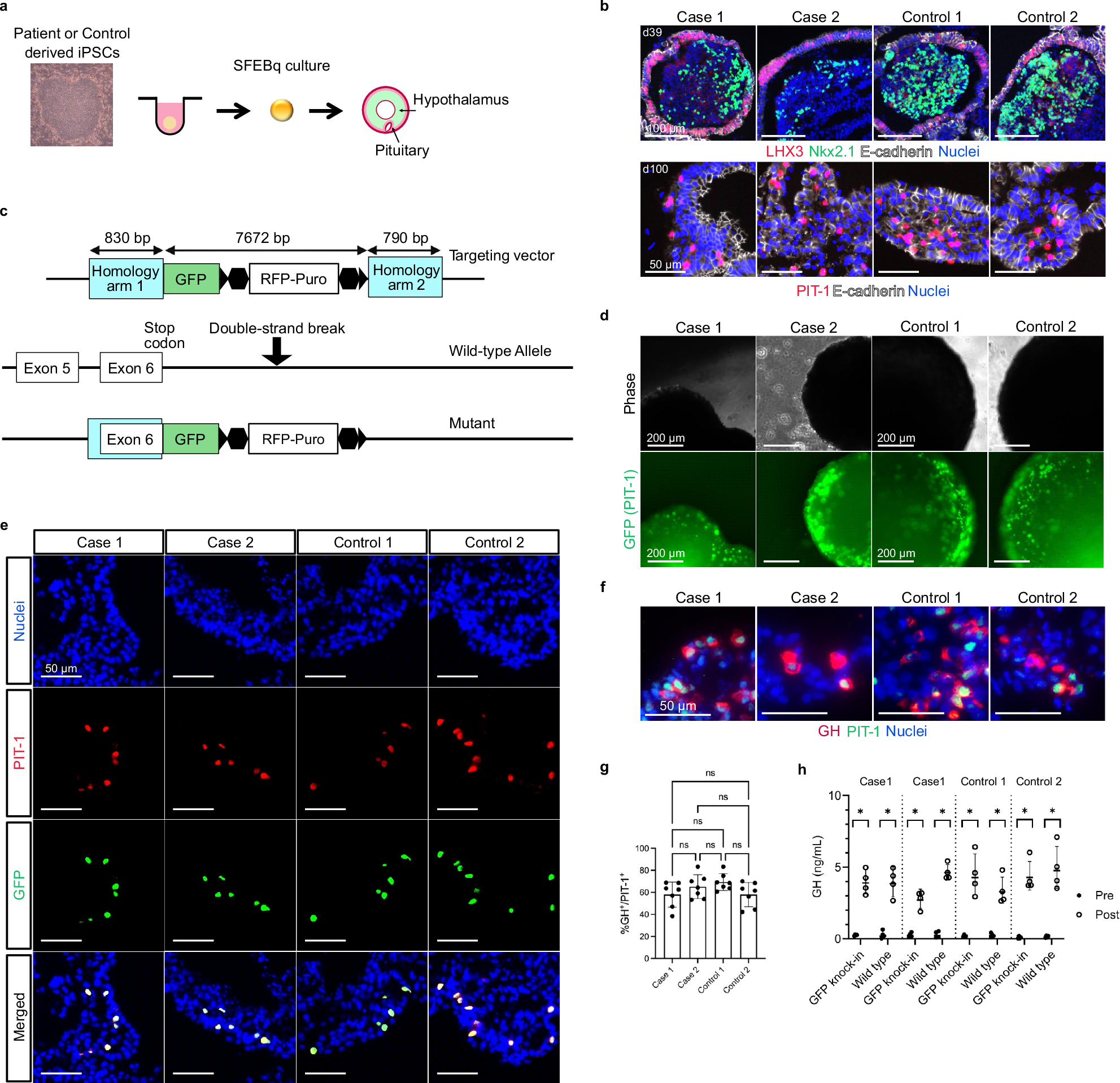
Fig. 2: Regenerating functional PIT-1-expressing pituitary cells from patient-derived induced pluripotent stem cells (iPSCs).

a Schematic presentation of pituitary cell differentiation from human iPSCs using SFEBq culture (serum-free floating culture of embryoid body-like aggregates with quick reaggregation). The outer layer cells differentiate into pituitary cells. b Immunofluorescence of LHX3 (pituitary progenitor cell marker), Nkx2.1 (hypothalamic cell marker), and E-cadherin (pituitary progenitor cell marker) at day 39 (upper panels) and PIT-1 and E-cadherin at day 100 (lower panels) for iPSC-derived pituitary cells. c The schematic of GFP knock-in targeting the human PIT-1 locus. The GFP cassettes were inserted directly under the stop codon of the PIT-1 locus. The RFP and Puro cassettes were sandwiched between loxP (arrowheads) and insulator sequences (hexagons). d Phase contrast and GFP images of differentiated pituitary cells at day 100. GFP+ cells localize to the outer layer of cell organoids, in which pituitary progenitor cells reside. Scale bars: 200 µm. e Immunofluorescence of hoechst, PIT-1, and GFP. Scale bars: 50 µm. f Immunofluorescence of hoechst, PIT-1, and GH. Scale bars: 50 µm. g The proportion of GH+ cells in PIT-1+ cells was calculated in immunofluorescent images in (f). Ordinary one-way analysis of variance followed by Tukey’s multiple comparisons test was used for statistical analysis. Data are presented as the mean ± standard deviation (SD). Each dot shows technical replicates from different experiments (n = 7). Source data are provided as a Source Data file. h The GH concentration in culture supernatant of each pituitary cell organoid was measured before and after 24 h of GHRH stimulation. Each dot shows technical replicates from the same pituitary organoid batches (n = 4). The two-sided Mann–Whitney U test was used to compare the differences in GH concentration in pre- and post-stimulated organoids. *P = 0.0286. Data are presented as the mean ± SD. Representative data from two independent experiments are shown. Source data are provided as a Source Data file.