Fig. 5: Engineered hydrogel stiffness/adhesion controls kidney shape and nephron:tip ratio.
From: Engineering kidney developmental trajectory using culture boundary conditions

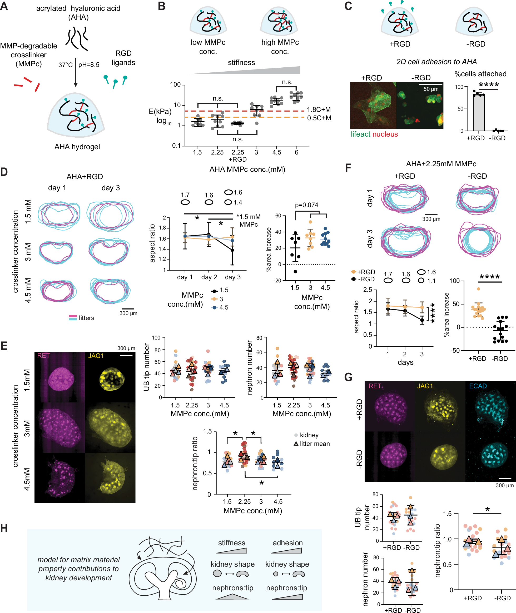
A AHA hydrogel crosslinking and modifications. B Hydrogel stiffness after 24 h swelling vs. 1.5–6 mM MMPc (n = 8, 8, 7, 9, 9, 9 gels for 1.5–2.25 mM MMPc, 2.25 mM MMPc+RGD, 3–6 mM MMPc, respectively. 3 technical replicates each). All p < 0.05 unless noted. Brown-Forsythe one-way ANOVA test, Supplementary Fig. S14. C Sketch, immunofluorescence images, and % of total MDCK cells attached to 2D+/−RGD 2.25 mM MMPc AHA hydrogels (n = 5 wells each, p = 1.16*10−10). D Left, Outlines of E13 kidneys cultured in AHA + RGD hydrogels; quantified in plots. n = 7, 8, and 12 kidneys for 1.5, 3, and 4.5 mM MMPc conditions respectively across 2 litters each. Middle, p = 0.036, 0.0265 for day 1 vs 3, day 2 vs 3 for 1.5 mM MMPc condition. Ellipses represent mean values. Right, p = 0.074, Kruskal–Wallis test. E Left, Kidney immunofluorescence micrographs after 3 day culture. UB tips (RET), early nephrons (JAG1). Right, Plots of UB tip/early nephron number, nephron:tip ratio (n = 21, 24, 18, 11 kidneys for 1.5–4.5 mM MMPc AHA conditions, across 8 litters total). One-way ANOVA, Tukey’s test. p = 0.0148, 0.0417, 0.0215 for 2.25 mM MMPc vs. 1.5, 3, 4.5 mM MMPc, respectively. F Similar plots as (D), except +/−RGD in 2.25 mM MMPc AHA (n = 17, 15 kidneys for +/−RGD, across 2 litters each). Left, p = 1.54*10-7. Right, p = 3.07*10−8. G As for (E), except +/−RGD (n = 20, 18 kidneys for +/−RGD, across 3 litters. p = 0.0343). H Summary. C, F right, and G, unpaired two-tailed t-tests. D middle and F left, two-way ANOVA, Tukey’s tests. Data are mean ± S.D. *p < 0.05, ****p < 0.0001.