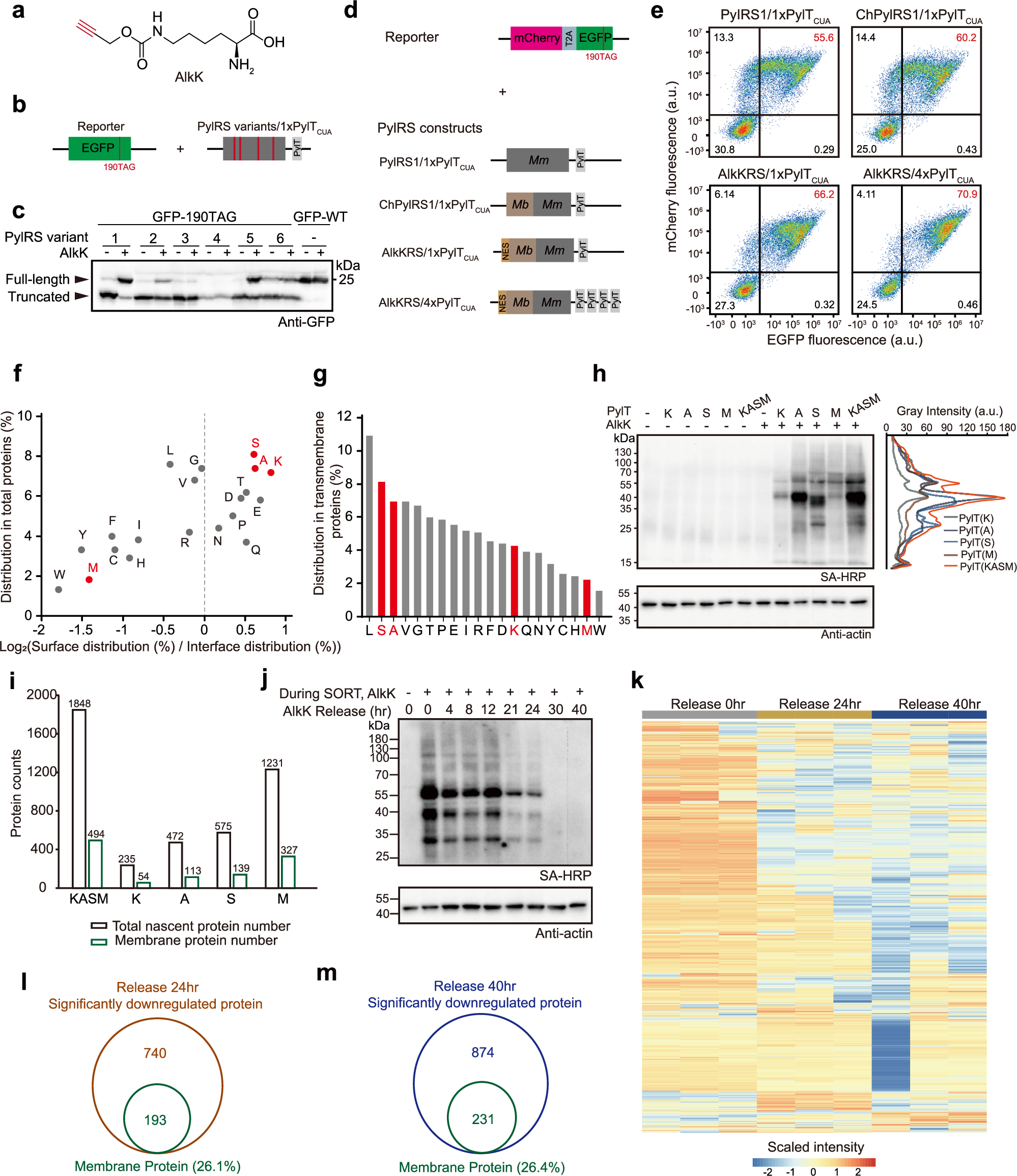
Fig. 1: The strategy for labeling nascent proteins in prokaryotes and eukaryotes.

a Chemical structure of AlkK with reactive handle colored in red. b Cartoon of vectors used in the GFP reporter assay for amber suppression efficiency. GFP-190TAG reporter was co-transformed with PylRS variant into E. coli and full length of GFP is visualized in the presence or absence of AlkK with western blot analysis. c Western blot analysis of the amber suppression efficiency in E. coli with PylRS variants. Arrows indicate the full-length and truncated GFP. Experiment was independently repeated three times. d Schematic of vectors in the FACS reporter assay, in which the sequence from MmPylRS is gray, the sequence from MbPylRS is brown, the nuclear export signal sequence is yellow. The PylRS vectors was co-transfected with the mCherry-T2A-EGFP reporter into cells for the subsequent analysis. e FACS analysis of amber suppression efficiency in HEK293T cells transfected with the orthogonal systems with 1 mM AlkK. f Analysis of 20 natural amino acids distribution on total vertebrate proteins, and the ratio of amino acids distribution on surface and interface on proteins. The residues selected for AlkK incorporation are colored in red. g Distribution of 20 natural amino acids in human transmembrane proteins. The residues selected for AlkK incorporation are colored in red. h SORT labeling of AlkK across the whole proteome of mammalian cells with the indicated anti-codons. Right, the quantitative analysis of labeling signal intensities. Experiment was independently repeated three times. i Analysis of nascent proteomes labeled in cells transfected with PylT-K, -A, -S, or -M individually or in combination. j Nascent proteomes harvested at time points from 0 to 40 h after AlkK removal from HEK293T cells transfected with SORT system and cultured with AlkK for 48 h. Experiment was independently repeated three times. k Heatmap analysis of changes in the nascent proteome at 0, 24, and 40 h after AlkK release following SORT labeling. l, m Quantification of significantly downregulated total proteins and membrane proteins at different time points. The significance downregulated parameter of S0 = 0.1 and a false discovery rate <0.075. Source data are provided as a Source Data file.