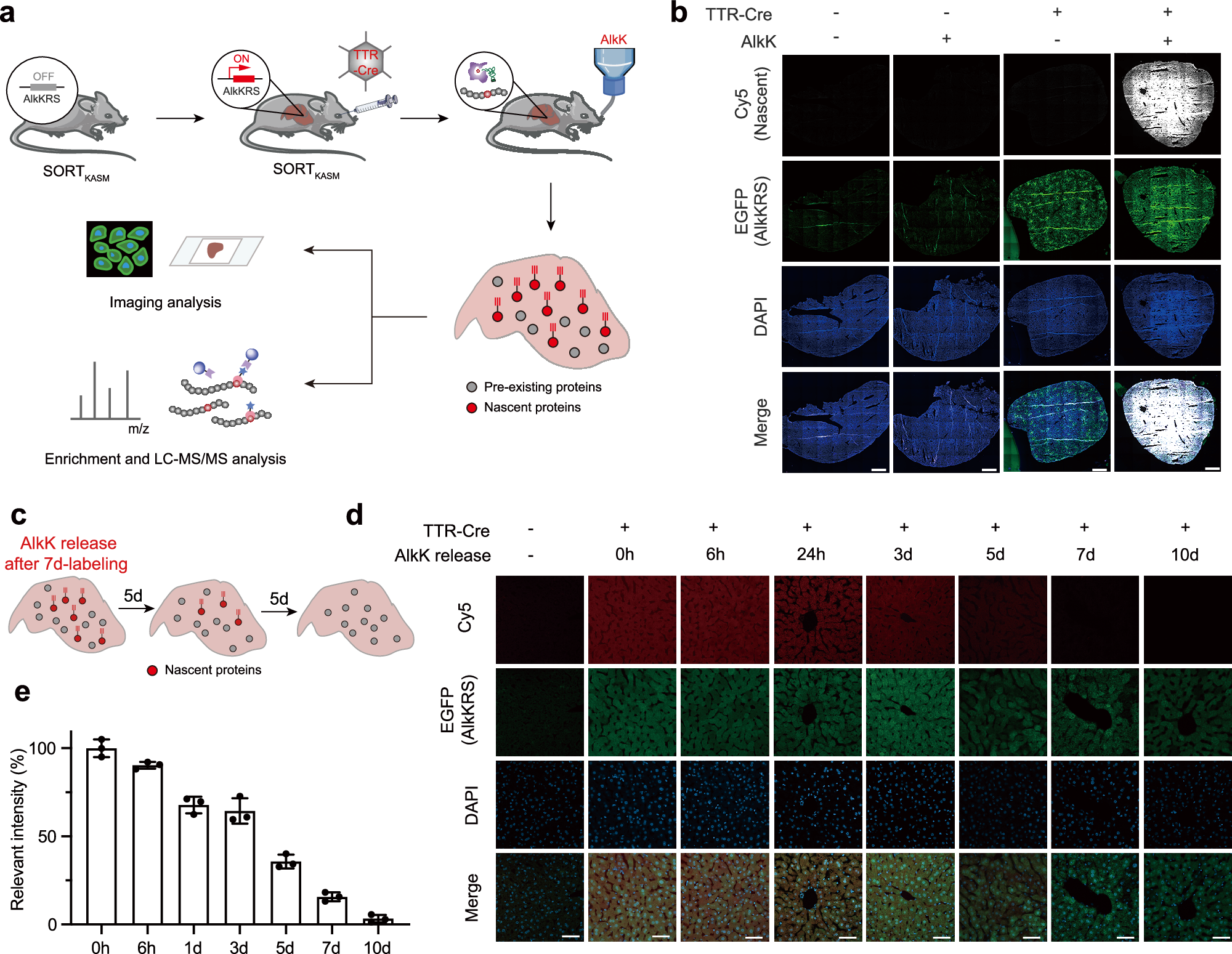
Fig. 2: The strategy for labeling nascent proteins in living mice.

a The strategy for labeling and identifying nascent proteome in SORTKASM mouse liver by SORT-AC. Each mouse received an injection of 100 μL AAV-TTR-Cre (1 × 1012 vg/mL). b The whole slide fluorescence scanning of liver sections. EGFP signal represented the AlkKRS expression level in liver tissue. Cy5 signal represented the labeled nascent proteome. Scale bar, 1 mm. Representative images of n = 3 experiments. c Schematic illustration of nascent proteome turnover in mice. SORTKASM mice were administered AAV and allowed free access to drinking water supplemented with AlkK for 7 days. Following AlkK withdrawal, liver samples were collected at designated time points from day 0 to day 7 for analysis. d Immunofluorescence analysis of mouse liver sections at different time points after AlkK withdrawal. Cy5 signals represent newly synthesized proteomes and show a gradual decline over time following AlkK removal. Scale bar, 100 μm. e Quantification of Cy5 fluorescence intensity shown in panel (d). For each group, liver sections from two mice were analyzed. Three random fields per sample were imaged, and the Cy5 signal intensity was measured and normalized to the 0 h time point. Data are the mean ± s.d.; n  =  3. Source data are provided as a Source Data file.