Fig. 1: NSUN2 is recruited to double strand breaks.
From: NSUN2 facilitates DICER cleavage of DNA damage-associated R-loops to promote repair

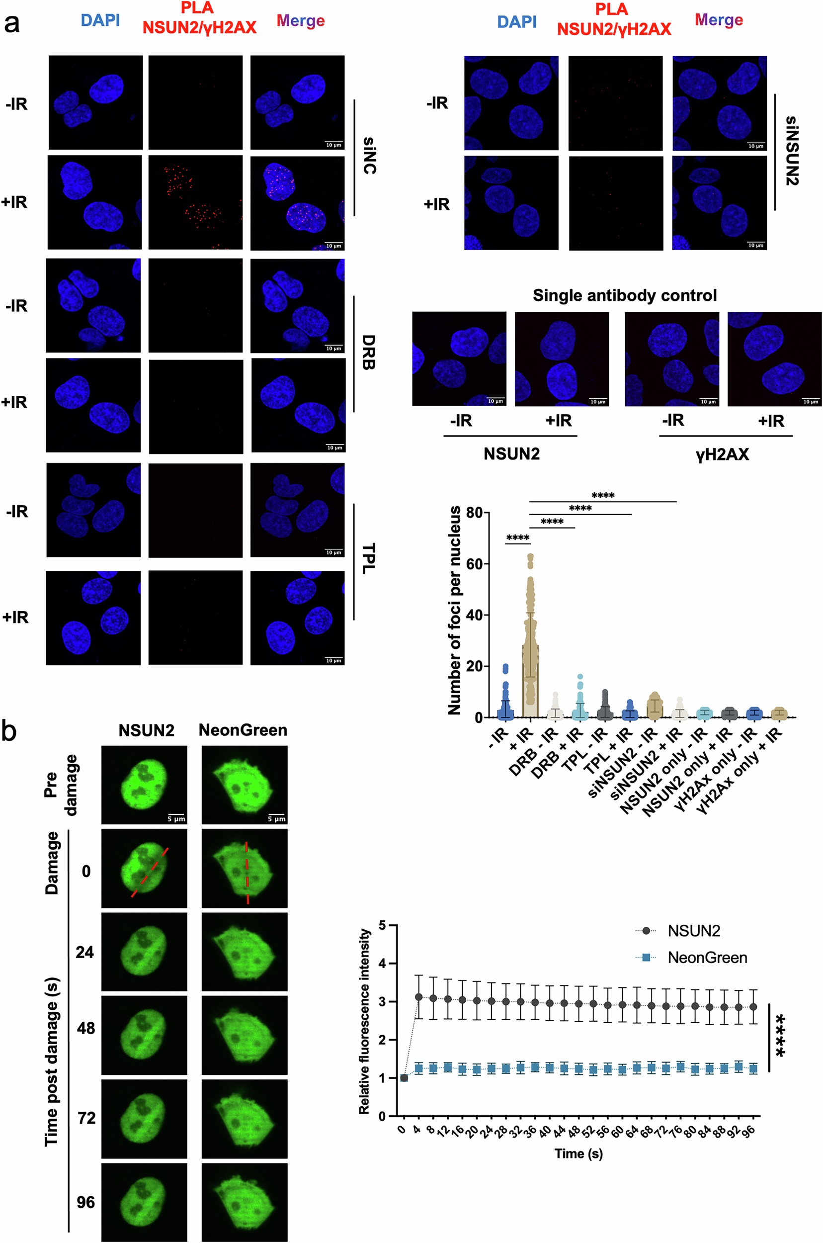
a Left and top right: Representative proximity ligation assay (PLA) images showing the interaction between NSUN2 and γH2AX in U2OS cells treated with ionizing radiation ( + IR) or untreated (−IR) (10 Gy, 15 min). PLA signal between NSUN2 and γH2AX following IR with or without transcriptional inhibitors 5,6-Dichloro-1-β-D-ribofuranosylbenzimidazole (DRB) or triptolide (TPL), indicating transcription dependency. Single antibody (NSUN2 and γH2AX) and siNSUN2-treated controls confirm PLA specificity. Cells were co-stained with DAPI. Scale bars, 10 μm. Bottom right: Scattered box plot show quantification of PLA nuclear foci. ****p ≤ 0.0001. Non-significant comparisons (p > 0.05) are not shown. b Left: representative time-lapse images of U2OS cells before and after laser-induced DNA damage. Cells were transiently transfected with either NeonGreen-tagged NSUN2 (NSUN2) or NeonGreen-only control (NeonGreen) constructs. Localised DNA double-strand breaks were generated by targeted irradiation with a 405 nm laser across a predefined region of interest (ROI), following pre-sensitisation with 10 μM Hoechst 33342 for 30 min at 37 °C to facilitate photosensitisation. Live-cell fluorescence imaging was performed over a 96-second time course. Scale bars, 5 μm. Right: quantification of fluorescence intensity as the ratio of ROI signal to background signal over time, n = 3. Data are presented as mean values ± Standard Error (SEM). Statistical analysis was performed using two-way ANOVA with multiple comparisons. ****p ≤ 0.0001. Source data are provided as Source Data file.