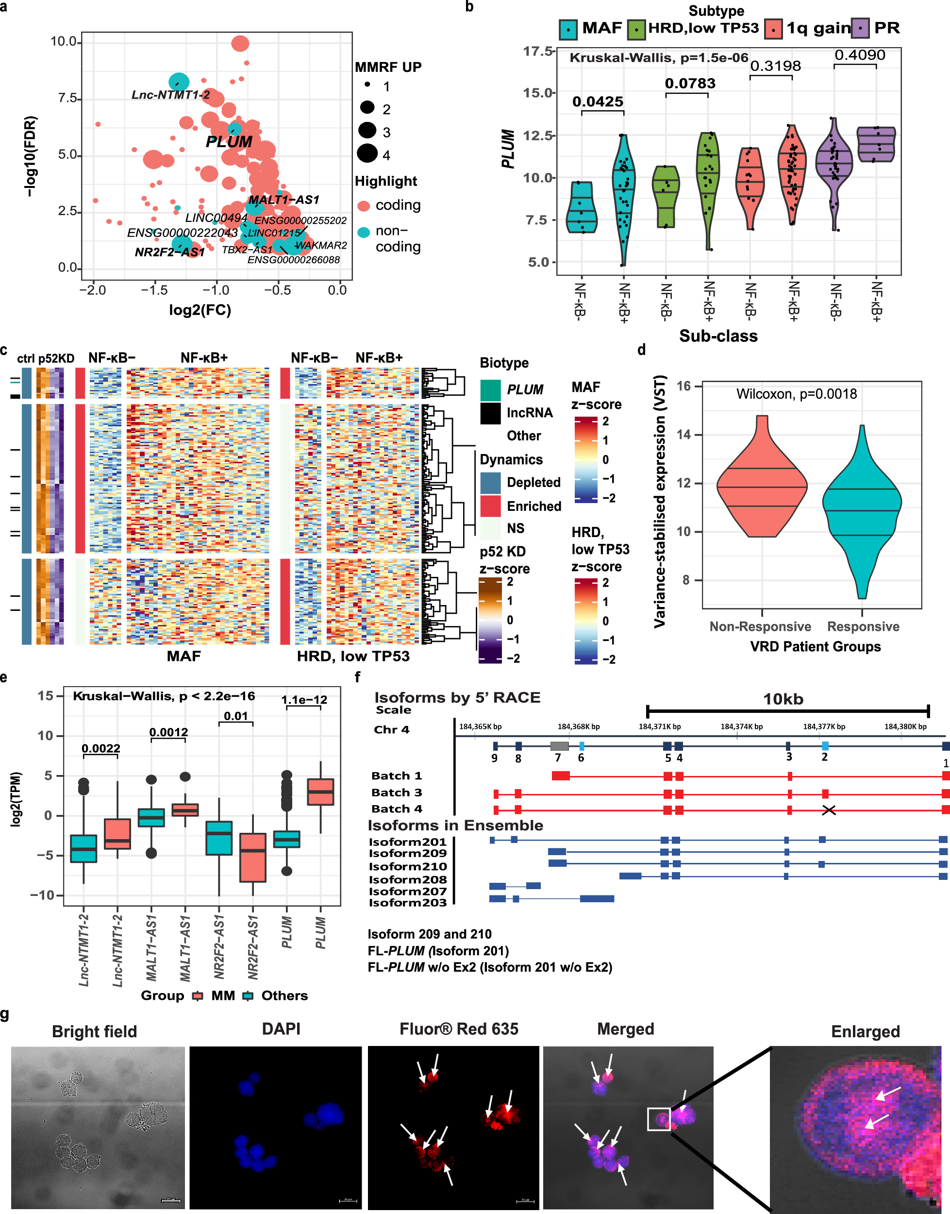
Fig. 1: PLUM is a p52-regulated, oncogenic lncRNA enriched in high-risk MM subtypes carrying NF-κB activation.

a Plot showing the coding and non-coding genes downregulated upon p52-KD in KMS11 cells (N = 3; 2-sided Wald Test). Red dots: coding transcripts; Blue dots: non-coding transcripts. Size of the dots: Number of high-risk MM subtypes showing upregulation in NF-κB+ samples. b Violin plot showing the expression level of PLUM in patient samples divided into 4 aggressive subtypes and NF-κB activity (−/+): 1q gain (N = 7/32), HRD-low TP53 (N = 6/21), MAF (N = 14/50), and PR (N = 33/7). Pair wise and global p-values obtained using two-sided Wald (DESeq2) and Kruskal–Wallis (total N = 170), respectively. c Heat map representing gene expression dynamics of p52-regulated lncRNAs and other genes across MAF and HRD low TP53 patient samples split by NF-κB activity identified in DESeq2 (2-sided Wald, FDR < = 0.1) using RNA-seq data from116. Highlight: green-PLUM and black-other p52-regulated lncRNAs. Dynamics: blue–depleted, red–enriched and white–non-significant (ns) with relation to p52 KD and NFκB+/−. PLUM marked in green. N = 3. d Violin plot showing PLUM expression in VRd non-responsive (N = 19) and responsive patients (N = 225). Pairwise-comparison for variance-stabilized transformed (VST) expression was determined by two-sided Wilcoxon rank-sum test (total N = 244); median and quartiles indicated with p-value = 0.018. e Expression level (log2 TPM) of top p52-regulated lncRNAs (lnc-NTMT1, MALT1-AS1, NR2F2-AS1 and PLUM) in 51 pan-cancer cell types from CCLE datasets (Others, N = 638; MM, N = 20). Lower and upper hinges correspond to first and third quartiles. Central value corresponds to median. Lower and upper whiskers correspond to smallest and largest value. Outliers beyond 1.5× IQR indicated. Pair wise and global p-values obtained using two-sided Wilcoxon and Kruskal–Wallis, respectively. (p-values for lnc-NTMT1-2: 0.0022, MALT1-AS1: 0.0012, NRF2-AS1: 0.01, PLUM: 1.1e−12). f Line diagram showing isoforms of PLUM identified by 5′RACE (Red boxes: exons, red lines: introns) and 6 isoforms of LINC02362 available in Ensemble database (Blue boxes: exons; blue lines: introns). g Micrographs localization of PLUM using RNA-FISH probe (Fluor@Red635) and nuclei stained with DAPI (Blue). Arrows: enriched spots for PLUM. Inset: colocalization of red color (Fluor@Red635 for PLUM) with blue color (DAPI for nuclei). Scale bar: 20 µm and N = 3 biological replicates.