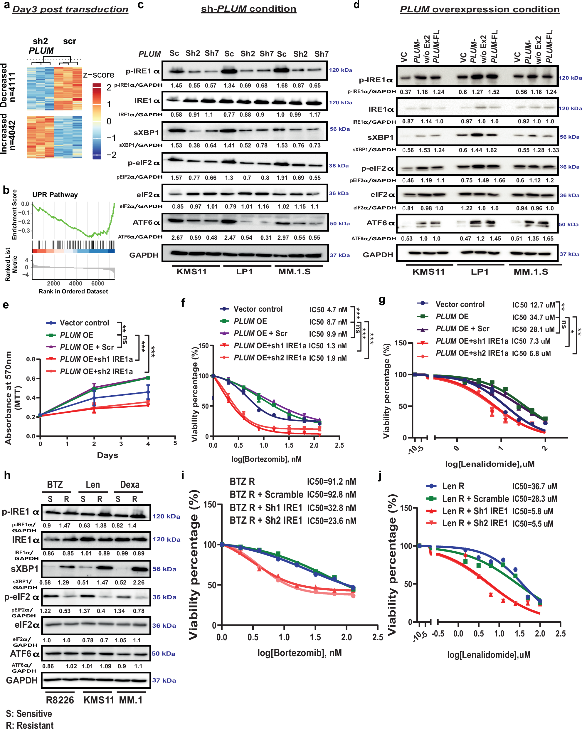
Fig. 6: PLUM confers chemoresistance via activation of UPR pathway.

a Heat map representing the differential gene expression (DEGs) for RNA sequencing 3 days post transduction in sh-scramble and sh2-PLUM KD KMS11 cells (n = 3; 2-sided Wald test; adjusted p-value <= 0.05). b GSEA for UPR signatures using down DEGs from PLUM KD RNA-seq in KMS11 cells. Enrichment Score and Ranked List Metric are depicted. NES: −1.68; FDR: 0.00353. c Levels of UPR master regulators (p-IRE1α, sXBP-1, p-eIF2α and ATF6α) in sh-scramble and PLUM KD NF-κB + MMCLs (KMS11, LP1, MM.1.S). Average quantified values marked below each blot (N = 3 biological replicates and quantification was done using GelQuant.NET). d Level of UPR master regulators in PLUM overexpressed cells relative to vector control in NF-κB+ mutant MMCLs (KMS11, LP1, MM.1.S). Average quantified values marked below each blot (N = 3 biological replicates and quantification was done using GelQuant.NET). e Proliferation rate (mean OD ± SEM) of PLUM overexpressed KMS11 cells transduced with sh-scramble and sh1/sh2 IRE1α (N = 3, p-values determined by two-way ANOVA; p-values—VC versus PLUM OE: 0.0008, PLUM OE versus PLUM OE + scramble: non-significant, PLUM OE versus PLUM OE + sh1 IRE1α: 0.0002, PLUM OE versus PLUM OE + sh2 IRE1α: 0.0003). f, g Drug sensitivity IC50 curve (mean ± SEM) for PLUM overexpressed KMS11 cells transduced with sh-scramble and sh1/sh2 IRE1α in response to BTZ treatment for 24 h and Len treatment for 4 days respectively (N = 3, p-values were determined by two-way ANOVA; BTZ treatment: VC versus PLUM OE: 0.0001, PLUM OE versus PLUM OE + scramble: non-significant, PLUM OE versus PLUM OE+sh1 IRE1α: 0.0001, PLUM OE versus PLUM OE + sh2 IRE1α: 0.0001; Len treatment: VC versus PLUM OE: 0.001, PLUM OE versus PLUM OE + scramble: non-significant, PLUM OE versus PLUM OE + sh1 IRE1α: 0.0001, PLUM OE versus PLUM OE + sh2 IRE1α: 0.0001). h Levels of UPR master regulators in BTZ (RPMI8226), Len (KMS11) and Dexa (MM.1 R) acquired resistant cell lines versus parental sensitive cells. Average quantified values marked below each blot. (N = 2 biological replicates and quantification was done using GelQuant.NET). i, j Drug sensitivity IC50 curve for sh-scramble versus sh-IRE1α KD cells in BTZ-R 8226 and Len-R KMS11 cells in response to BTZ treatment for 24 h and Len treatment for 4 days, respectively (N = 2 biological replicates).