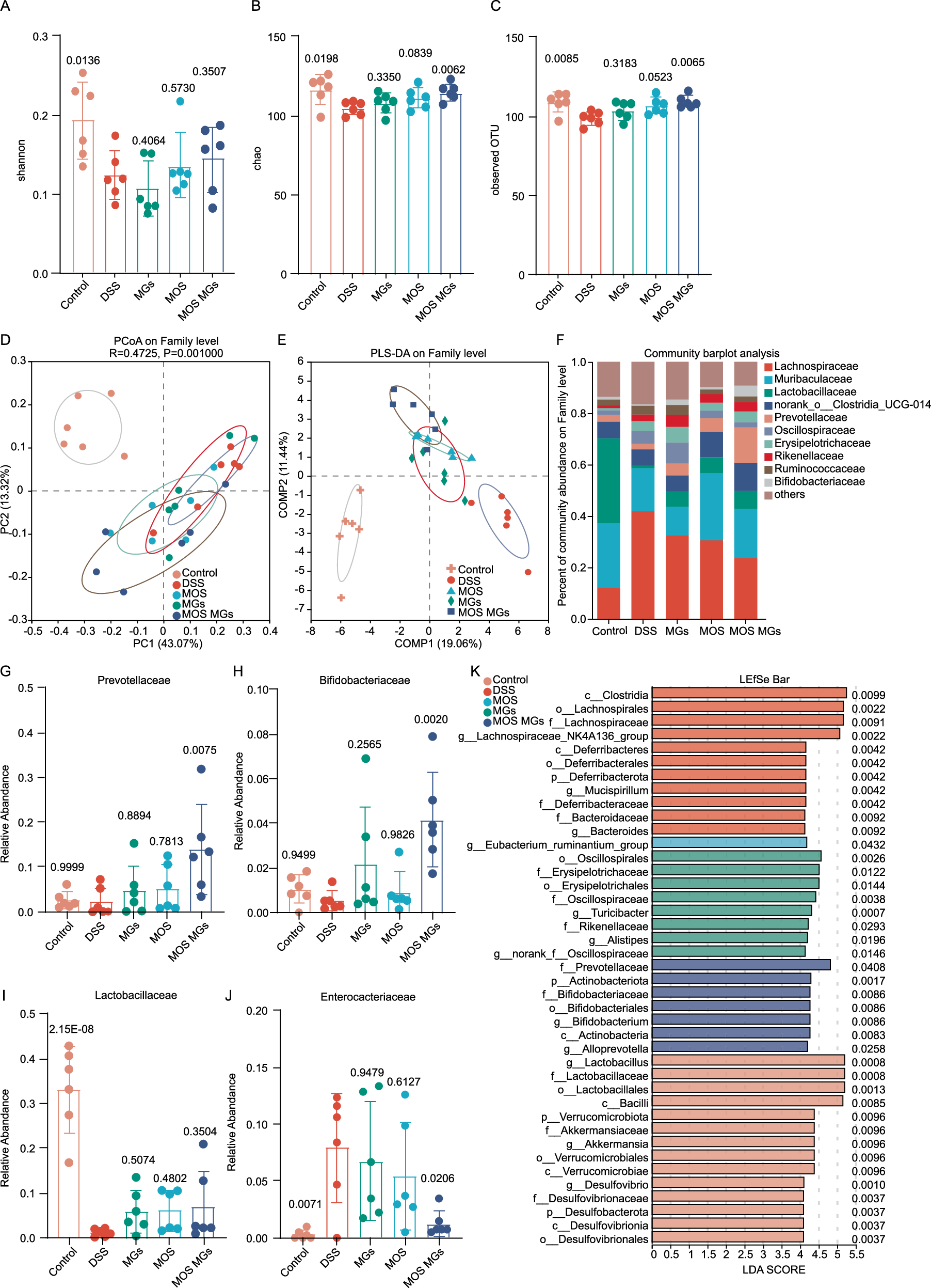
Fig. 7: MOS MGs modulate of gut microbiome.
From: Fishing out AIEC with FimH capturing microgels for inflammatory bowel disease treatment

A–C Shannon index (A), chao index (B), observed OTUs (C) of gut microbiota in mice after different treatments. OTUs operational taxonomic units. D Principal coordinate analysis (PCoA) using Bray-Curtis metric distances of beta diversity. Samples are colored based on treatment conditions. Each point represents a sample, with distances indicating the degree of dissimilarity between communities. PC1 and PC2 explain 43.07% and 13.32% of the variance, respectively. Bray-Curtis dissimilarities were calculated and subjected to classical multidimensional scaling for ordination. Significant differences between groups were assessed using PERMANOVA (permutational multivariate analysis of variance), performed as a two-sided test with 999 permutations (p < 0.05). E PLS-DA Analysis of 16S rRNA Sequencing Data. PLS-DA was performed to assess the differences in microbial community composition among samples grouped by treatment conditions. Each point represents a sample, and the clusters indicate significant differences in microbial communities. Partial least squares discriminant analysis was used as a supervised multivariate method. Statistical significance was evaluated using two-sided permutation tests (n = 1000 permutations). (p < 0.05). F Community barplot analysis of microbial composition. Barplots illustrate the relative abundance of microbial taxa across different samples, grouped by treatment conditions. Taxa are represented at the genus level, with colors indicating different taxonomic groups. Each bar represents the relative abundance of different taxa, with the total height indicating overall community composition. Relative abundance of Enterobacteriaceae (G), Prevotellaceae (H), Lactobacillaceae (I) and Bifidobacteriaceae (J) at family-level taxonomy after different treatments. K Taxa listed according to their LDA values determined from comparisons between the five groups using the LEfSe method. LDA (log10)  >  4.0, P  <  0.05 indicates a higher relative abundance in the corresponding group than in other groups. Statistical analysis was conducted using the LEfSe pipeline, which includes a two-sided non-parametric Kruskal–Wallis test to detect taxa with significant differences among groups, followed by an unpaired Wilcoxon rank-sum test to assess subclass consistency, and linear discriminant analysis (LDA) to estimate the effect size. No adjustment for multiple comparisons was applied. The number of samples is n = 6. Data are presented as mean ± s.d. Source data are provided as a Source Data file.