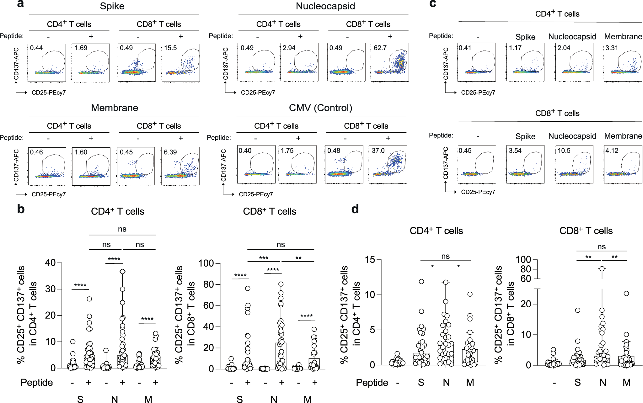
Fig. 1: Detection of SARS-CoV-2 S, N, and M-specific T cells stimulated with overlapping peptides and inactivated virus particles in convalescent donors.

a, c The numbers in the FACS plot represent the percentage of gated cells among CD4+ and CD8+ T cells. T cell activation toward CMV peptide pools is shown as a control. b The median percentages of CD25+CD137+CD4+ or CD8+ cells in convalescent donors (n = 31) and statistically significant differences in CD25+CD137+CD4+ or CD8+ cells (****p < 0.0001; versus no peptide) and in CD25+CD137+CD8+T cells after stimulation with the N pools between the indicated peptides (***p = 0.0002 and **p = 0.001; versus S and M pools, respectively) are determined by a two-tailed Wilcoxon matched-pairs signed-rank test. d The median percentages of CD25+CD137+CD4+ or CD8+T cells in convalescent donors (n = 29), and statistically significant differences in CD25+CD137+CD4+T cells after stimulation with the N pools between the indicated peptides (*p = 0.0474 and *p = 0.025; versus S and M pools, respectively) and in CD25+CD137+CD8+T cells after stimulation with the N pools between the indicated peptides (**p = 0.0014 and **p = 0.0017; versus S and M pools, respectively) are determined by a two-tailed Wilcoxon matched-pairs signed-rank test. ns, no statistical significance. b, d Data are expressed as median. See also Supplementary Fig. 1a (Gating strategy). See also Table 1 (donor information).