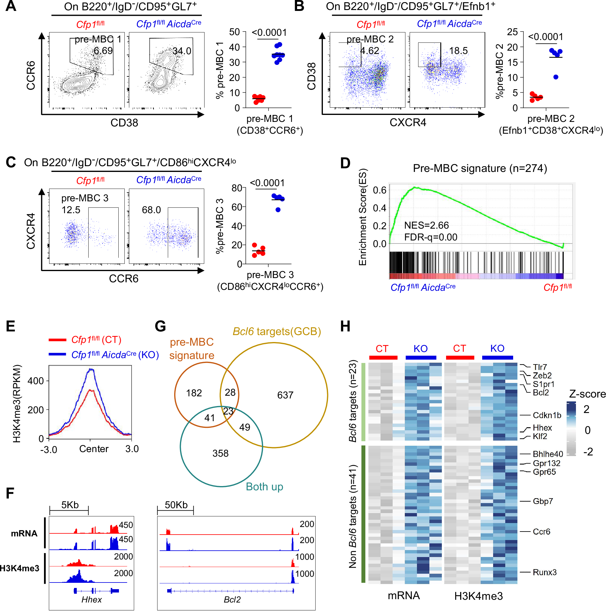
Fig. 7: Cfp1 deletion promotes pre-MBC gene expression.

A–G Mice were immunized with NP-KLH/MnJ, boosted on day 8 and analyzed on day 14. FACS plots and ratio of memory B cell precursors (pre-MBC) defined by A CD38+CCR6+, Cfp1fl/fl (n = 7; 4 m, 3 f); Cfp1fl/fl AicdaCre (n = 8; 4 m, 4 f), B Efnb1+CD38+CXCR4lo, n = 5; 2 m, 3 f and C CD86hiCXCR4loCCR6+, n = 5; 2 m, 3 f. Data were pooled from two independent experiments. (pre-MBC1 = 1.49e–10, pre-MBC2 = 5.20e–5, pre-MBC3 = 2.15e–7). D GSEA analysis for pre-memory signature genes in control and Cfp1fl/flAicdaCre GCB cells. p < 0.0001. E Comparison of H3K4me3 signal around peak center (±3 kb) at pre-MBC gene promoters in control and Cfp1fl/flAicdaCre GCB cells (red: Cfp1fl/fl; blue: Cfp1fl/flCd21Cre). F Genomebrowser tracks for mRNA and H3K4me3 of Hhex and Bcl2 genes in Cfp1fl/fl and Cfp1fl/flAicdaCre GCB cells. G Venn diagram showing the overlap between pre-MBC signature genes, Bcl6 target genes and Both up genes. H Heatmap for the mRNA and H3K4me3 signals of upregulated pre-MBC genes upon Cfp1 loss. A–C Each symbol indicates one mouse and lines denote means. P-values by unpaired t-test (two-tail).