Fig. 8: Contextual epistasis shapes TL evolution.
From: Widespread epistasis shapes RNA polymerase II active site function and evolution

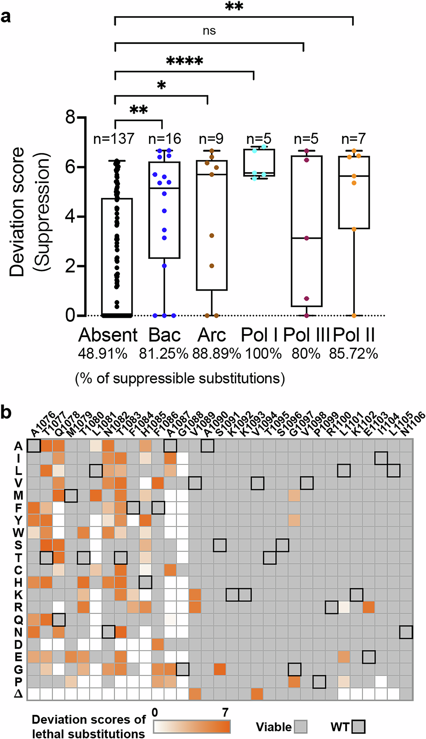
a A comparison of the maximum deviation score of each TL lethal single substitution that is present in any evolutionary TL haplotypes from bacterial, archaeal, or eukaryotic Pols versus those that have not been observed in any species. The evolutionary TL haplotypes were from multiple sequence alignments (MSAs). Nine substitutions were found in an MSA of 542 archaeal TL sequences that are lethal when present in yeast as a single substitution. Seventeen were found in an MSA of 1403 bacterial TLs, five were found in 749 Pol I TLs, seven were found in 499 Pol II TLs, and five were found in 539 Pol III TLs. Evolutionarily observed lethal substitutions were compared to those unobserved in our TL MSA. The percentage of total suppressible lethal single mutants for each group is labeled at the bottom of the plot. Boxes are: center line, median; box limits, second and third quartiles; whiskers, maximum and minimum points. Statistical comparison was done with the two-sided Mann–Whitney test, and the significant levels (Bacteria vs. Absent, P = 0.0011. Archaea vs. Absent, P = 0.0122. Pol I vs. Absent, P < 0.0001. Pol III vs. Absent, P = 0.1277. Pol II vs. Absent, P = 0.0018) are shown in the figure. b A heatmap displays the highest deviation scores of lethal single substitutions. The x-axis represents the wild-type residues and positions of the yeast Pol II TL, while the y-axis shows 20 substitutions. Viable substitutions are marked with gray boxes, and wild-type amino acids are indicated with gray boxes with a black edge. The highest deviation scores of lethal substitutions are shown in colored boxes, ranging from white to orange, reflecting the strength of suppression.