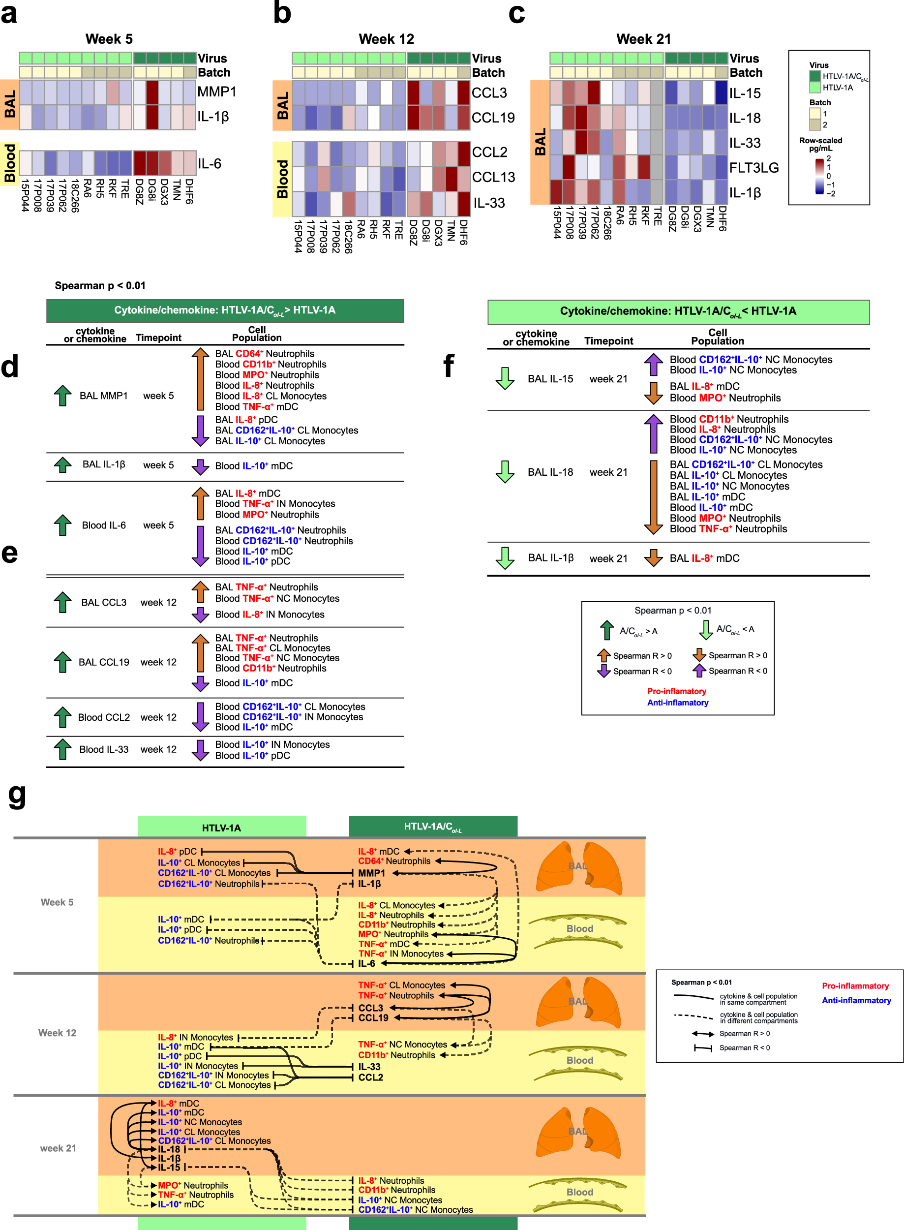
Fig. 4: Distinct cytokine and chemokine profiles in blood and BAL of HTLV-1A/CoI-L and HTLV-1A infected macaques and their correlations with cell populations in blood and BAL.
From: High expression of Rex-orf-I and HBZ mRNAs and bronchiectasis in lung of HTLV-1A/C infected macaques

Heatmaps depict row-scaled pg/mL of cytokines/chemokines that are significantly different (Mann–Whitney, p < 0.05) between HTLV-1A/CoI-L and HTLV-1A at the timepoint indicated in a, b blood and BAL, and c BAL. d–f Cytokines/chemokines that differed between HTLV-1A/CoI-L and HTLV-1A in a–c that significantly correlated (Spearman p < 0.01) with significantly different cell populations at weeks 5, 12, and 21 post viral inoculation. Cytokines/chemokines are organized based on their comparative frequency at the time point and compartment indicated. Cytokines/chemokines higher in HTLV-1A/CoI-L than HTLV-1A (d, e) are indicated by upward, dark green arrows, and those lower in HTLV-1A/CoI-L (f) are shown with downward, light green arrows. In each row, the frequency of cell populations relative to the associated cytokine/chemokine is indicated by orange and purple arrows corresponding to positive (Spearman correlation R > 0) or negative correlations (R < 0), respectively. Pro-inflammatory cell population markers are highlighted in red, while anti-inflammatory cell population markers are highlighted in blue. g Schematic of Spearman associations with p < 0.01 between the cytokines in a–c and the cell populations in Fig. 3 at 5 (top), 12 (middle), or 21 (bottom) weeks post viral inoculation. For each time point, significantly associated cytokines or cell populations that are higher in HLTV-1A are on the left (light green column), and those higher in HTLV-1A/CoI-L are on the right (dark green column). Cytokines or cell populations found in the BAL are above with the orange underlay, while those in the blood are below with the yellow underlay. Solid lines connect associated cytokines/cell populations that are in the same compartment, while dashed lines connect cytokine/cell populations in different compartments. Positive associations are designated by arrows on the outer columns of the figure, while negative associations are designated by inhibitory vertical bars in the central region of the figure. Pro-inflammatory cell population markers are highlighted in red, and anti-inflammatory cell population markers are highlighted in blue. Lung scheme was created in BioRender. Sarkis, S. (2025) https://BioRender.com/4uohazj. Source data are provided as a Source data file.