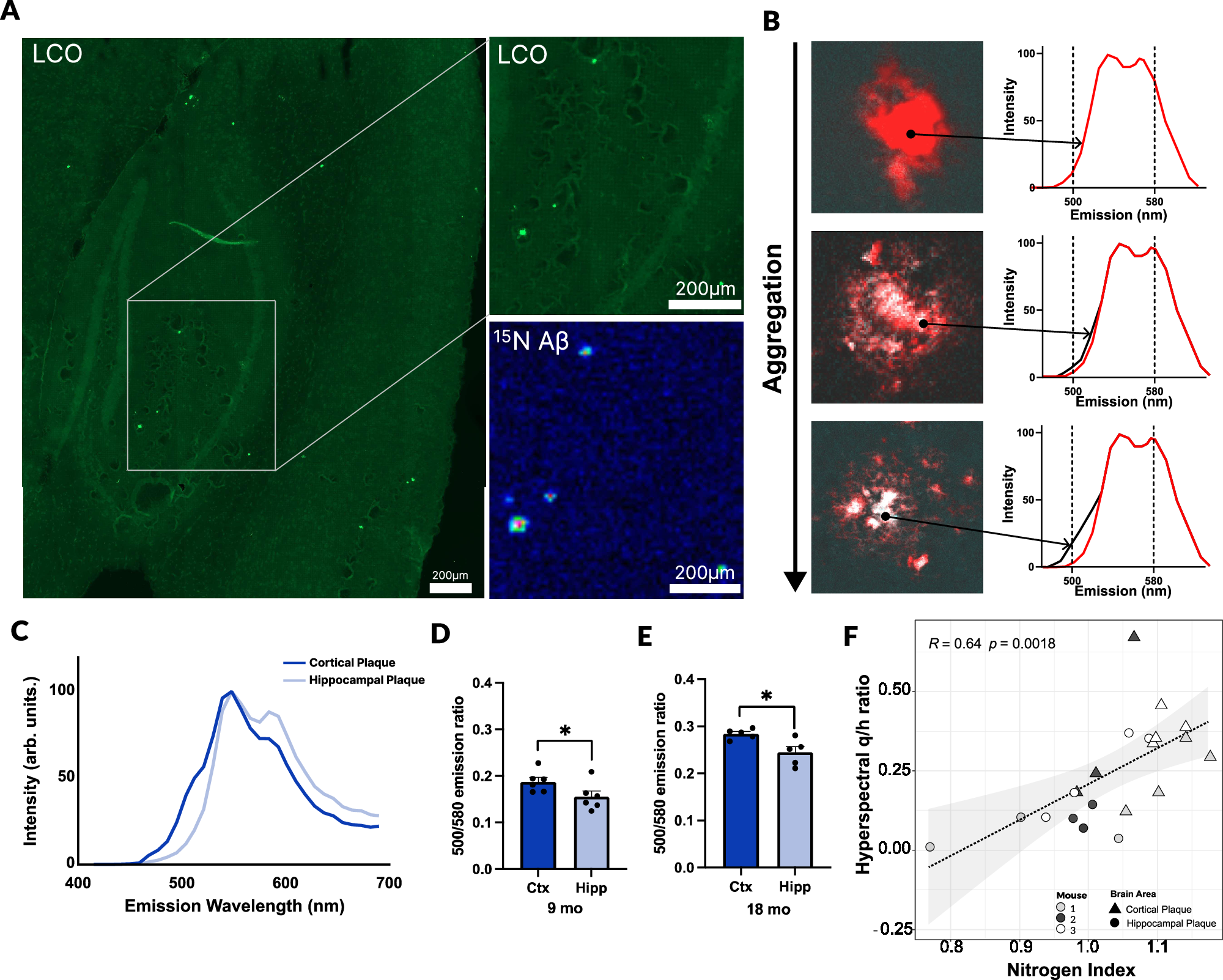
Fig. 2: Amyloid plaque maturation is characterized by continuous fibrilization with age.

A Representative images showing plaque detection via luminescent conjugated oligothiophenes (LCOs) staining and MALDI-MSI, repeated on 3 (18-months) independent MSI/LCO whole-brain slice pairs. LCOs bind to amyloid fibrils and reflect their structural conformation through spectral shifts. B Schematic illustrating increasing 500 nm intensity resulting from q-FTAA binding as plaques aggregate. C Averaged LCO emission spectra comparing hippocampal and cortical plaques. D, E Analysis of the emission ratio between the 500 nm q-FTAA peak and the 580 nm h-FTAA peak, in cortex vs. hippocampus for (D) 9-month-old, n = 6 (p = 0.041) and (E) 18-month-old mice, n = 5 (p = 0.0317). Two-sided Mann-Whitney test. F Two-sided Pearsons’s correlation analysis of the 500/580 nm hyperspectral ratio with the nitrogen index (Aβ1-42 isotopic peak ratio, RP mode) for n = 3 m 18-month-old mice. Individual mice are color-coded with the shape indicating either cortical (triangle) or hippocampal (dot) plaques. Data presented as mean ± SEM. Significance levels: **P < 0.01; *P < 0.05. Source data are provided as a Source Data file.