Fig. 8: Repression models of SSs.
From: Super-silencers are crucial for development and carcinogenesis in B cells

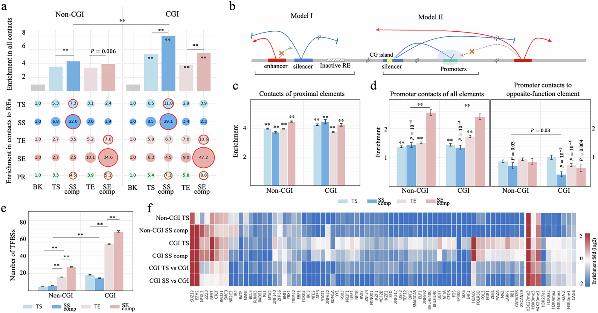
a Enrichment of chromatin contacts to different enhancer and silencer types (as illustrated in bar plots) and contact enrichment between two enhancer and silencer types (in the bubble plots). Throughout the figure, “SS comp” and “SE comp” represent SS and SE components, respectively. P values (\(\,*\ast P < {10}^{-10}\)) were determined (against “BK”, i.e., the background sequences, which were randomly selected DNase-seq peaks in other cell types, if not specified) using one-sided binomial tests without adjustment. “PR” represents all protein-coding promoters. b Two major repression models utilized by silencers. c Contact enrichment in the proximities of different enhancer and silencer types. Data are presented as the median±SEM. P values (\(\,*\ast P < {10}^{-10}\)) above bars were determined against all chromatin contact anchors in GM12878 (as documented in the Peakachu31) using two-sided t tests without adjustment (n = 22,817). d Contact enrichment of promoters, which are categorized based on their enhancer or silencer contacts. Data are presented as the median±SEM. P values (\(\,*\ast P < {10}^{-10}\)) above bars were determined against all promoters having Hi-C contact in GM12878 (as reported in the Peakachu31) using two-tailed t tests without adjustment (n = 6951). e Numbers of ChIP-seq TFBSs located within silencers and enhancers. Data are presented as the median±SEM. \(*\ast P < {10}^{-10}\) were determined by two-sided t tests without adjustment (n = 2,755,484 ChIP-seq peaks for 168 TFs or co-transcription factors, see Supplementary Information). f Signatures of ChIP-seq TFBSs and epigenetic marks in CGI and non-CGI silencers. All enhancers were used as the background in the top four rows. CGI enhancers were used as background for the bottom two rows. High similarity between the top two and bottom two rows suggests that CGI is one of the factors determining TFBS features of CGI silencers.