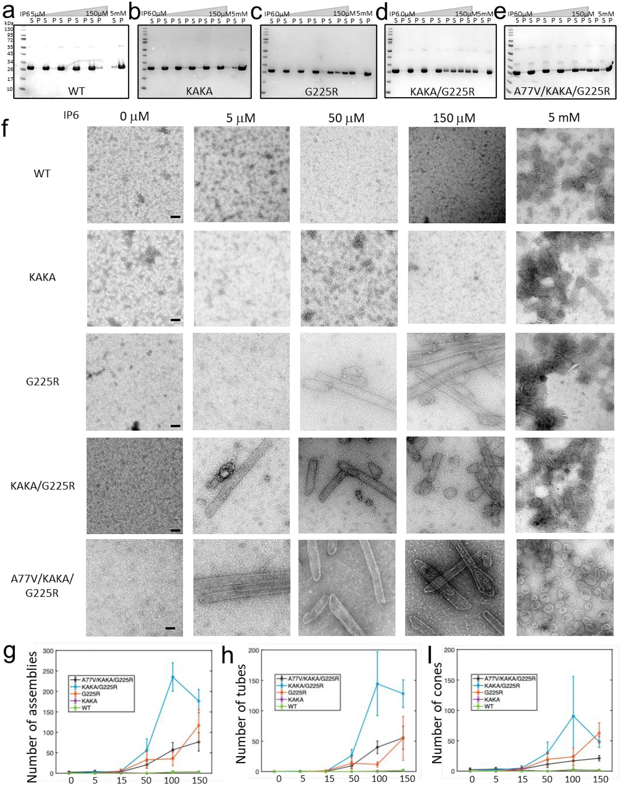
Fig. 3: G225R increases the efficiency of capsid formation in vitro.
From: Structural basis for HIV-1 capsid adaption to a deficiency in IP6 packaging

a–e Sup-pellet assays for the in vitro assembly of CA WT, KAKA, G225R, KAKA/G225R, and A77V/KAKA/G225R at 0, 5, 15, 50, 150 μM and 5 mM IP6 concentrations (Three independent experiments were conducted with similar results for each mutant). f Negative stain images of CA WT, KAKA, G225R, KAKA/G225R and A77V/KAKA/G225R with IP6 concentrations from left to right are 0, 5, 50 and 150 µM, respectively (More than 10 micrographs were imaged for each condition). The numbers of total assemblies (g) and assembled tubes (h) and cones (i) in each micrograph of WT and mutant CA at different IP6 concentrations (Data are the mean of 5 independent micrographs for each condition and error bars depict ±STD). Scale bars, 100 nm. Source data are provided as a Source Data file.