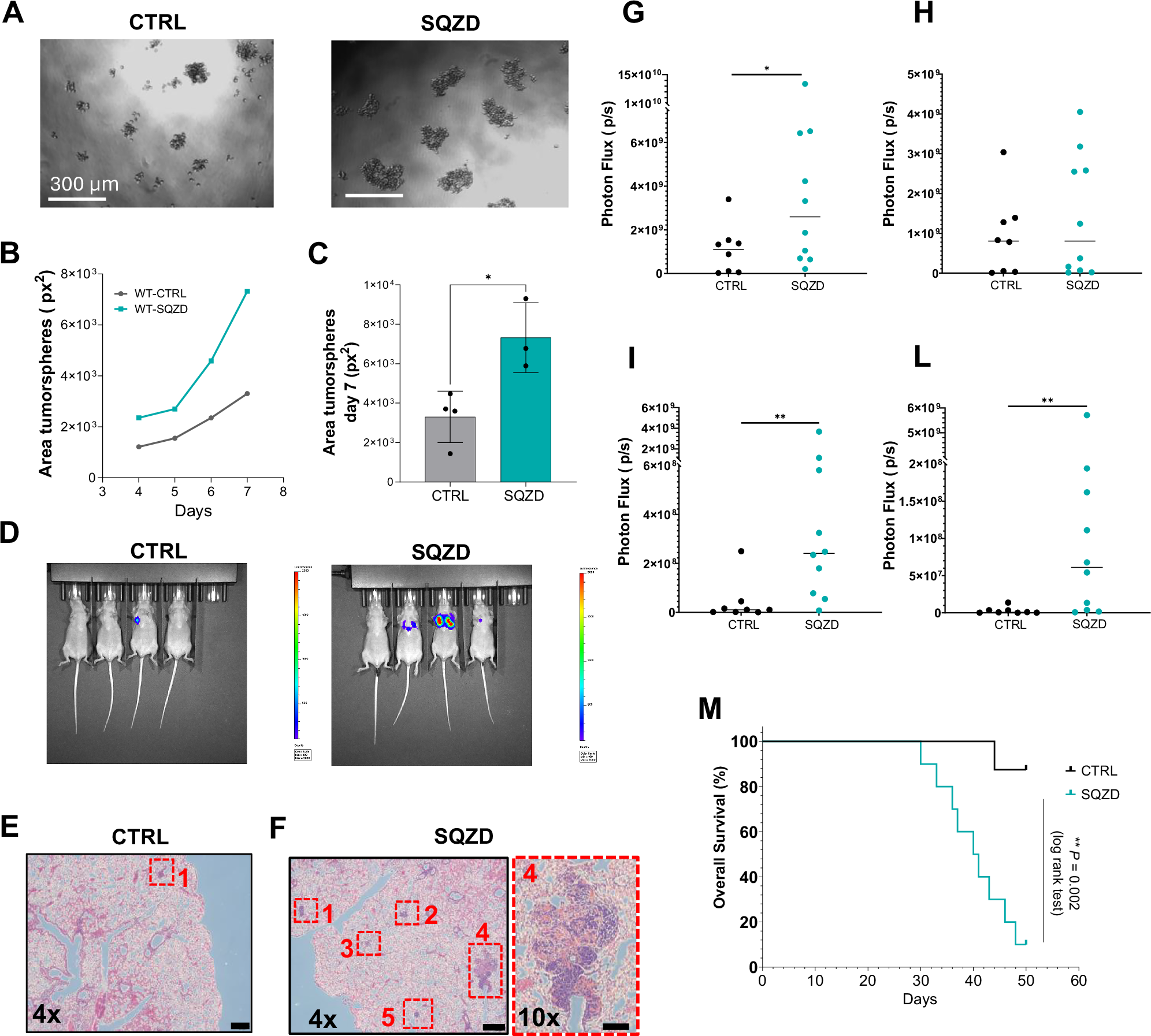
Fig. 3: Microcapillary-like constrictions enhance melanoma cell tumorigenicity.
From: Capillary constrictions prime cancer cell tumorigenicity through PIEZO1

A Representative images of control (CTRL) and squeezed (SQZD) melanoma cells forming a tumour sphere in serum-free media after 7 days of culture. B and C Graph representative of the mean tumour sphere area increasing over time for different conditions and the quantification of tumour sphere area at day 7. The result is expressed as the mean ± SEM from n = 4 CTRL and n = 3 SQZD independent experiments. Statistical significance was assessed using a two-sided unpaired t-test. Asterisks indicate p-values, p = 0.0174 (*), 95% CI: [1060, 6975]. D IVIS Imaging of lung metastases that developed after 30 days from injecting CTRL and SQZD luciferase melanoma cells into the lateral tail vein of 7-week-old female Balb/c Nude mice. Representative H&E-stained lung sections from mice injected with CTRL cells (E) and SQZD cells (F) harvested 30 days post tail vein injection. These samples correspond to the mice with the highest luciferase signal in each group (n = 4 mice per group). Histological analysis was performed on these individual animals only. G Whole body luciferase signal of mice injected intra-cardially at week 4, the final timepoint at which all mice in both groups were accounted for (CTR, n = 8 mice; SQZ, n = 10 mice). Statistical significance was assessed using a two-sided unpaired t-test. Asterisks indicate p-values, p = 0.0195 (*), 95% CI: [182243370, 5419316630]. Photon flux from individual metastatic sites revealed increased median signals in the H lung and significantly higher signals in (I) bone and L brain in the SQZ group compared to controls. Statistical significance was assessed using a two-sided unpaired t-test. Asterisks indicate p-values, Bone p = 0.0031 (**), Brain p = 0.0022 (**). Source data are provided as a Source Data file. Each dot represents an individual animal. M Metastatic burden and Kaplan–Meier survival curves following IC injection with control (grey) and squeezed (cyan) cells.