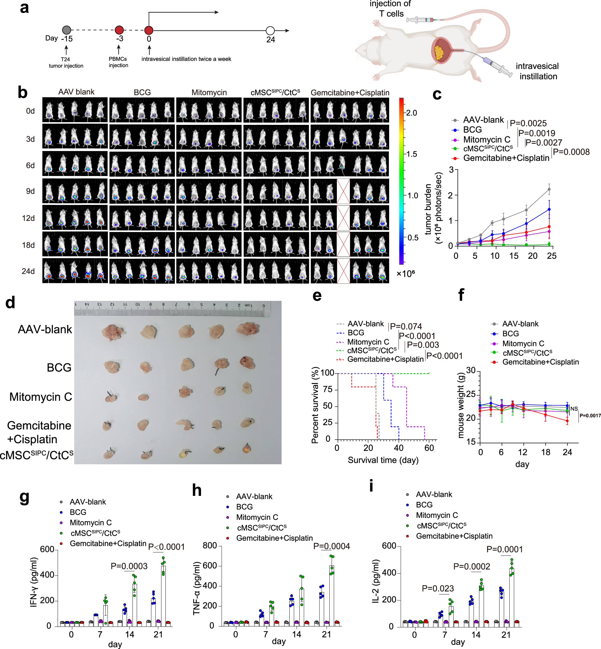
Fig. 6: Therapeutic efficiency of intravesical instillation of AAV in orthotopic xenograft bladder tumor model mice.

a Schematic showing humanized orthotopic murine models of bladder cancer treated with intravesical instillation. Created in BioRender. Zhan, H. (2025) https://BioRender.com/oe2i6ny. b In vivo tumor bioluminescence images of each mouse treated with AAV-blank (n = 5 mice), BCG (n = 5 mice), mitomycin C (n = 5 mice), cMSCSIPC/CtCS (n = 5 mice), or gemcitabine + cisplatin (n = 6) from Day 0 (0 d) to Day 24 (24 d). c Tumor burdens of the mice in each group (n = 5, 5, 5, 5, and 6 mice per group). The data were presented as the mean ± SD, and significance was determined via two-tailed one-way ANOVA. d Representative images of tumors from each group described above. e Kaplan‒Meier survival curves of various groups. A log-rank (Mantel‒Cox) test was performed to compare survival between groups (n = 5, 5, 5, 5, and 6 mice per group). f Weights of the mice in each group (n = 5, 5, 5, 5, and 6 mice per group). The data were presented as the mean ± SD, and significance was determined via two-tailed Student’s t-tests. NS not significant. g–i The levels of serum IFN-γ (g), TNF-α (h), and IL-2 (i) in each group (n = 5, 5, 5, 5, and 5 mice, respectively) were determined by ELISA on Days 0, 7, 14, and 21. The data were presented as the mean ± SD, and significance was determined via two-tailed Student’s t-tests. NS not significant.