Fig. 1: Exploring the prospects for outbreak containment via ring vaccination strategies using a broadly protective sarbecovirus vaccine (BPSV).
From: Quantifying the impact of a broadly protective sarbecovirus vaccine in a future SARS-X pandemic

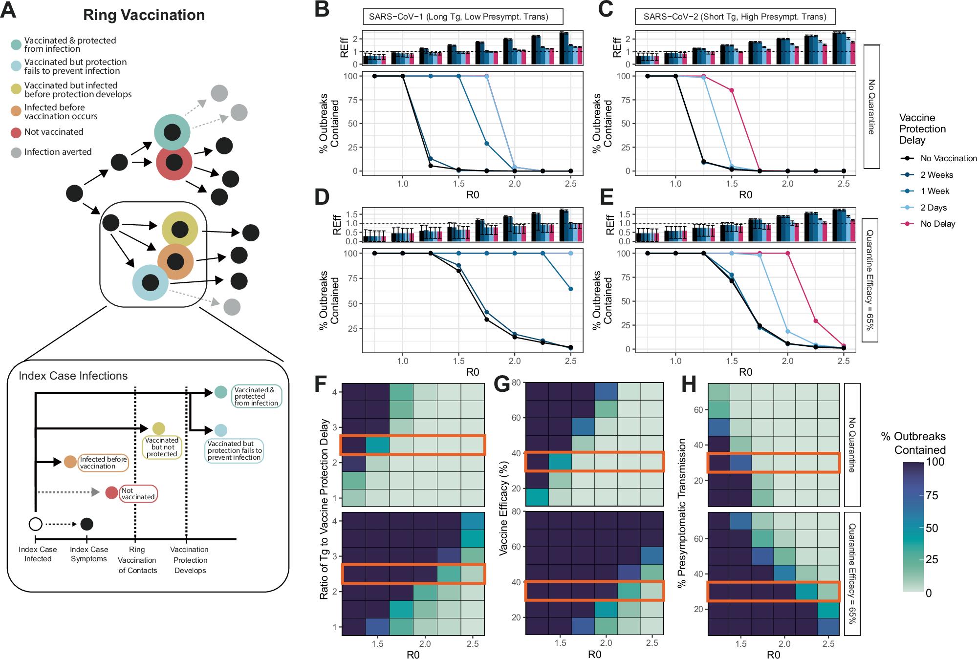
A stochastic branching-process-based approach was used to explore the impact of a BPSV on outbreak containment efforts utilising ring or spatially targeted vaccination strategies, and the factors most critical to control. A Schematic illustrating the ring-vaccination framework. B The effective reproduction number (Reff, top panel) and % of outbreaks controlled (bottom panel) via BPSV ring-vaccination and its dependence on R0 (x axis), for a “SARS-CoV-1-Like” virus and where no additional control measures are implemented. Black indicates scenario without BPSV, coloured lines/bars indicate different assumptions around vaccine delay to protection (VDP). For the Reff plot, bars indicate the average Reff across 100 stochastic simulations, and the error bars indicate the 95% confidence interval of the mean of those simulations. C As for B but for a “SARS-CoV-2-like” virus. For % outbreaks controlled plot, this is the percentage of 100 stochastic simulations that are successfully controlled. D As for B, but assuming that some infected symptomatic individuals quarantine and isolate such that onward transmission is reduced by 65% following isolation. E As for C but with the addition of quarantine. F Sensitivity analysis exploring how the % of outbreaks contained varies with R0 (x axis) and the ratio of the generation time to the VDP (Tg/VDP), in situations without quarantine (top heatmap) and with quarantine (bottom heatmap). Orange rectangle indicates the value held constant for other sensitivity analyses. G As for F but for vaccine efficacy against infection. H As for F, but % of presymptomatic transmission.