Fig. 4: E. coli abundance is a driver of total ARG abundance, but growth can be inhibited by aromatic lactic acids.
From: Temporal dynamics and microbial interactions shaping the gut resistome in early infancy

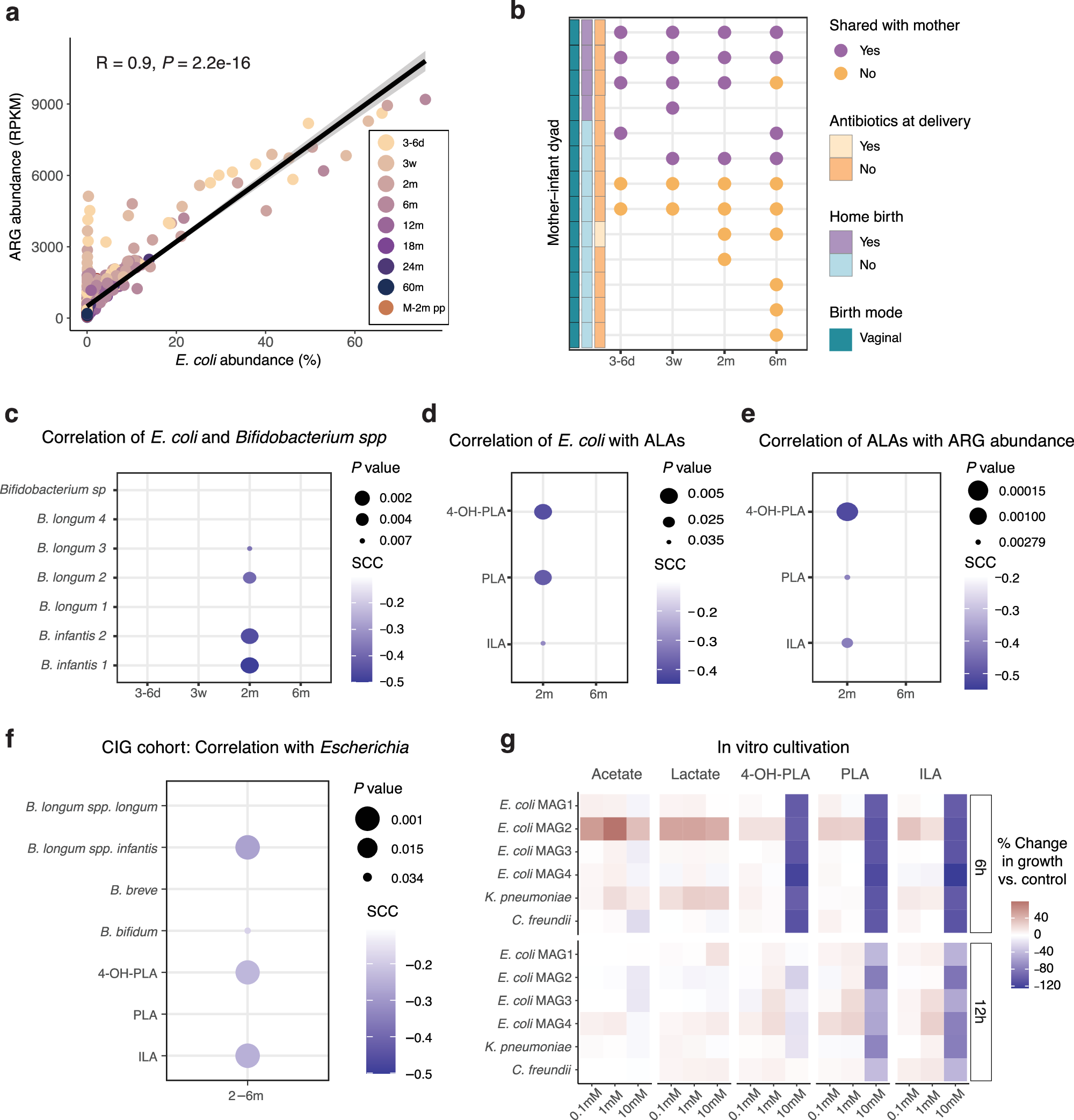
a Total ARG abundance (RPKM) vs. E. coli abundance per sample. The reported R and P values are based on a two-sided Pearson correlation. The lm regression line (black) and 95% confidence interval (grey ribbon) are displayed. M-2m pp = mothers at 2 months postpartum, n as in Fig. 3b. b E. coli strain sharing between mother-infant dyads during the first 6 months of life. Data are based on faecal samples collected from vaginally delivered infants at the given time points and maternal 3rd trimester pregnancy or 2 months postpartum faecal samples. c Two-sided Spearman correlation of abundance of E. coli vs. Bifidobacterium MAGs associated with ARG composition, 3–6 d (n = 51), 3w (n = 52), 2 m (n = 55), 6 m (n = 55). d, e Two-sided Spearman correlation of faecal concentrations of the three aromatic lactic acids (ALAs) at 2 and 6 months of age vs. relative abundance of E. coli (d), and relative ARG abundance (e) at the same time points. N = 55 for both time points. Point size represents the P value and the point colour corresponds to Spearman’s correlation coefficient (SCC). f Two-sided Spearman correlation of the relative abundance of Escherichia with the absolute abundance of aldh+ bifidobacteria and faecal concentrations of the three aromatic lactic acids in 25 infants from the independent Copenhagen Infant Gut (CIG) cohort between 2 and 6 months of age. g Growth difference of infant-derived E. coli, K. pneumoniae and C. freundii strains in the presence of three concentrations of each of the metabolites acetate, lactate, phenyllactic acid (PLA), 4-hydroxyphenyllactic acid (4-OH-PLA), and indolelactic acid (ILA) compared to control (no metabolites). One representative strain for each MAG is shown here. The colour of the heatmap represents the average percentage change of three independent biological replicates, each tested in triplicate. Source data are provided as a Source Data file.