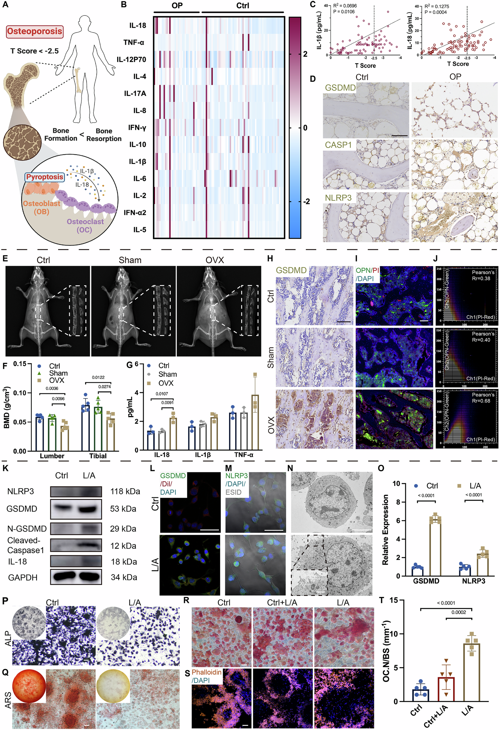
Fig. 1: Pyroptosis disrupts bone homeostasis in osteoporosis.

A Pyroptosis disrupts bone homeostasis in patients with osteoporosis. (created with BioRender.com) B Inflammatory cytokine levels in the serum of patients. C Correlations between the serum levels of the cytokines interleukin-1β (IL-1β) and IL-18 and the T-score of bone mineral density (BMD) in patients. D Immunohistochemical staining of GSDMD, CASP1 and NLRP3 in patient bone tissue samples. Scale bars: 100 μm. E X-ray image of c57 mice (the white dashed box illustrated the microcomputed tomography (micro-CT) image of the lumbar spine). F The BMD of the C57 mouse lumbar spine and tibia was determined via dual-energy X-ray absorptiometry (DXA) method (n = 5 samples). G Changes in the level of inflammatory factors in c57 serum were detected via enzyme-linked immunosorbent assay (ELISA) (n = 3 samples). H Images of tibial sections after immunohistochemistry for GSDMD. Scale bars: 100 μm. I Immunofluorescence staining of OPN (green) and propidium iodide (PI, red) in the tibial. Scale bars: 100 μm. J Co-localization of OPN with PI was calculated via ImageJ. K Pyroptosis-related protein expression in bone marrow mesenchymal stromal cells (BMSCs) was detected by Western blotting. L Expression of GSDMD in BMSCs was detected by confocal laser scanning microscopy (CLSM). Scale bars: 50 μm. M Expression of NLRP3 in BMSCs was detected by CLSM. Scale bars: 50 μm. N Transmission electron microscopy (TEM) image of the BMSCs. Scale bars: 5 μm and 1 μm. O Quantitative analysis of the expression of NLRP3 and GSDMD in BMSCs was detected by CLSM (n = 5 independent experiments). P Alkaline phosphatase (ALP) staining of BMSCs after 14 days. Scale bars: 200 μm. Q Alizarin red S (ARS) staining of BMSCs after 21 days. Scale bars: 200 μm. R Tartrate-resistant acid phosphatase (TRAP) staining of bone marrow-derived macrophages (BMDMs) for 7 days. Scale bars: 50 μm. S Osteoclast ring of BMDMs was detected via CLSM. Scale bars: 100 μm. T Number of osteoclasts per field of view (n = 5 independent experiments). The data are presented as the means ± SD. Statistical significance was calculated by one-way analysis of variance (ANOVA) with Tukey’s post hoc test. Source data are provided as a Source Data file.