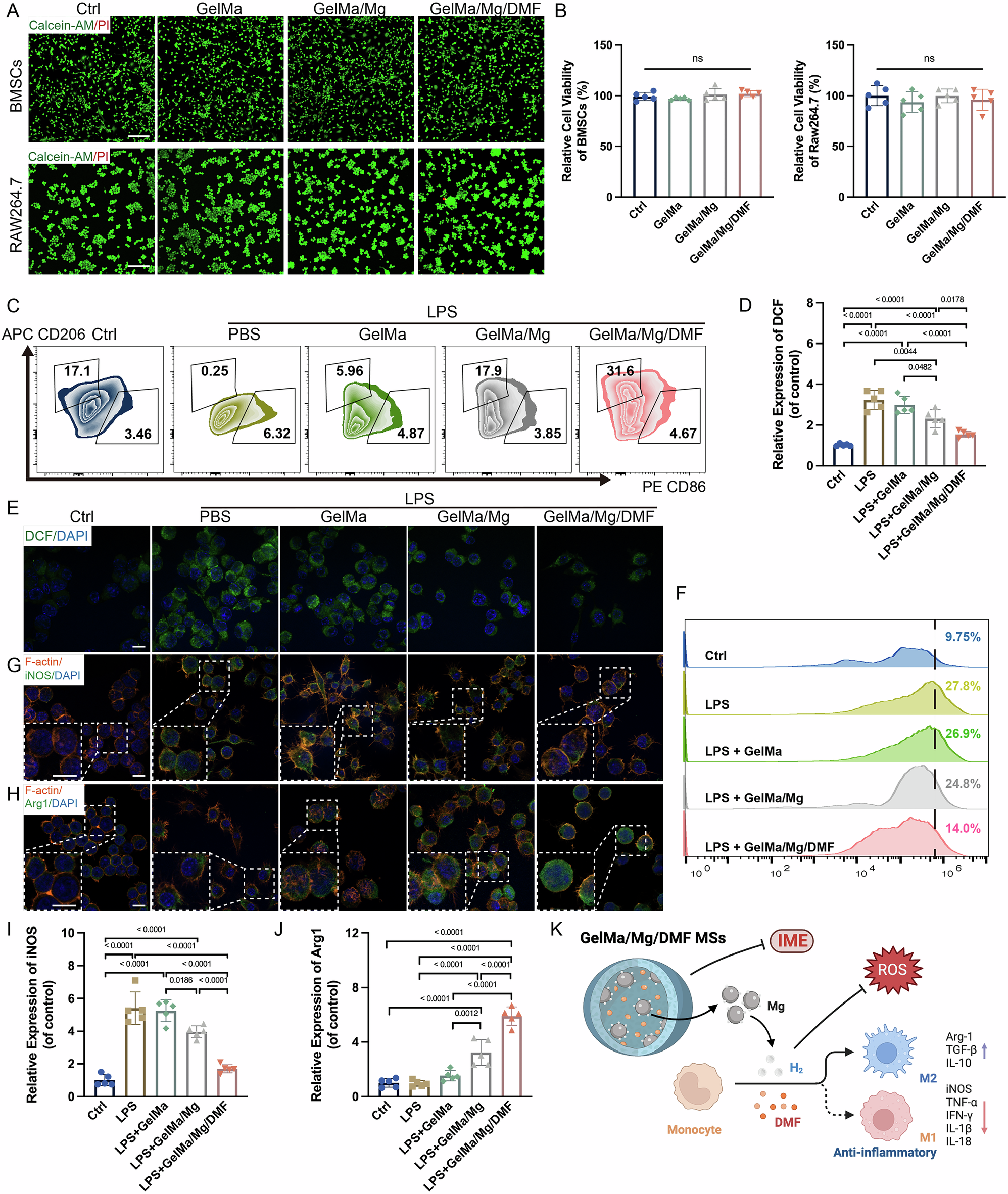
Fig. 3: Modulation of the inflammatory microenvironment (IME) by the GelMa/Mg/DMF MSs.

A Live/dead assay of BMSCs and Raw 264.7 cells for 72 h. Scale bars: 200 μm. B Methylthiazolyldiphenyl-tetrazolium bromide (MTT) assay of BMSCs and Raw 264.7 cells (n = 5 independent experiments). C Detection of macrophage polarization levels via flow cytometry. D Quantitative analysis of the expression of dichlorodihydrofluorescein diacetate (DCF) in Raw 264.7 cells was detected by CLSM (n = 5 independent experiments). E DCF expression in Raw 264.7 cells was detected via CLSM. Scale bars: 10 μm. F Detection of DCF in Raw 264.7 cells by flow cytometry. Scale bars: 10 μm. G The expression of inducible nitric oxide synthase (iNOS) in Raw 264.7 cells was detected via CLSM. Scale bars: 10 μm. H Arginase-1 (Arg1) expression in Raw 264.7 cells was detected via CLSM. I Quantitative analysis of the expression of iNOS in Raw 264.7 cells was detected by CLSM (n = 5 independent experiments). J Quantitative analysis of the expression of Arg1 in Raw 264.7 cells was detected by CLSM (n = 5 independent experiments). K The GelMa/Mg/DMF MSs promote macrophage polarization levels and ROS scavenging and thereby orchestrate the IME. (created with BioRender.com) The data are presented as the means ± SD. Statistical significance was calculated by one-way ANOVA with Tukey’s post hoc test. Source data are provided as a Source Data file.