Fig. 5: Re-analyzing SLC-ABPP data and adapting workflow to ensure COOKIE-Pro compatibility.
From: COOKIE-Pro: covalent inhibitor binding kinetics profiling on the proteome scale

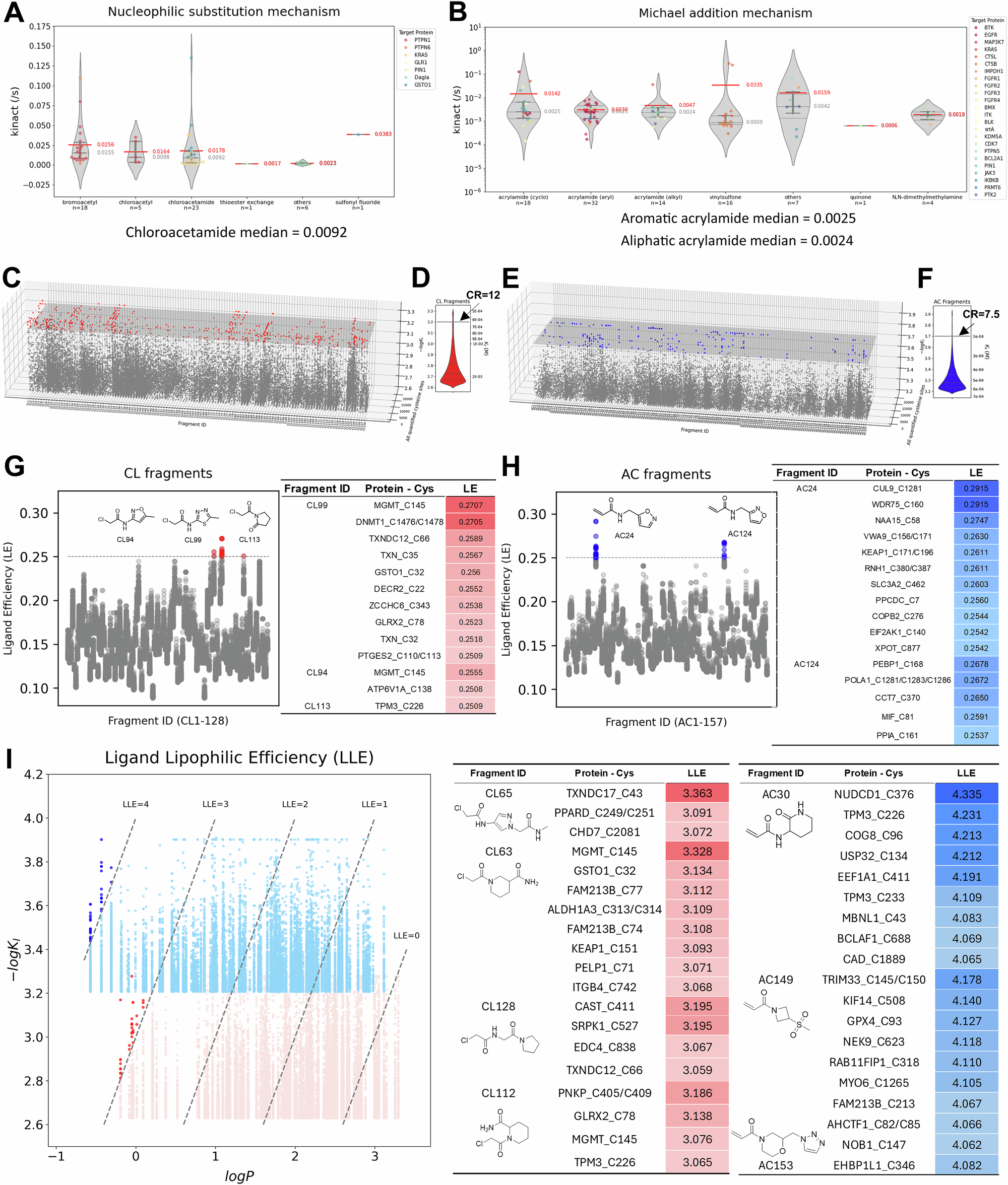
A, B Reported \({k}_{{{\rm{inact}}}}\) values in CovalentInDB classified by reaction type and warhead subclasses. Red numbers are mean while gray numbers are median. Gray horizontal lines indicate three quartile values. Overall \({K}_{I}\) landscapes calculated from SLC-ABPP dataset (C, E) and distribution (D, F) using COOKIE approach for chloroacetamide (C, D) and acrylamide (E, F) warheads. Arrows on panels (D) and (F) indicate the corresponding CR values at given \({K}_{I}\) values. G, H Ligand efficiency (LE) calculated from the \({K}_{I}\) values in panels (C) and (E). I Ligand lipophilic efficiency (LLE) plot of fragment \(c\log P\) value versus \(-\log{{{K}}}_{{{I}}}\) values from panels (C) and (E). The fragment structures and targeted cysteines of highlighted dots are shown in the table. Source data are provided in Supplementary Data 3–5.