Fig. 7: Applying two-point COOKIE-Pro strategy to profile binding kinetics for covalent fragment screening.
From: COOKIE-Pro: covalent inhibitor binding kinetics profiling on the proteome scale

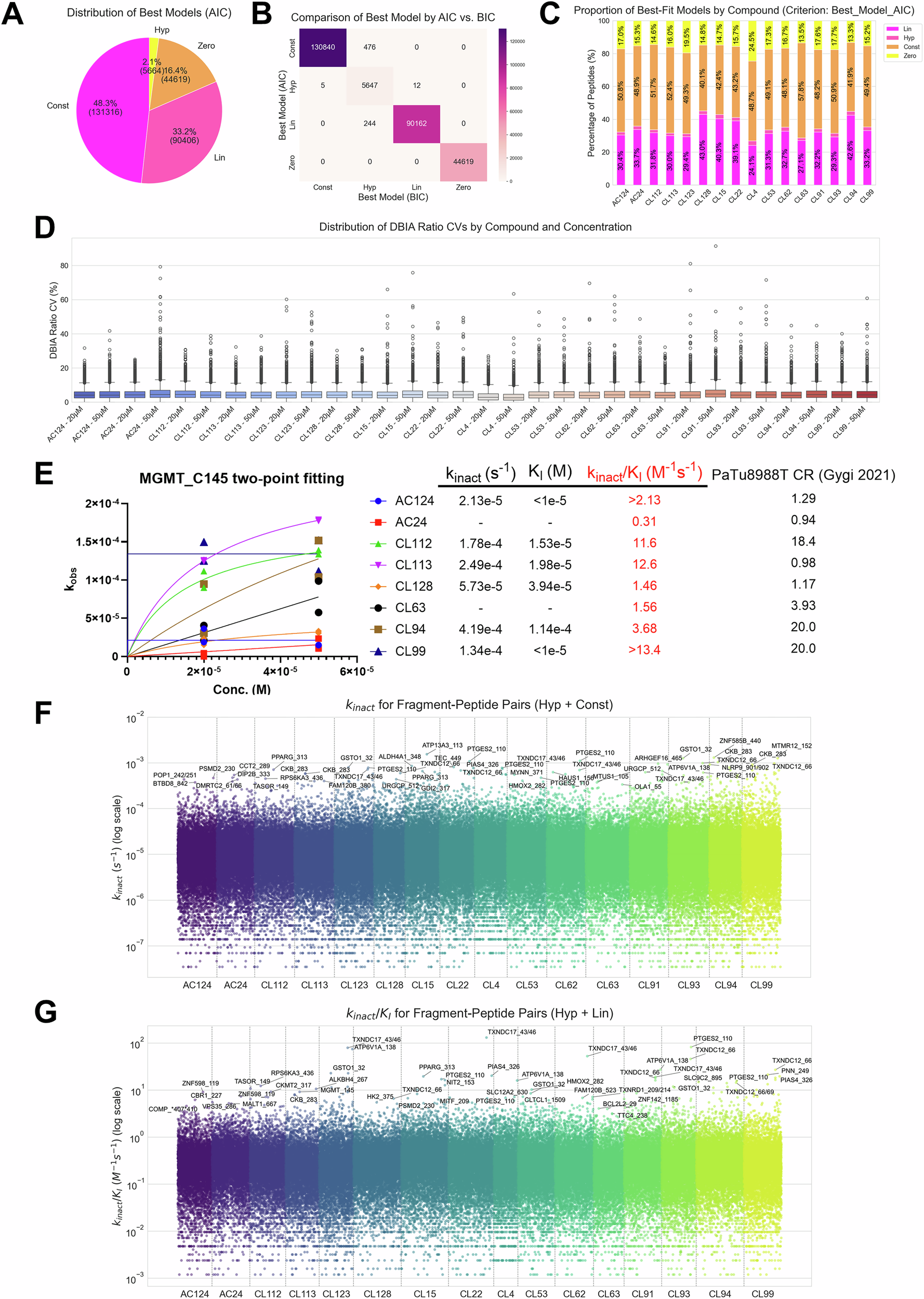
A Pie chart showing the distribution of best-fit models (Zero, Constant, Linear, Hyperbolic) for all fragment-peptide pairs based on AIC. B Confusion matrix comparing the model selections made by AIC versus BIC. C Stacked bar chart illustrating the distribution of the four kinetic models for each of the 16 fragments screened. D Box plots showing the distribution of CVs of the DBIA ratios for each compound and concentration, indicating low variation among replicates. Boxes show the three quartile values of the distribution. The whiskers extend to points that lie within 1.5 IQRs of the lower and upper quartile. E A case study of two-point fitting for various fragments targeting the C145 residue of the MGMT protein. The plot shows the observed rate constant (\({{{k}}}_{{{\rm{obs}}}}\)) versus fragment concentration, with the table summarizing the calculated kinetic parameters (\({{{k}}}_{{{\rm{inact}}}}\), \({K}_{I}\), \({k}_{{{\rm{inact}}}}/{K}_{I}\)) and literature competition ratio (CR) values7. Individual datapoints are presented for two biological replicates. F Scatter plot displaying the landscape of inactivation rates (\({k}_{{{\rm{inact}}}}\)) for all peptides that fit the hyperbolic or constant models, grouped by fragment. G Scatter plot showing the landscape of inactivation efficiencies (\({k}_{{{\rm{inact}}}}/{K}_{I}\)) for all peptides that fit the hyperbolic or linear models, grouped by fragment. Source data are provided in Supplementary Data 6.