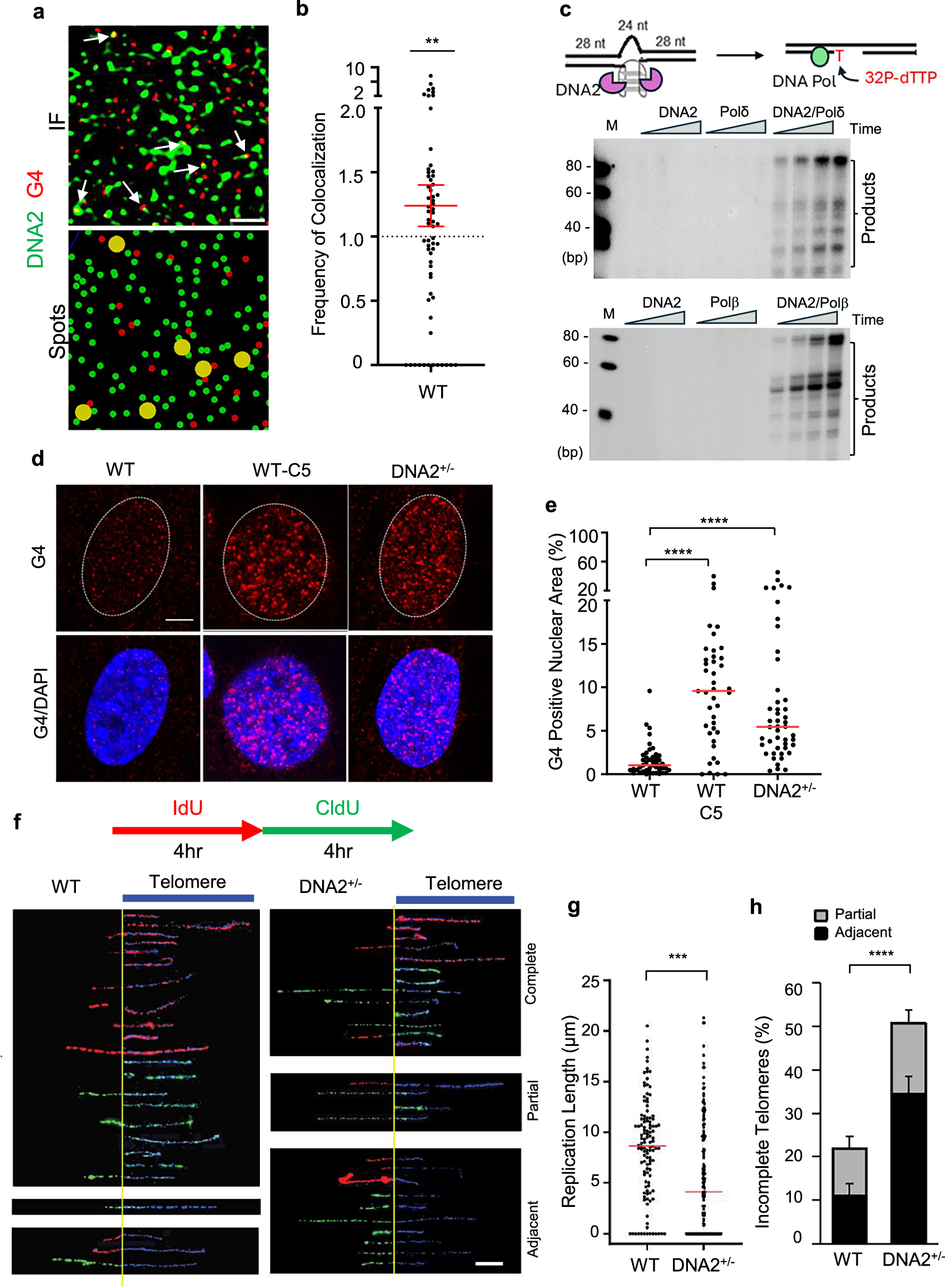
Fig. 1: DNA2 deficiency leads to G4 accumulation in mammalian cells.
From: DNA2 and MSH2 cooperatively repair stabilized G4 and allow efficient telomere replication

a The top panel shows an AIRYSCAN joint deconvolution (jDCV) nuclear region with DNA2 in green and G4 in red. Scale barā=ā1āμm. The bottom panel shows the identified spots of this region with DNA2 spots within 100ānm of a G4 spot in yellow; b Relative frequency of co-localization of DNA2 and G4. Red lines indicated meanā±āSEM. P-value was calculated using a two-tailed paired t-test (nā=ā64 cells, pā=ā0.003); c Reconstituted G4 excision repair assay. Top panel: schematic diagram detailing DNA2 cleavage of G4 and gap formation. PolĪ“ or Polβ then fills the gap using 32P-dTTP and other dNTPs, producing 32P-labeled products. Bottom panel: Representative denaturing PAGE image from 3 independent experiments showing G4 excision and repair; d, e G4 immunofluorescence staining in WT and DNA2+/ā MEFs. d The representative AIRYSCAN confocal microscopy images of G4s. Scale barā=ā5āμm, and e The quantification of G4 by condition. The red line indicates median. P-values were calculated using one-way ANOVA (pā<ā0.0001, nā=ā45, 42, 48 cells).; fāh DNA replication at telomeres in WT and DNA2+/ā MEFs; f Top: Scheme of the IdU (red) and CldU (green) pulse labeling. Bottom: SMARD microscopy images of replicated telomeres in WT and DNA2+/ā MEF cells. SMARD fibers are arranged showing non-telomeric DNA at the left and telomeres on the right (indicated in blue). The top panels of SMARD fibers represent fully replicated telomeres, the middle partially replicated telomeres, and the bottom where replication halted immediately adjacent to telomeres. Scaleā=ā5āμm; g Relative length of replicated telomeres (nā=ā118, 148 fibers). The red line indicates the median. P-value was calculated using two-sided Studentās t-test (pā=ā0.0008); h Percentage of incompletely replicated telomeres and stalling adjacent to telomeres. Bars indicate mean and SD (nā=ā119, 148 fibers). P values were calculated using a two-sided Chi-squared test (pā<ā0.0001). *pā<ā0.05, **pā<ā0.01, ***pā<ā0.001, and ****pā<ā0.0001. Source data are provided as a Source data file. Created in BioRender. Zhou, T. (2025) https://BioRender.com/l90i3dw.