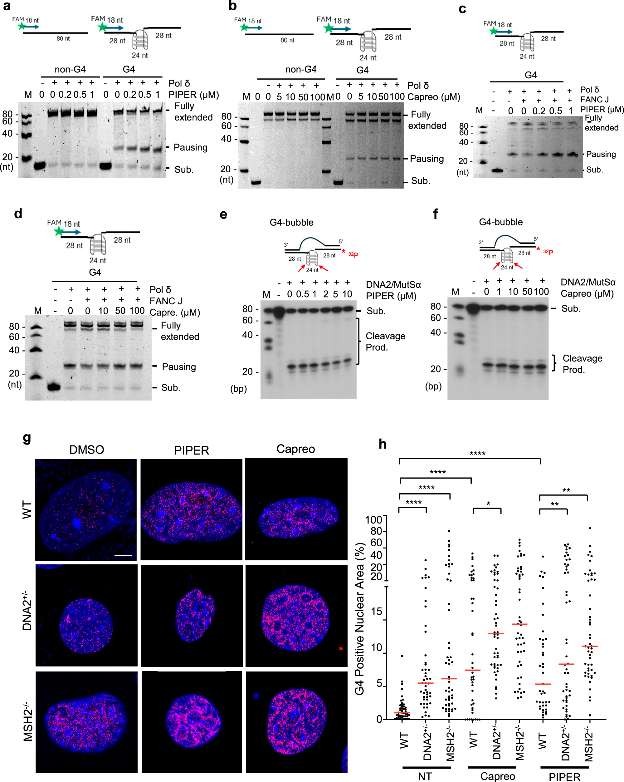
Fig. 4: G4-stabilizing ECCs inhibit FANCJ unwinding G4, but not DNA2-mediated cleavage of G4 in vitro.
From: DNA2 and MSH2 cooperatively repair stabilized G4 and allow efficient telomere replication

a, b Representative primer extension from three replicates by PolĪ“ (20ānM) on the non-G4 or G4 template in the presence of increasing concentrations of G4-stabilizing ECCs PIPER (0.2, 0.5, 1āµM) (a) and capreomycin (5, 10, 50, 100āµM). b The top shows the diagram of the PolĪ“ (20ānM)-catalyzed primer extension on a DNA template without or with a G4-forming sequence. The primer was labeled with FAM on the 5ā end. The bottom shows the representative denaturing-PAGE image of the primer extension assay; c, d Representative primer extension from three replicates on the G4 template in the absence or presence of 5ānM FANCJ with or without 0.2, 0.5, and 1āμM PIPER (c) or 10, 50, and 100āμM capreomycin (d); e, f Representative blot from three replicates showing the cleavage of a FAM32P-labeled G4 substrate (50ānM) with DNA2 (16ānM) and MutSα (50ānM) in the absence or presence of increasing concentrations of PIPER (0.5, 1, 2, 5, 10āµM) (e) or capreomycin (1, 10, 50, 100āµM) (f); g, h G4 immunofluorescence staining in WT, DNA2+/ā, and MSH2ā/ā MEFs. g The representative AIRYSCAN confocal microscopy images of G4s, and (h) shows the quantification of G4 in WT, DNA2+/ā, or MSH2ā/ā MEFs without or with treatment with G4 stabilizers PIPER or capreomycin (nā=ā45, 47, 51, 44, 50, 50, 41, 50, 48 cells). Results are from at least 3 biological replicates. Red lines indicate median. All p-values were calculated using a two-tailed Studentās t-test (WT NT vs. WT Capreo pā<ā0.0001; WT NT vs. WT PIPER pā<ā0.0001; WT Capreo vs. DNA2+/ā Capreo pā=ā0.021; WT PIPER vs. DNA2+/ā PIPER pā=ā0.005; WT PIPER vs. MSH2ā/ā PIPER pā=ā0.005). Scale barā=ā5āμm. Source data are provided as a Source data file. Created in BioRender. Zhou, T. (2025) https://BioRender.com/d58fiu1.