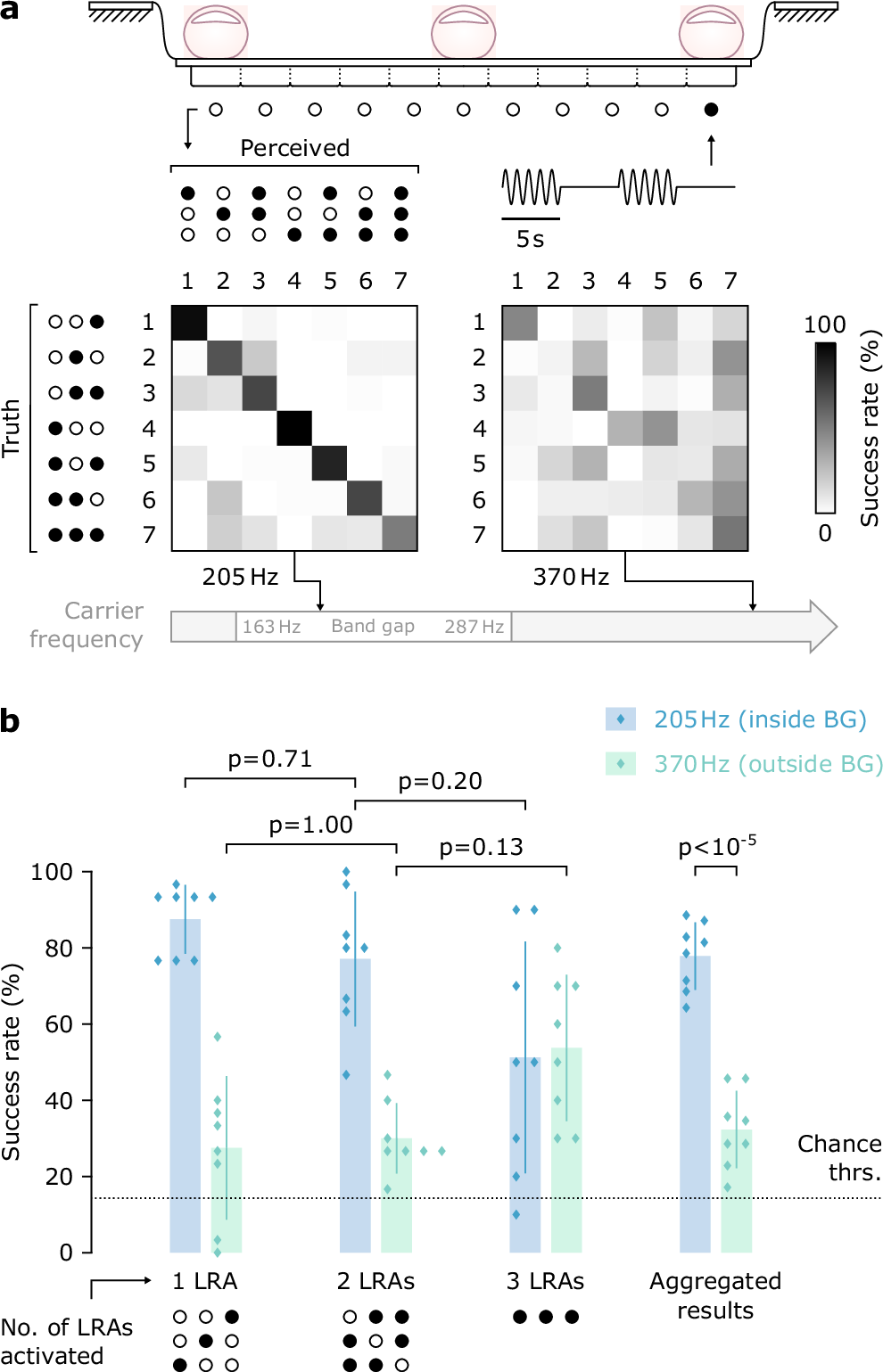
Fig. 4: Perceptual experiment.
From: Dynamic shaping of multi-touch stimuli by programmable acoustic metamaterial

a Confusion matrices from the perception of localized vibration patterns that encode binary representations of integers from one to seven. Results averaged across all participants. b Average success rate of the matching task, either aggregated or categorized by the number of LRAs activated simultaneously. Error bars represent one standard deviation. The dotted line represents a chance threshold of 1/7.