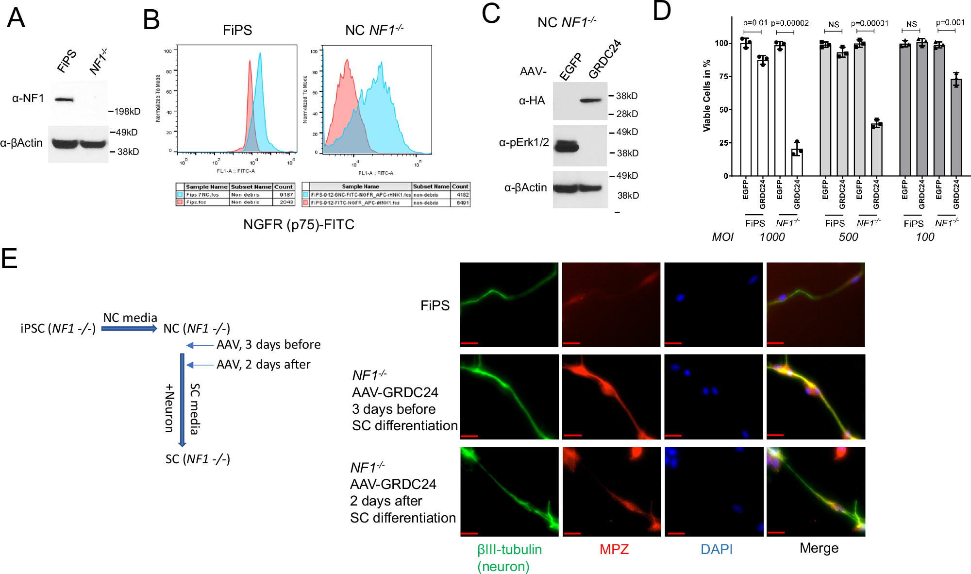
Fig. 2: Expression of GRDC24 rescued the NF1−/− neural crest (NC) cells’ differentiation to Schwann cells.
From: Development of an adeno-associated virus vector for gene replacement therapy of NF1-related tumors

A Western blotting of NF1 protein in iPSC derived from normal human fibroblast (FiPS) and the isogenic FiPS cells with NF1 knockout (NF1−/−, D12). B FiPS and NF1−/− iPSC cells were differentiated to NC cells. Flow cytometry of NC marker NGFR confirmed the NC differentiation (blue) of FiPS and NF1−/− cells. C NF1−/− NC cells were transfected with AAV-DJ-GRDC24 for 48 h, which led to suppression of pERK1/2. D Inhibition of NF1−/− NC cells by GRDC24. FiPS and NF1−/− NC cells were transfected with GRDC24 constructs packaged in AAV-DJ at different multiplicity of infection (MOI). After 3 days, viable cells were measured, with AAV-DJ-EGFP as control (100%). GRDC24 showed the most effective suppression of NF1−/− NC cells. Three biological replicates were used. Data are presented as mean values with SD and analyzed by two-tailed t-test. E GRDC24 restored the differentiation of NF1−/− SC. FiPS and NF1−/− NCs were transfected by AAV-DJ-GRDC24 at indicated time before or shortly after SC differentiation and co-cultured with rat dorsal root ganglia (DRG) neuron in SC differentiation media for 20 days as depicted in the left diagram. Immunofluorescence staining of neuron marker βIII-tubulin and myelination marker MPZ showed myelinated SC along the neuron (right panel). Scale bar = 20 µm.