Fig. 5: AAV-K55 transduced S100B + pNF xenograft tissues and showed a seroprevalence profile similar to that of AAV9.
From: Development of an adeno-associated virus vector for gene replacement therapy of NF1-related tumors

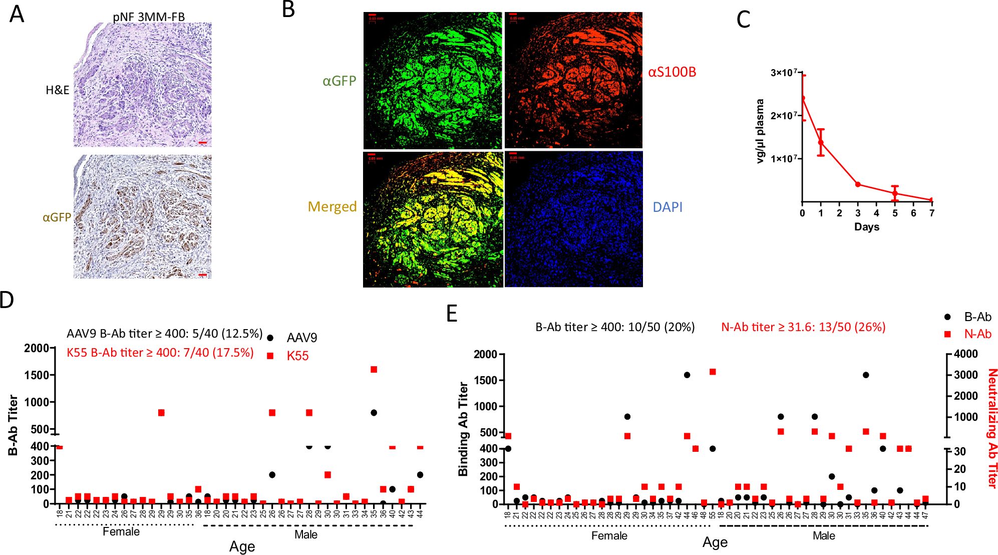
A A pNF iPSC-derived tumor (3MM, 3PNF_SiPSsv_MM_11, NF1−/−) implanted together with pNF patient’s fibroblasts (FB, NF+/-), was shown to be substantially transduced by AAV-K55-GFP via IV administration. Xenograft was harvested two weeks after the AAV treatment. Right image: H&E staining. Right image: anti-GFP IHC. Scale bar = 50 µm. B AAV-K55-GFP transduced mostly the S100B-positive population (tumor) in 3MM-FB neurofibroma xenograft. A section was stained with anti-GFP (green) and anti-S100B (red) antibodies. Scale bar = 50 µm. C Circulation of AAV-K55-GFP in mouse plasma. 1012 vg of AAV were injected IV in NSG mice and viral genome in the plasma was quantified via serial blood draw and qPCR (n = 3 mice). Data are presented as mean values with SD. D A direct comparison of the AAV9-binding antibody (B-Ab) profile and AAV-K55-binding antibody profile in a panel of heathy human serum samples. E Profiles of AAV-K55-binding antibody (B-Ab) and neutralizing antibody (N-Ab) in healthy human serum samples. AAV K55-luc was used for the assays.