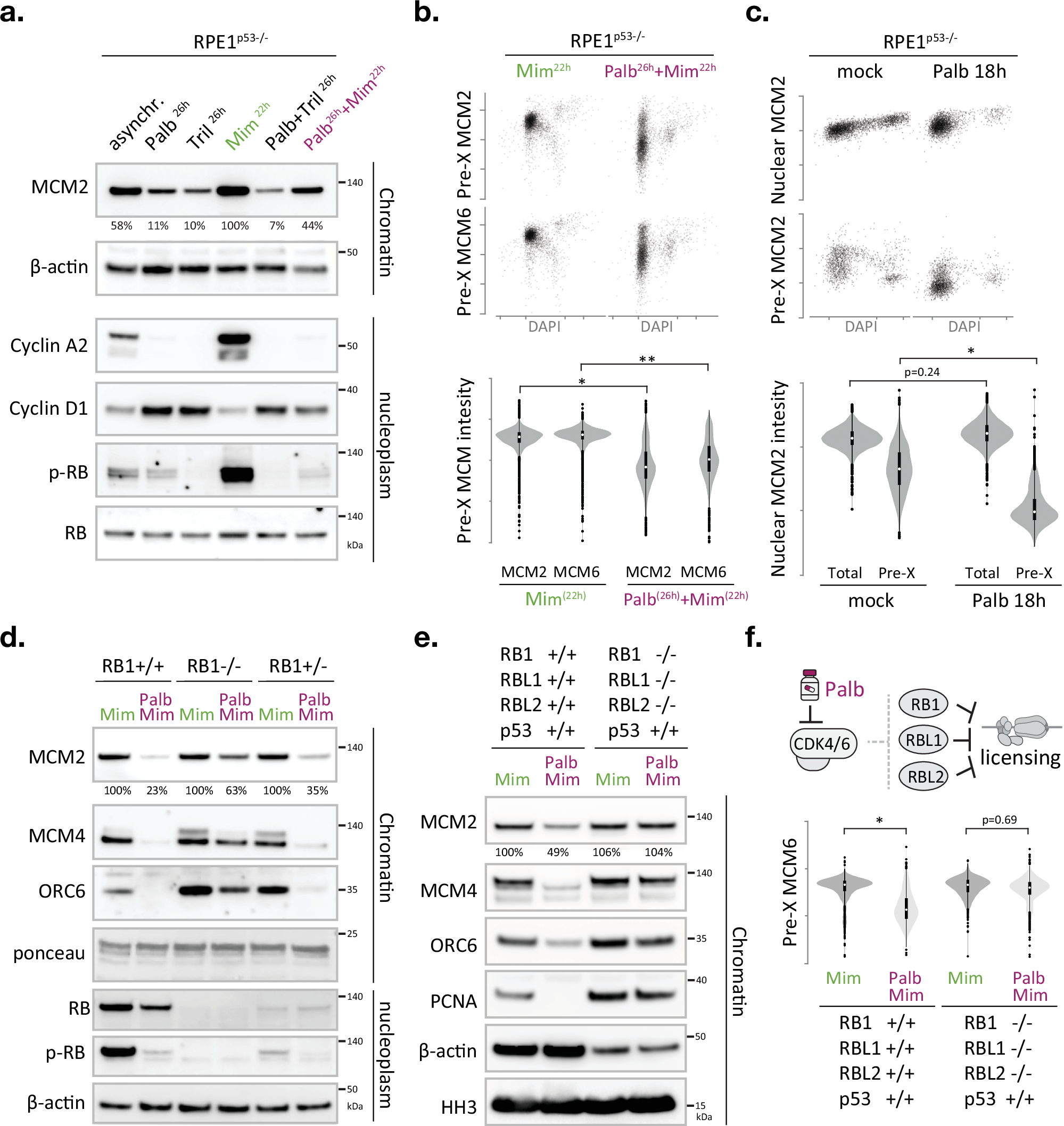
Fig. 3: CDK4/6 inhibitors prevent the completion of origin licensing via the RB protein family.
From: Temporal control of human DNA replication licensing by CDK4/6-RB signalling and chemical genetics

a–f The CDK4/6-RB axis controls origin licensing proficiency. a Immunoblot monitoring the effect of CDK4/6 inhibitors and/or mimosine on chromatin-bound MCM2 levels and corresponding cell cycle markers in nucleoplasm fractions. RB total and β-actin served as loading control (see Supplementary Fig. 4b) Representative blots are shown, with the experiment repeated twice. Values under immunoblots represent relative percentage of MCM2 signal compared to the Mimosine positive control. b QIBC analysis monitoring chromatin-bound MCM2 or MCM6 levels in single cells, relative to DNA content (DAPI), after expose to mimosine only or palbococlib and mimosine (analogous to the treatments in a). Scatterplots show MCM2/MCM6 levels in >1000 pre-extracted nuclei per condition. Violin plots depict distribution of MCM2/MCM6 signals in pre-extracted G1 phase nuclei (classified based on DAPI). The box shows the interquartile range (IQR) from 25th (Q1) to 75th (Q3) percentile; the white dot in the box corresponds to the median. Whiskers extend to the minimum and maximum values within 1.5 × IQR from Q1 and Q3, and dots outside this range represent potential outliers. Asterisks indicate a significant disparity between population means; *p = 0.0007; ** p = 0.0003; two-tailed paired t test; n = 4 technical replicates. c QIBC analysis monitoring total nuclear or chromatin-bound MCM2 levels in single cells, relative to DNA content (DAPI), after palbococlib expose. Scatterplots show MCM2 levels in >1000 nuclei per condition. Violin plots depict distribution of MCM2 signals in G1 phase nuclei (classified based on DAPI). The box shows the interquartile range (IQR) from 25th (Q1) to 75th (Q3) percentile; the white dot in the box corresponds to the median. Whiskers extend to the minimum and maximum values within 1.5 × IQR from Q1 and Q3, and dots outside this range represent potential outliers. Asterisk indicates a significant disparity between population means, p = 0.023; two-tailed paired t test; n = 4 technical replicates). d Immunoblot examining the effect of RB1 deficiency on palbociclib-induced licensing defects. The changes in chromatin-bound MCM2 are mirrored by chromatin-bound MCM4 and ORC6. Total RB protein and RB (S807/811) phosphorylation status is verified in nucleoplasm fractions. Ponceau S staining of bulk histones (10–25 kDa) and immunodetection of β-actin served as loading control. Nucleoplasmic CDC6 and CDT1 levels are shown in Supplementary Fig. 6a. e Immunoblot monitoring the effect of palbociclib and/or mimosine on origin licensing in RPE cells lacking all RB pocket proteins. d, e Cells were treated as in Fig. 4b and Supplementary Fig. 4b. Nucleoplasmic CDC6, CDT1 and RB phospho-RB (S807/811) phosphorylation levels are shown in Supplementary Fig. 6b. f QIBC analysis monitoring chromatin-bound MCM6 levels in single cells treated as in (e). Scatterplots show MCM6 levels in >1000 pre-extracted nuclei per condition. Violin plots depict distribution of MCM6 signals in pre-extracted G1 phase nuclei (classified based on DAPI). The box shows the interquartile range (IQR) from 25th (Q1) to 75th (Q3) percentile; the white dot in the box corresponds to the median. Whiskers extend to the minimum and maximum values within 1.5 × IQR from Q1 and Q3, and dots outside this range represent potential outliers. Asterisk indicates a disparity between population means; n = 5 technical replicates per condition, p = 0.00001 (two-tailed paired t test). Asynchr. asynchronous, Palb palbociclib, Tril Trilaciclub, Mim Mimosine, pre-X preextracted/chromatin bound. Mimosine only and Minosine+Palbociclib treatments are highlighted with green and purple labels, respectively, and performed as depicted in Supplementary Fig. 4b. Source data are provided as a Source Data file.