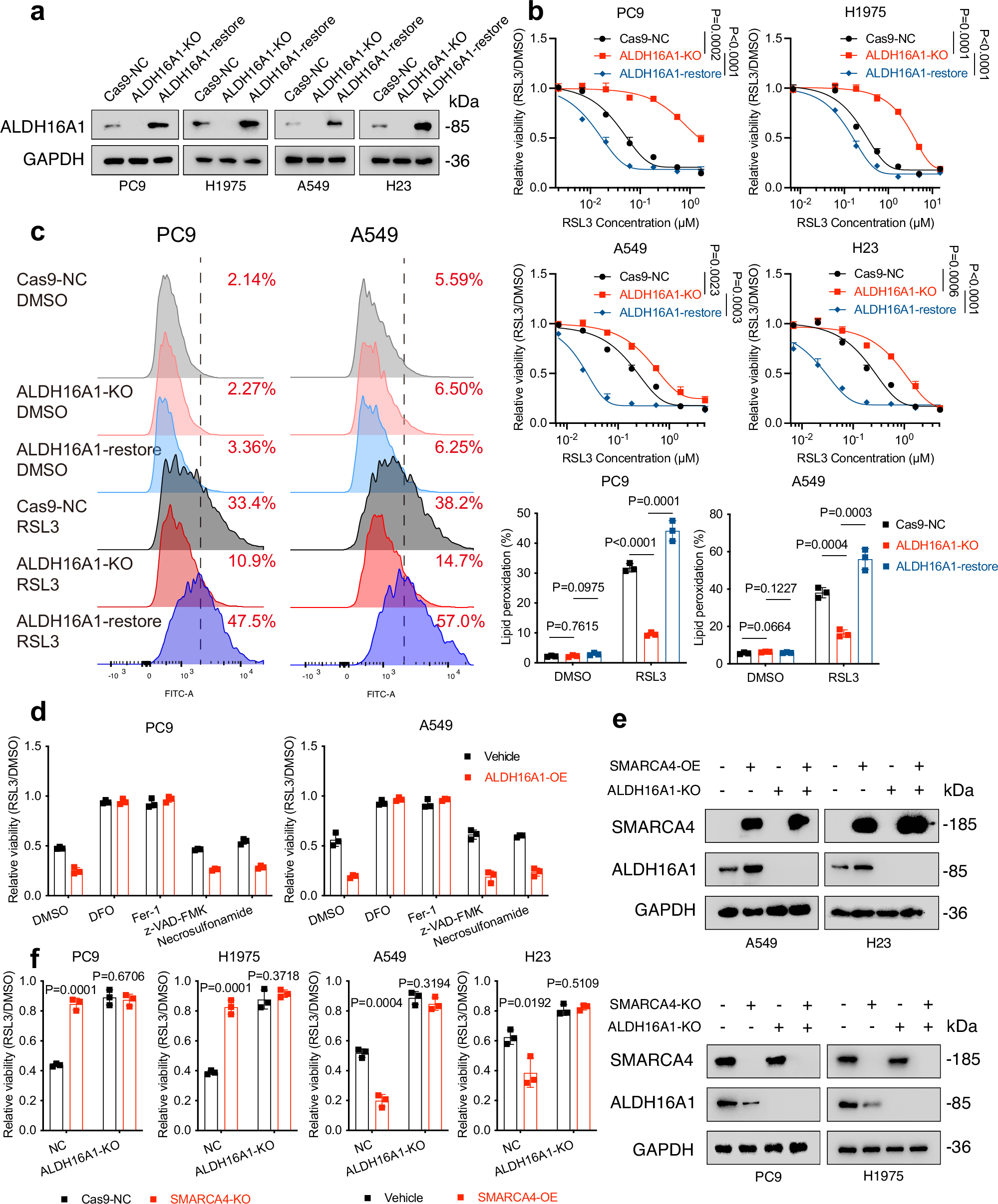
Fig. 3: ALDH16A1 mediates SMARCA4’s pro-ferroptosis property.

a Protein levels of ALDH16A1 in PC9, H1975, A549 and H23 cells with indicated genotypes. b Cell viability in PC9, H1975, A549 and H23 cells with indicated genotypes treated with RSL3 for 6 h. c Lipid peroxidation in PC9 and A549 cells with indicated genotypes treated with RSL3 (PC9: 200 nM; A549: 1000 nM) for 3 h. d Cell viability in Vehicle and ALDH16A1-OE PC9 and A549 cells treated with RSL3 (PC9: 200 nM; A549: 1000 nM) combined with or without DFO (100 μM), Fer-1 (10 μM), z-VAD-FMK (10 μM), or necrosulfonamide (0.5 μM) for 6 h. e Protein levels of SMARCA4 and ALDH16A1 in PC9, H1975, A549 and H23 cell lines with indicated genotypes determined by western blotting. f Cell viability in PC9, H1975, A549 and H23 cells with indicated genotypes treated with RSL3 (PC9: 200 nM; H1975, A549 and H23: 1000 nM) for 6 h. Data are presented as the mean ± SD, n = 3 independent experiments. Consistent results were observed across three biological replicates in (a, e). Unpaired two-tailed Student’s t tests are used. Source data are provided as a Source Data file.