Fig. 2: Anatomical changes after stroke induction in NPC- and vehicle receiving mice.
From: Neural xenografts contribute to long-term recovery in stroke via molecular graft-host crosstalk

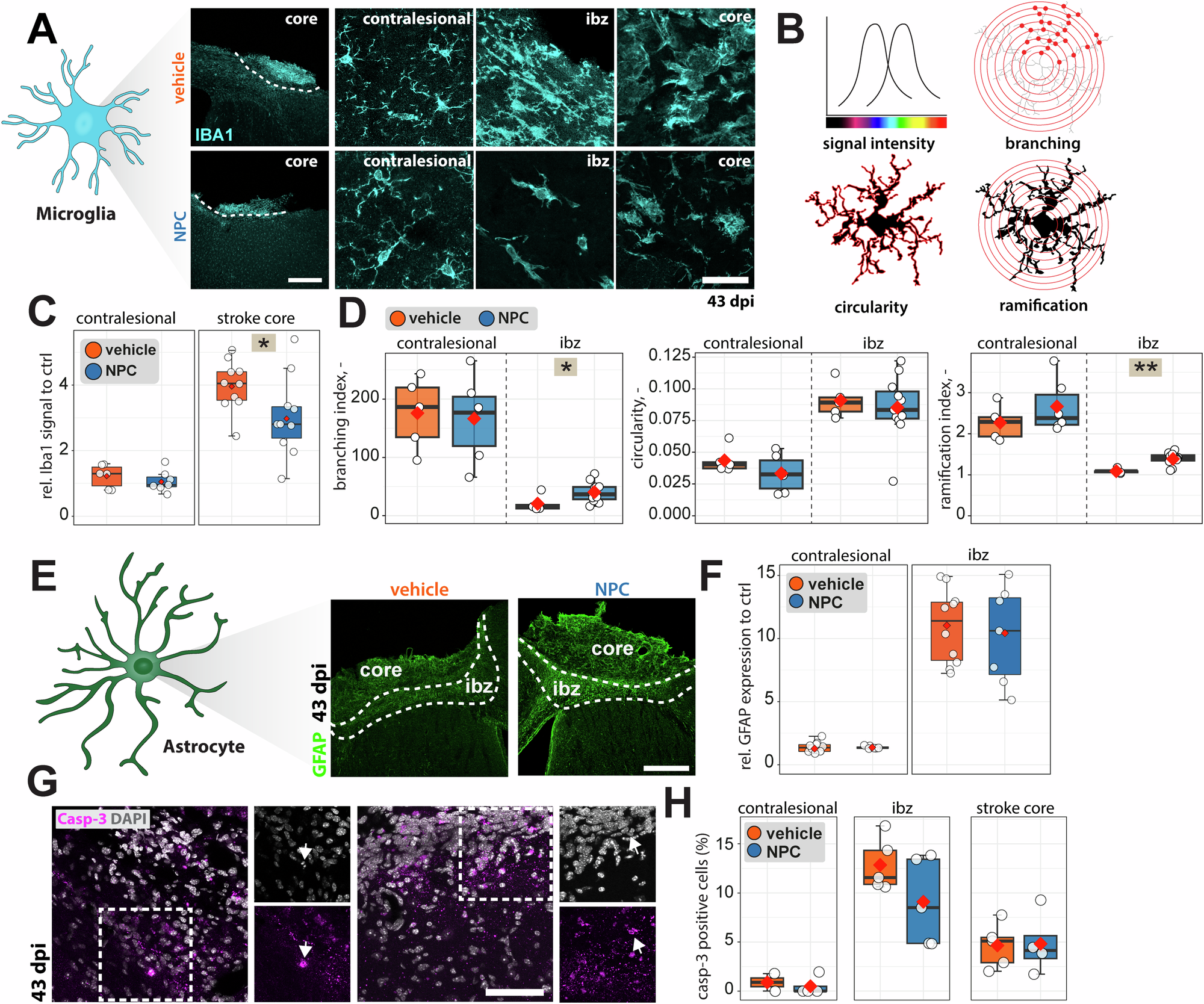
A Immunofluorescent staining of coronal brain sections with Iba1. Scale bar: 50 µm (left) and 5 µm (right) (B) Scheme depicting the analysed parameters; Iba1 signal intensity and microglia morphology (branching, circularity, ramification). C Quantification of Iba1 immunoreactivity on the unaffected contralesional hemisphere and in the stroke core. Data is relative to unstroked control. D Quantification of microglia morphology parameters (i) branching index, (ii) circularity and (iii) ramification index. Data is relative to unstroked control. E Immunofluorescent staining with GFAP. Scale bar: 50 µm. The ischemic border zone (IBZ) and stroke core are shown to illustrate the stroke-lesioned area. F Quantification of GFAP immunoreactivity in the ischemic border zone. G Representative histological overview of caspase-3 and Dapi. Scalebar: 10um. H Quantification of casp-3 positive cells in the unaffected contralesional hemisphere, the ischemic border and the stroke core zone. Data is relative to all counted Dapi-positive cells. Box plots show the median (center line), 25th to 75th percentiles (bounds of the box), and minimum to maximum values (whiskers). Red dot indicate the mean value per group. Each dot represents one biological replicate (individual animal). In Cn = 10 mice per group. In D and H, n = 5 animals per group. In Fn = 10 (vehicle) and n = 7 (NPC) mice per group. Significance of mean differences was assessed using two-sided unpaired t-tests (C, D, F, H; vehicle vs. NPC). Exact P values and test statistics are provided in the Source Data file. Asterisks indicate significance: *p < 0.05, **p < 0.01, ***p < 0.001. Source data are provided as a Source Data file.