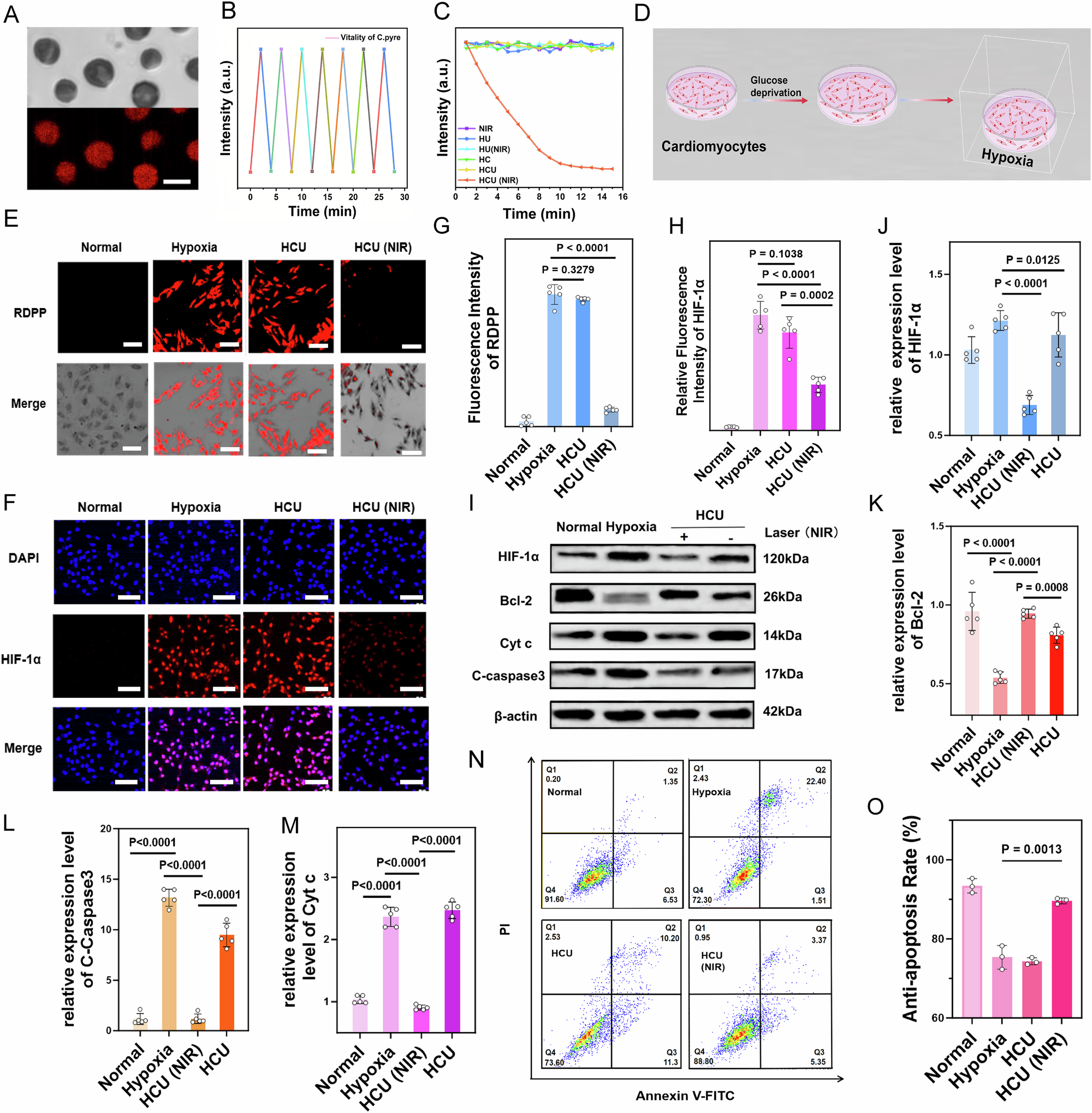
Fig. 4: Validation of the alleviating hypoxia capacity and anti-apoptotic effects of photosynthetic system on cardiomyocytes.

A Bright-field and fluorescence-field images of C. pyre in HAMA, scale bar, 5 μm. B Activity of C. pyre. C Dissolved O2 level changes of the solution containing HCU with various treatments. D Flow chart of induced hypoxia in cardiomyocytes. E Fluorescence images of H9c2 cells staining with RDPP probe after various treatments. F Fluorescence images of H9c2 cells staining with HIF-1α antibody (red) and DAPI (blue) after various treatments, scale bar: 50 μm. G Quantitative fluorescence analysis of RDPP probes (n = 5, n represent the number of independent experiments, mean ± s.d.). H Quantitative fluorescence analysis of HIF-1α (n = 5, n represent the number of independent experiments, mean ± s.d.). I The levels of proteins including HIF-1α, Bcl-2, C-Caspase 3 and Cyt c in H9c2 cells analyzed by western blotting. J–M Corresponding quantitative histograms of protein expression (n = 5, n represent the number of independent experiments, mean ± s.d.). N Anti-apoptosis analysis of H9c2 cells by flow cytometry after various treatments. O Corresponding quantitative histograms of anti-apoptosis rate (n = 3, n represent the number of independent experiments, mean ± s.d.). Statistical analysis was performed using unpaired two-tailed Student’s t test. Independent experiments were performed (n = 3) for (A) with similar results. Source data are provided as a Source Data file.